Suppr超能文献

阿尔茨海默病患者内嗅皮层中改变的分子途径的特征及潜在再利用药物的计算预测。

Characterization of Altered Molecular Pathways in the Entorhinal Cortex of Alzheimer's Disease Patients and In Silico Prediction of Potential Repurposable Drugs.

机构信息

Department of Biomedical and Biotechnological Sciences, University of Catania, Via S. Sofia 89, 95123 Catania, Italy.

Department of Clinical and Experimental Medicine, University of Messina, 98122 Messina, Italy.

出版信息

Genes (Basel). 2022 Apr 15;13(4):703. doi: 10.3390/genes13040703.

Abstract

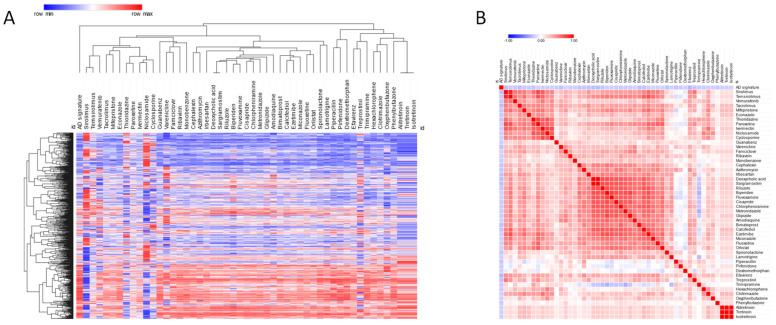
Alzheimer's disease (AD) is the most common cause of dementia worldwide and is characterized by a progressive decline in cognitive functions. Accumulation of amyloid-β plaques and neurofibrillary tangles are a typical feature of AD neuropathological changes. The entorhinal cortex (EC) is the first brain area associated with pathologic changes in AD, even preceding atrophy of the hippocampus. In the current study, we have performed a meta-analysis of publicly available expression data sets of the entorhinal cortex (EC) in order to identify potential pathways underlying AD pathology. The meta-analysis identified 1915 differentially expressed genes (DEGs) between the EC from normal and AD patients. Among the downregulated DEGs, we found a significant enrichment of biological processes pertaining to the "neuronal system" (R-HSA-112316) and the "synaptic signaling" (GO:0099536), while the "regulation of protein catabolic process" (GO:00042176) and "transport of small molecules" (R-HSA-382551) resulted in enrichment among both the upregulated and downregulated DEGs. Finally, by means of an in silico pharmacology approach, we have prioritized drugs and molecules potentially able to revert the transcriptional changes associated with AD pathology. The drugs with a mostly anti-correlated signature were: efavirenz, an anti-retroviral drug; tacrolimus, a calcineurin inhibitor; and sirolimus, an mTOR inhibitor. Among the predicted drugs, those potentially able to cross the blood-brain barrier have also been identified. Overall, our study found a disease-specific set of dysfunctional biological pathways characterizing the EC in AD patients and identified a set of drugs that could in the future be exploited as potential therapeutic strategies. The approach used in the current study has some limitations, as it does not account for possible post-transcriptional events regulating the cellular phenotype, and also, much clinical information about the samples included in the meta-analysis was not available. However, despite these limitations, our study sets the basis for future investigations on the pathogenetic processes occurring in AD and proposes the repurposing of currently used drugs for the treatment of AD patients.

摘要

阿尔茨海默病(AD)是全球最常见的痴呆症病因,其特征是认知功能逐渐下降。淀粉样β斑块和神经原纤维缠结的积累是 AD 神经病理学变化的典型特征。内嗅皮层(EC)是与 AD 病理变化相关的第一个大脑区域,甚至早于海马体萎缩。在目前的研究中,我们对公开的内嗅皮层(EC)表达数据集进行了荟萃分析,以确定 AD 病理学的潜在途径。荟萃分析确定了正常和 AD 患者的 EC 之间存在 1915 个差异表达基因(DEG)。在下调的 DEG 中,我们发现与“神经元系统”(R-HSA-112316)和“突触信号”(GO:0099536)相关的生物学过程显著富集,而“蛋白质分解代谢的调节”(GO:00042176)和“小分子运输”(R-HSA-382551)则在上调和下调的 DEG 中均得到富集。最后,通过计算机药理学方法,我们优先考虑了可能逆转与 AD 病理学相关的转录变化的药物和分子。具有大多反相关特征的药物有:抗逆转录病毒药物依非韦伦;钙调神经磷酸酶抑制剂他克莫司;和 mTOR 抑制剂西罗莫司。在预测的药物中,还确定了一些有可能穿透血脑屏障的药物。总的来说,我们的研究发现了一组特定于疾病的功能失调的生物学途径,这些途径描述了 AD 患者的 EC,并确定了一组药物,这些药物将来可能被用作潜在的治疗策略。当前研究中使用的方法存在一些局限性,因为它没有考虑到可能调节细胞表型的转录后事件,而且荟萃分析中包含的样本的许多临床信息也不可用。然而,尽管存在这些局限性,我们的研究为 AD 发生的发病机制过程的未来研究奠定了基础,并提出了重新利用当前用于治疗 AD 患者的药物的方法。

https://cdn.ncbi.nlm.nih.gov/pmc/blobs/42d8/9028005/9fb1d498347f/genes-13-00703-g001.jpg

文献AI研究员

20分钟写一篇综述,助力文献阅读效率提升50倍。

立即体验

用中文搜PubMed

大模型驱动的PubMed中文搜索引擎

马上搜索

文档翻译

学术文献翻译模型,支持多种主流文档格式。

立即体验