Suppr超能文献

构建大型人免疫球蛋白重链可变(VH)结构域文库,分离和鉴定靶向 PD-L1 和 CD22 的新型人抗体 VH 结构域。

Construction of a Large Size Human Immunoglobulin Heavy Chain Variable (VH) Domain Library, Isolation and Characterization of Novel Human Antibody VH Domains Targeting PD-L1 and CD22.

机构信息

Center for Antibody Therapeutics, Division of Infectious Diseases, Department of Medicine, University of Pittsburgh Medical School, Pittsburgh, PA, United States.

Abound Bio, Pittsburgh, PA, United States.

出版信息

Front Immunol. 2022 Apr 6;13:869825. doi: 10.3389/fimmu.2022.869825. eCollection 2022.

Abstract

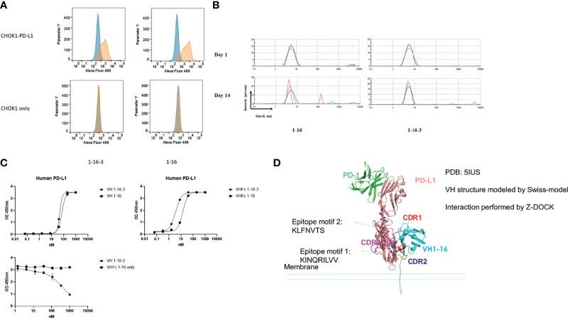
Phage display is a well-established technology for selection of monoclonal antibodies (mAb), and more than 12 antibodies isolated from phage displayed libraries of different formats have been approved for therapy. We have constructed a large size (10^11) human antibody VH domain library based on thermo-stable, aggregation-resistant scaffolds. This diversity was obtained by grafting naturally occurring CDR2s and CDR3s from healthy donors with optimized primers into the VH library. This phage-displayed library was used for bio-panning against various antigens. So far, panels of binders have been isolated against different viral and tumor targets, including the SARS-CoV-2 RBD, HIV-1 ENV protein, mesothelin and FLT3. In the present study, we discuss domain library construction, characterize novel VH binders against human CD22 and PD-L1, and define our design process for antibody domain drug conjugation (DDC) as tumoricidal reagents. Our study provides examples for the potential applications of antibody domains derived from library screens in therapeutics and provides key information for large size human antibody domain library construction.

摘要

噬菌体展示技术是一种成熟的单克隆抗体(mAb)选择技术,已有超过 12 种从不同形式的噬菌体展示文库中分离出的抗体被批准用于治疗。我们构建了一个基于热稳定、抗聚集支架的大型(10^11)人抗体 VH 结构域文库。这种多样性是通过将天然存在的 CDR2 和 CDR3 与优化的引物一起移植到 VH 文库中而获得的。该噬菌体展示文库被用于针对各种抗原的生物淘选。到目前为止,已经针对不同的病毒和肿瘤靶点分离出了结合物组,包括 SARS-CoV-2 RBD、HIV-1 ENV 蛋白、间皮素和 FLT3。在本研究中,我们讨论了结构域文库的构建,表征了针对人 CD22 和 PD-L1 的新型 VH 结合物,并定义了我们的抗体结构域药物偶联(DDC)设计过程,将其作为杀伤肿瘤试剂。我们的研究为从文库筛选中获得的抗体结构域在治疗中的潜在应用提供了实例,并为大型人抗体结构域文库的构建提供了关键信息。

https://cdn.ncbi.nlm.nih.gov/pmc/blobs/4f90/9019674/742e410b3a32/fimmu-13-869825-g001.jpg

文献AI研究员

20分钟写一篇综述,助力文献阅读效率提升50倍。

立即体验

用中文搜PubMed

大模型驱动的PubMed中文搜索引擎

马上搜索

文档翻译

学术文献翻译模型,支持多种主流文档格式。

立即体验