Suppr超能文献

低氧微环境下 HIF1α-SP1 相互作用破坏 circ-0001875/miR-31-5p/SP1 调控环路,促进非小细胞肺癌进展。

HIF1α-SP1 interaction disrupts the circ-0001875/miR-31-5p/SP1 regulatory loop under a hypoxic microenvironment and promotes non-small cell lung cancer progression.

机构信息

Department of Respiratory and Critical Care Medicine, Affiliated Hospital of Guangdong Medical University, Zhanjiang, China.

Department of Cardiothoracic Surgery, Affiliated Hospital of Guangdong Medical University, Zhanjiang, 524000, China.

出版信息

J Exp Clin Cancer Res. 2022 Apr 27;41(1):156. doi: 10.1186/s13046-022-02336-y.

Abstract

BACKGROUND

Circular RNAs (circRNAs) play an important role in the progression of non-small cell lung cancer (NSCLC), especially under tumor hypoxia. However, the precise functions and underlying mechanisms of dysregulated circRNAs in NSCLC are largely unknown.

METHODS

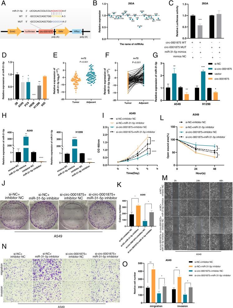
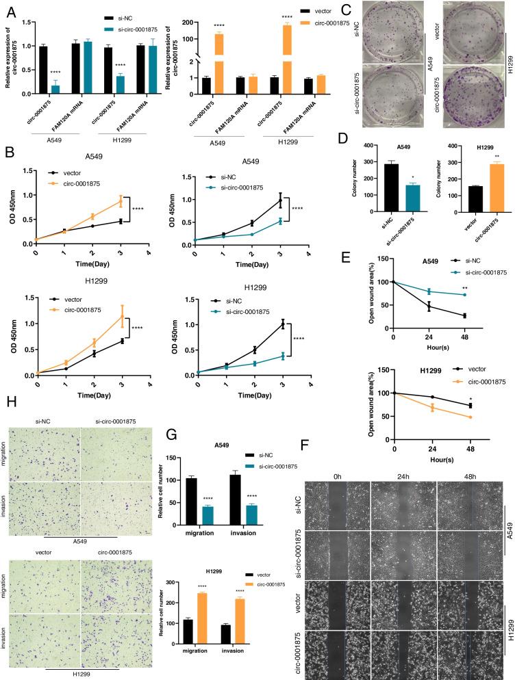
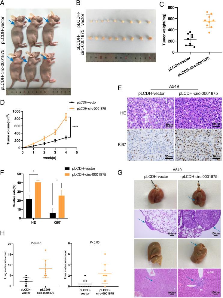
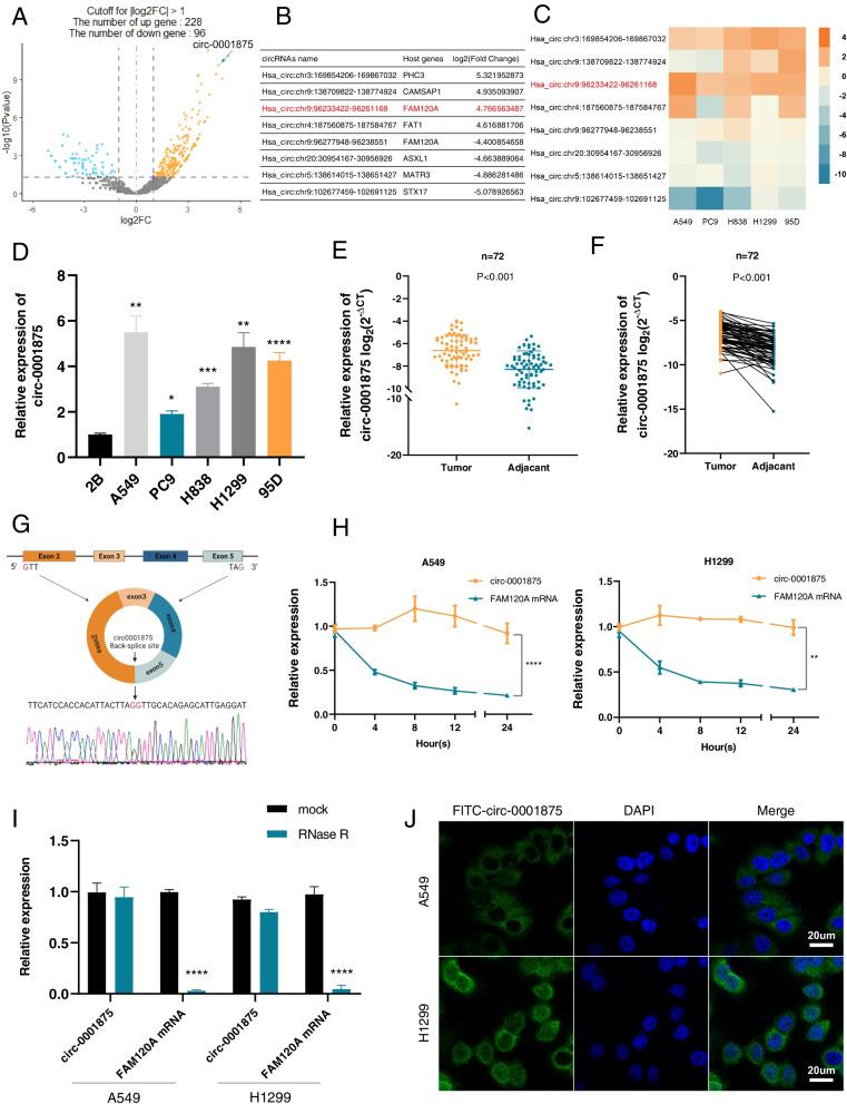
High-throughput RNA sequencing was performed to identify significantly expressed circRNAs in NSCLC tissues. The functions of circ-0001875 in NSCLC cells were investigated in vitro and in vivo. The regulatory relationships of circ-0001875, miR-31-5p and SP1 were examined by dual luciferase reporter assays and rescue experiments. The signal pathway of epithelial-to-mesenchymal transition and the formation of filopodia were analyzed by western blot and immunofluorescence staining. The binding of SP1 to Alu elements was evaluated by RNA immunoprecipitation, and the HIF1α and SP1 interaction was detected by co-immunoprecipitation.

RESULTS

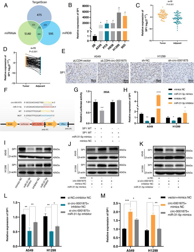
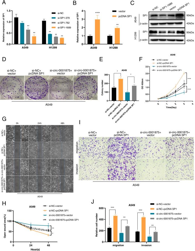
We identified the novel Has_circ_0001875 as a significantly upregulated circRNA in NSCLC tissues and cell lines. circ-0001875 promoted the proliferation and metastasis of NSCLC both in vitro and in vivo, and induced NSCLC cells to extend filopodia. Mechanistically, circ-0001875 sponged miR-31-5p to regulate SP1, influencing epithelial-to-mesenchymal transition via the TGFβ/Smad2 signal pathway. SP1 negatively regulated circ-0001875 formation through an AluSq-dependent feedback loop, which was disrupted by competitive binding of HIF1α to SP1 under hypoxia condition. The circ-0001875/miR-31-5p/SP1 axis was associated with the clinical features and prognosis of NSCLC patients.

CONCLUSIONS

Our results revealed that the circ-0001875/miR-31-5p/SP1 axis and the complex regulatory loops influence NSCLC progression. These findings provide new insights into the regulation of circRNA formation under tumor hypoxia.

摘要

背景

环状 RNA(circRNAs)在非小细胞肺癌(NSCLC)的进展中发挥重要作用,尤其是在肿瘤缺氧的情况下。然而,在 NSCLC 中失调的 circRNAs 的精确功能和潜在机制在很大程度上是未知的。

方法

进行高通量 RNA 测序以鉴定 NSCLC 组织中显著表达的 circRNAs。在体外和体内研究 circ-0001875 在 NSCLC 细胞中的功能。通过双荧光素酶报告基因检测和挽救实验检测 circ-0001875、miR-31-5p 和 SP1 之间的调节关系。通过 Western blot 和免疫荧光染色分析上皮间质转化和丝状伪足形成的信号通路。通过 RNA 免疫沉淀评估 SP1 与 Alu 元件的结合,通过共免疫沉淀检测 HIF1α 和 SP1 的相互作用。

结果

我们发现新型 Has_circ_0001875 是 NSCLC 组织和细胞系中显著上调的 circRNA。circ-0001875 在体外和体内均促进 NSCLC 的增殖和转移,并诱导 NSCLC 细胞伸出丝状伪足。机制上,circ-0001875 通过海绵吸附 miR-31-5p 来调节 SP1,通过 TGFβ/Smad2 信号通路影响上皮间质转化。SP1 通过 AluSq 依赖性反馈环负调控 circ-0001875 的形成,在缺氧条件下,HIF1α 与 SP1 的竞争结合破坏了这种反馈环。circ-0001875/miR-31-5p/SP1 轴与 NSCLC 患者的临床特征和预后相关。

结论

我们的结果表明,circ-0001875/miR-31-5p/SP1 轴和复杂的调控环路影响 NSCLC 的进展。这些发现为肿瘤缺氧下 circRNA 形成的调控提供了新的见解。

https://cdn.ncbi.nlm.nih.gov/pmc/blobs/0a20/9044860/8e0d6ccbc8b7/13046_2022_2336_Fig1_HTML.jpg

文献AI研究员

20分钟写一篇综述,助力文献阅读效率提升50倍。

立即体验

用中文搜PubMed

大模型驱动的PubMed中文搜索引擎

马上搜索

文档翻译

学术文献翻译模型,支持多种主流文档格式。

立即体验