Suppr超能文献

多泛素链诱导 NEMO 的液相分离激活 NF-κB。

Liquid phase separation of NEMO induced by polyubiquitin chains activates NF-κB.

机构信息

Department of Molecular Biology, University of Texas Southwestern Medical Center, Dallas, TX 75390-9148, USA; Center for Inflammation Research, University of Texas Southwestern Medical Center, Dallas, TX 75390-9148, USA.

Department of Molecular Biology, University of Texas Southwestern Medical Center, Dallas, TX 75390-9148, USA; Center for Inflammation Research, University of Texas Southwestern Medical Center, Dallas, TX 75390-9148, USA; Howard Hughes Medical Institute, 4000 Jones Bridge Rd., Chevy Chase, MD 20815-6789.

出版信息

Mol Cell. 2022 Jul 7;82(13):2415-2426.e5. doi: 10.1016/j.molcel.2022.03.037. Epub 2022 Apr 26.

Abstract

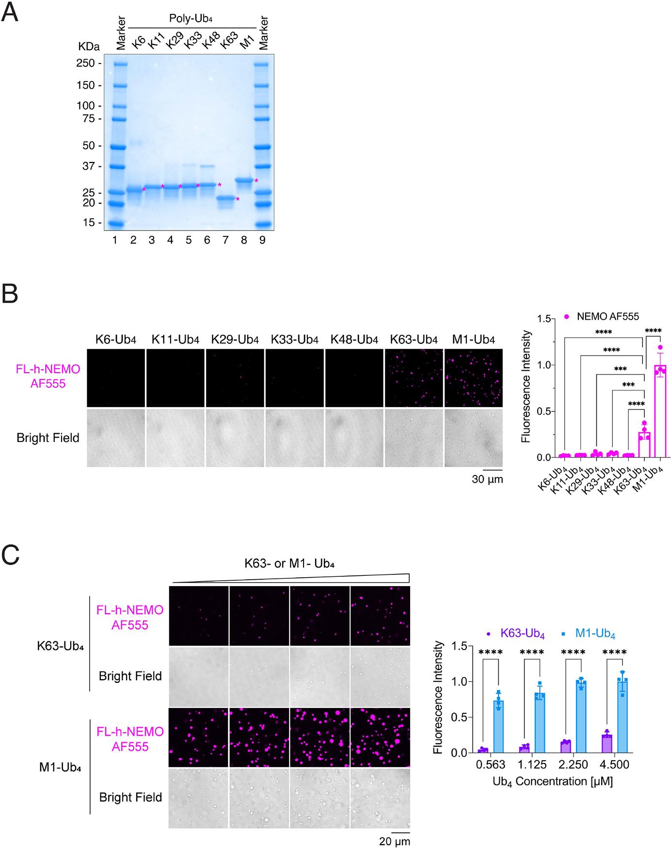
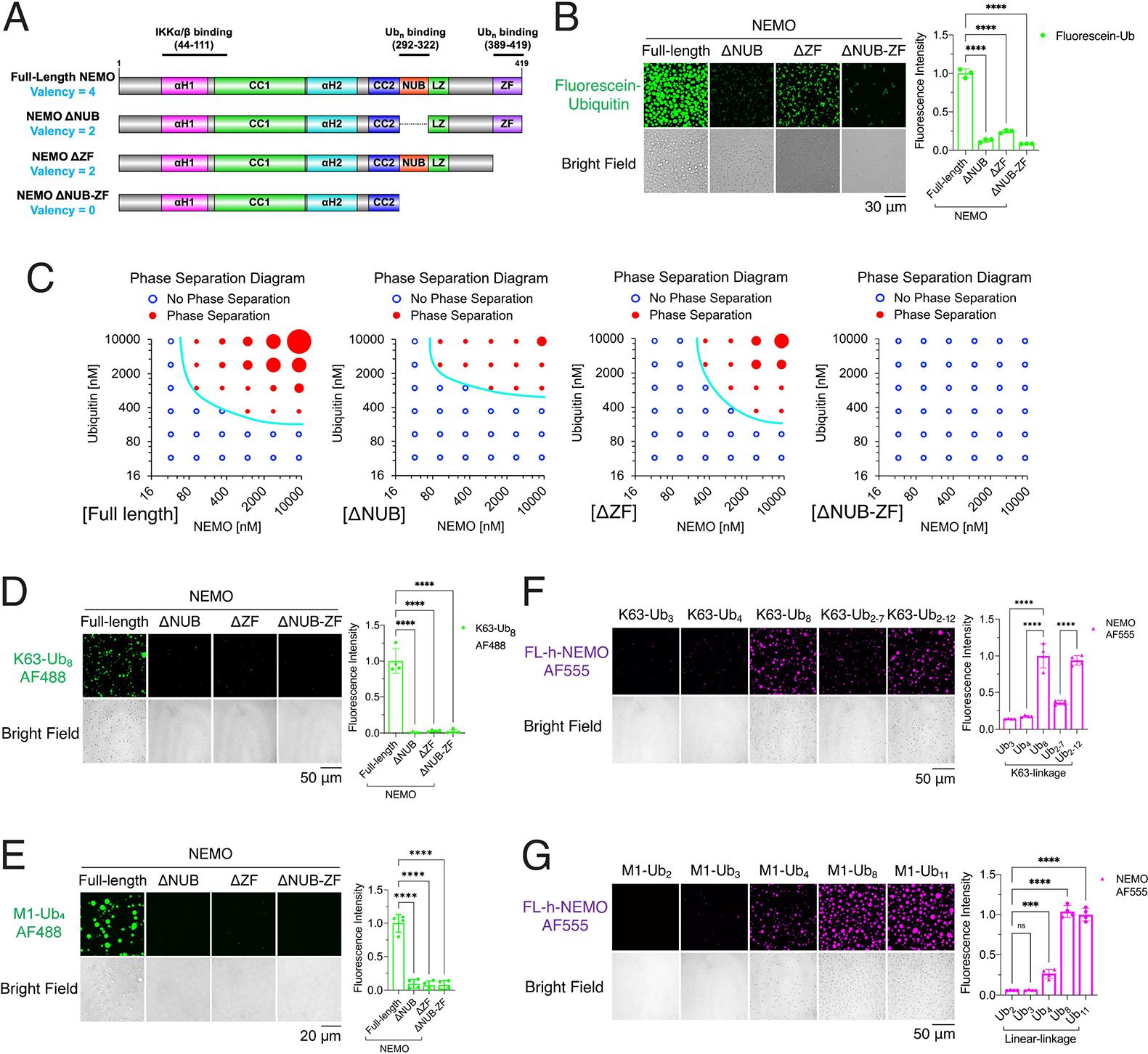
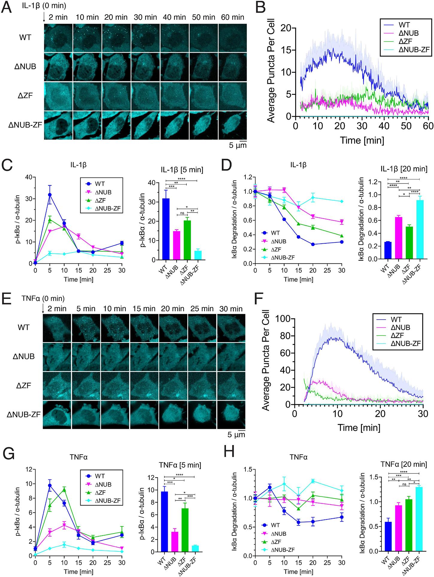
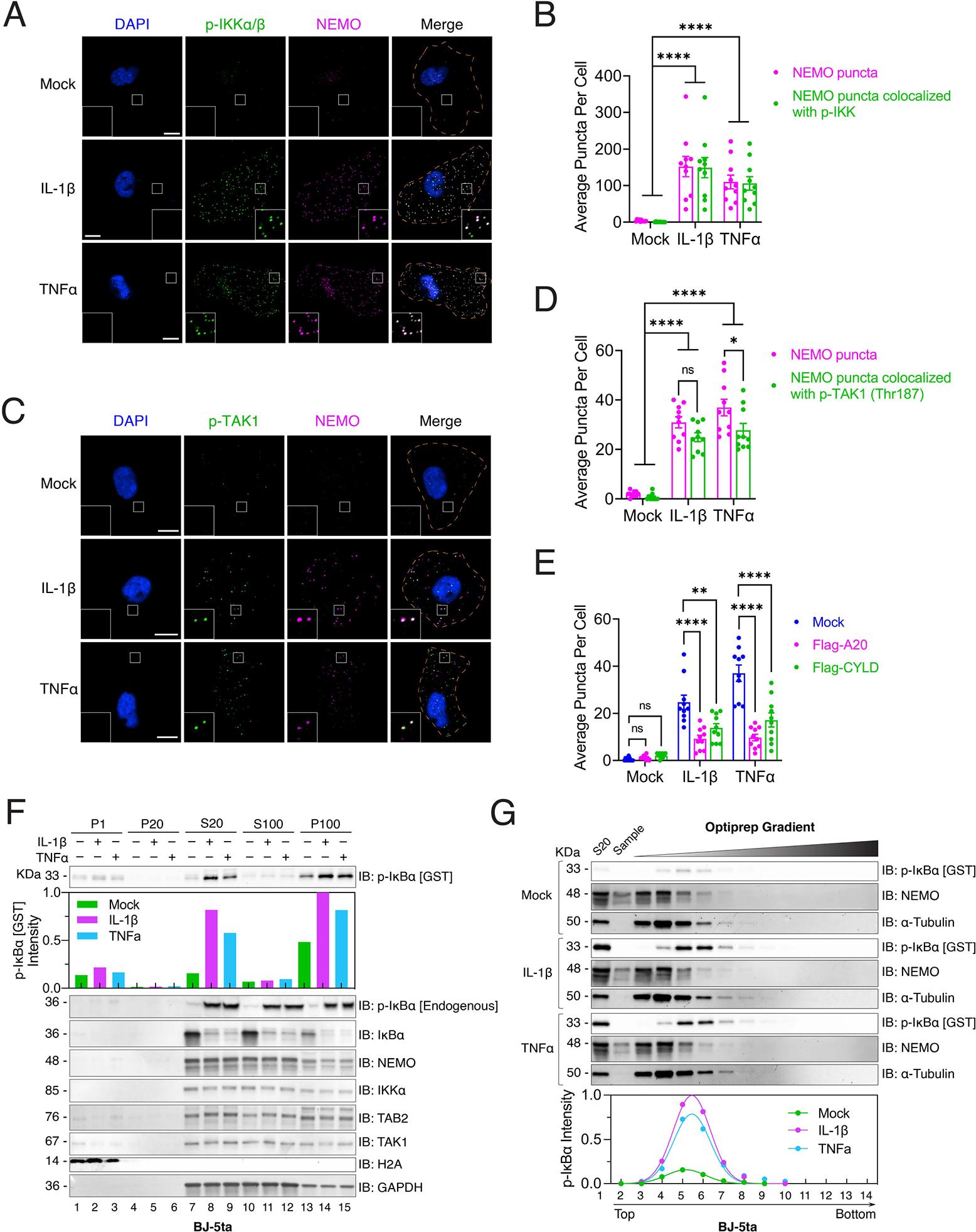
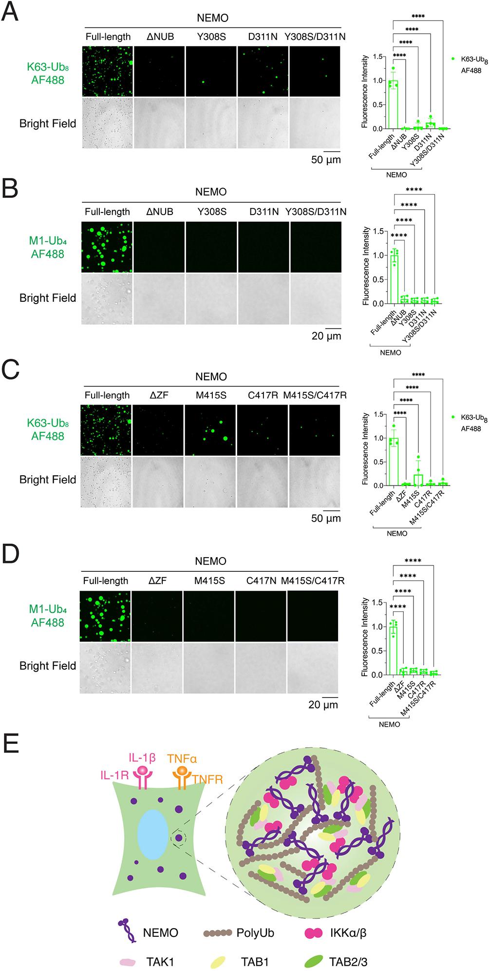
The NF-κB essential modulator (NEMO) is a regulatory subunit of the IκB kinase (IKK) complex that phosphorylates the NF-κB inhibitors IκBs. NEMO mediates IKK activation by binding to polyubiquitin chains (polyUb). Here, we show that Lys63(K63)-linked or linear polyUb binding to NEMO robustly induced the formation of liquid-like droplets in which IKK was activated. This liquid phase separation of NEMO was driven by multivalent interactions between NEMO and polyUb. Both the NEMO ubiquitin-binding (NUB) domain and the zinc-finger (ZF) domain of NEMO mediated binding to polyUb and contributed to NEMO phase separation and IKK activation in cells. Moreover, NEMO mutations associated with human immunodeficiency impaired its phase separation. These results demonstrate that polyUb activates IKK and NF-κB signaling by promoting the phase separation of NEMO.

摘要

NF-κB 必需调节剂(NEMO)是 IκB 激酶(IKK)复合物的调节亚基,可磷酸化 NF-κB 抑制剂 IκBs。NEMO 通过与多聚泛素链(polyUb)结合来介导 IKK 的激活。在这里,我们表明,K63(K63)连接的或线性多聚泛素与 NEMO 的结合强烈诱导了 IKK 被激活的类似液体的液滴的形成。NEMO 的这种液-液相分离是由 NEMO 与多聚泛素之间的多价相互作用驱动的。NEMO 的泛素结合(NUB)结构域和锌指(ZF)结构域都介导了与多聚泛素的结合,并有助于 NEMO 在细胞中的相分离和 IKK 的激活。此外,与人类免疫缺陷相关的 NEMO 突变会损害其相分离。这些结果表明,多聚泛素通过促进 NEMO 的相分离来激活 IKK 和 NF-κB 信号。

https://cdn.ncbi.nlm.nih.gov/pmc/blobs/8a19/9402427/5fea10fcec6a/nihms-1829180-f0001.jpg

文献AI研究员

20分钟写一篇综述,助力文献阅读效率提升50倍。

立即体验

用中文搜PubMed

大模型驱动的PubMed中文搜索引擎

马上搜索

文档翻译

学术文献翻译模型,支持多种主流文档格式。

立即体验