Suppr超能文献

miR-146a-5p 修饰的人脐带间充质干细胞通过促进 M2 型巨噬细胞极化增强对大鼠糖尿病肾病的保护作用。

MicroRNA-146a-5p-modified human umbilical cord mesenchymal stem cells enhance protection against diabetic nephropathy in rats through facilitating M2 macrophage polarization.

机构信息

Department of Biochemistry and Molecular Biology, Wuhan University School of Basic Medical Sciences, Wuhan, China.

Wuhan Hamilton Biotechnology Co., Ltd., Wuhan, China.

出版信息

Stem Cell Res Ther. 2022 Apr 27;13(1):171. doi: 10.1186/s13287-022-02855-7.

Abstract

BACKGROUND

Diabetic nephropathy (DN) is a severe complication of diabetes mellitus and a common cause of end-stage renal disease (ESRD). Mesenchymal stem cells (MSCs) possess potent anti-inflammatory and immunomodulatory properties, which render them an attractive therapeutic tool for tissue damage and inflammation.

METHODS

This study was designed to determine the protective effects and underlying mechanisms of human umbilical cord-derived MSCs (UC-MSCs) on streptozotocin-induced DN. Renal function and histological staining were used to evaluate kidney damage. RNA high-throughput sequencing on rat kidney and UCMSC-derived exosomes was used to identify the critical miRNAs. Co-cultivation of macrophage cell lines and UC-MSCs-derived conditional medium were used to assess the involvement of macrophage polarization signaling.

RESULTS

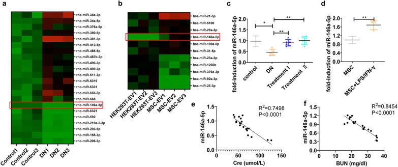
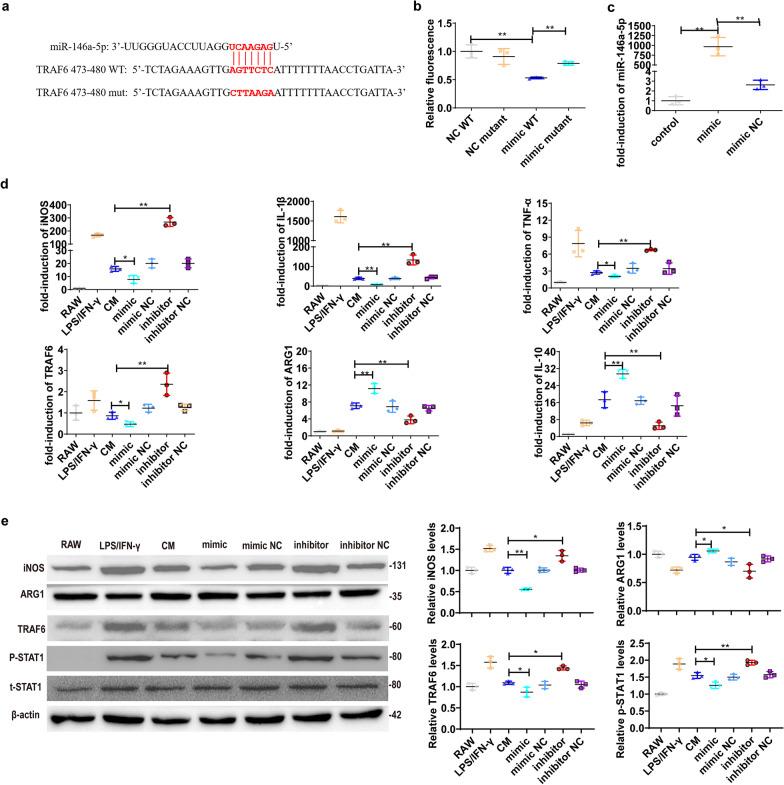
UC-MSC administration significantly improved renal function, reduced the local and systemic inflammatory cytokine levels, and attenuated inflammatory cell infiltration into the kidney tissue in DN rats. Moreover, UC-MSCs shifted macrophage polarization from a pro-inflammatory M1 to an anti-inflammatory M2 phenotype. Mechanistically, miR-146a-5p was significantly downregulated and negatively correlated with renal injury in DN rats as determined through high-throughput RNA sequencing. Importantly, UC-MSCs-derived miR-146a-5p promoted M2 macrophage polarization by inhibiting tumor necrosis factor receptor-associated factor-6 (TRAF6)/signal transducer and activator of transcription (STAT1) signaling pathway. Furthermore, miR-146a-5p modification in UC-MSCs enhanced the efficacy of anti-inflammation and renal function improvement.

CONCLUSIONS

Collectively, our findings demonstrate that UC-MSCs-derived miR-146a-5p have the potential to restore renal function in DN rats through facilitating M2 macrophage polarization by targeting TRAF6. This would pave the way for the use of miRNA-modified cell therapy for kidney diseases.

摘要

背景

糖尿病肾病(DN)是糖尿病的一种严重并发症,也是终末期肾病(ESRD)的常见病因。间充质干细胞(MSCs)具有强大的抗炎和免疫调节特性,使其成为组织损伤和炎症的一种有吸引力的治疗工具。

方法

本研究旨在确定人脐带间充质干细胞(UC-MSCs)对链脲佐菌素诱导的 DN 的保护作用及其潜在机制。采用肾功能和组织学染色评估肾脏损伤。对大鼠肾脏和 UCMSC 衍生的外泌体进行 RNA 高通量测序,以鉴定关键的 miRNAs。共培养巨噬细胞系和 UC-MSC 衍生的条件培养基,以评估巨噬细胞极化信号的参与情况。

结果

UC-MSC 给药可显著改善肾功能,降低局部和全身炎症细胞因子水平,并减轻 DN 大鼠肾脏组织中炎症细胞的浸润。此外,UC-MSCs 使巨噬细胞极化从促炎 M1 表型向抗炎 M2 表型转变。通过高通量 RNA 测序发现,miR-146a-5p 在 DN 大鼠中显著下调,并与肾脏损伤呈负相关。重要的是,UC-MSCs 衍生的 miR-146a-5p 通过抑制肿瘤坏死因子受体相关因子 6(TRAF6)/信号转导和转录激活因子 1(STAT1)信号通路促进 M2 巨噬细胞极化。此外,UC-MSCs 中 miR-146a-5p 的修饰增强了抗炎和改善肾功能的效果。

结论

综上所述,我们的研究结果表明,UC-MSCs 衍生的 miR-146a-5p 通过靶向 TRAF6 促进 M2 巨噬细胞极化,从而有可能恢复 DN 大鼠的肾功能。这为 miRNA 修饰细胞疗法治疗肾脏疾病铺平了道路。

https://cdn.ncbi.nlm.nih.gov/pmc/blobs/3815/9044847/553def0c1888/13287_2022_2855_Fig1_HTML.jpg

文献AI研究员

20分钟写一篇综述,助力文献阅读效率提升50倍。

立即体验

用中文搜PubMed

大模型驱动的PubMed中文搜索引擎

马上搜索

文档翻译

学术文献翻译模型,支持多种主流文档格式。

立即体验