Suppr超能文献

接种疫苗诱导产生针对含奥密克戎的 SARS-CoV-2 变异株的广谱中和抗体。

Broadly neutralizing antibodies against Omicron-included SARS-CoV-2 variants induced by vaccination.

机构信息

Institute of Biotechnology, Academy of Military Medical Sciences, Beijing, 100071, China.

Center for Infectious Disease Research, Westlake Laboratory of Life Sciences and Biomedicine, Key Laboratory of Structural Biology of Zhejiang Province, Institute of Biology, Westlake Institute for Advanced Study, School of Life Sciences, Westlake University, Hangzhou, 310024, Zhejiang Province, China.

出版信息

Signal Transduct Target Ther. 2022 Apr 27;7(1):139. doi: 10.1038/s41392-022-00987-z.

Abstract

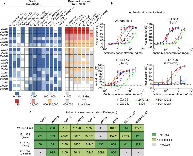
The SARS-CoV-2 Omicron variant shows substantial resistance to neutralization by infection- and vaccination-induced antibodies, highlighting the demands for research on the continuing discovery of broadly neutralizing antibodies (bnAbs). Here, we developed a panel of bnAbs against Omicron and other variants of concern (VOCs) elicited by vaccination of adenovirus-vectored COVID-19 vaccine (Ad5-nCoV). We also investigated the human longitudinal antibody responses following vaccination and demonstrated how the bnAbs evolved over time. A monoclonal antibody (mAb), named ZWD12, exhibited potent and broad neutralization against SARS-CoV-2 variants Alpha, Beta, Gamma, Kappa, Delta, and Omicron by blocking the spike protein binding to the angiotensin-converting enzyme 2 (ACE2) and provided complete protection in the challenged prophylactic and therapeutic K18-hACE2 transgenic mouse model. We defined the ZWD12 epitope by determining its structure in complex with the spike (S) protein via cryo-electron microscopy. This study affords the potential to develop broadly therapeutic mAb drugs and suggests that the RBD epitope bound by ZWD12 is a rational target for the design of a broad spectrum of vaccines.

摘要

SARS-CoV-2 的奥密克戎变体对感染和疫苗诱导的抗体的中和作用表现出显著的抵抗力,这凸显了对持续发现广泛中和抗体(bnAbs)的研究需求。在这里,我们开发了一组针对奥密克戎和其他关切变异株(VOCs)的 bnAbs,这些变异株是通过接种腺病毒载体 COVID-19 疫苗(Ad5-nCoV)产生的。我们还研究了接种后的人类纵向抗体反应,并展示了 bnAbs 如何随时间演变。一种单克隆抗体(mAb),命名为 ZWD12,通过阻断刺突蛋白与血管紧张素转化酶 2(ACE2)的结合,对 SARS-CoV-2 的 Alpha、Beta、Gamma、Kappa、Delta 和奥密克戎变体表现出强大而广泛的中和作用,并在挑战性的预防性和治疗性 K18-hACE2 转基因小鼠模型中提供完全保护。我们通过冷冻电镜确定了 ZWD12 与刺突(S)蛋白复合物的结构,从而定义了 ZWD12 的表位。这项研究为开发广泛的治疗性 mAb 药物提供了潜力,并表明 ZWD12 结合的 RBD 表位是设计广谱疫苗的合理靶标。

https://cdn.ncbi.nlm.nih.gov/pmc/blobs/8c68/9046429/e078f8164900/41392_2022_987_Fig1_HTML.jpg

文献AI研究员

20分钟写一篇综述,助力文献阅读效率提升50倍。

立即体验

用中文搜PubMed

大模型驱动的PubMed中文搜索引擎

马上搜索

文档翻译

学术文献翻译模型,支持多种主流文档格式。

立即体验