Suppr超能文献

通过PPARA进行表观遗传调控的基因抑制可增强肝细胞增殖。

Gene repression through epigenetic modulation by PPARA enhances hepatocellular proliferation.

作者信息

Aibara Daisuke, Takahashi Shogo, Yagai Tomoki, Kim Donghwan, Brocker Chad N, Levi Moshe, Matsusue Kimihiko, Gonzalez Frank J

机构信息

Laboratory of Metabolism, Center for Cancer Research, National Cancer Institute, National Institutes of Health, Bethesda, MD 20892, USA.

Faculty of Pharmaceutical Science, Fukuoka University, 8-19-1 Nanakuma, Jonan-ku, Fukuoka 814-0180, Japan.

出版信息

iScience. 2022 Apr 4;25(5):104196. doi: 10.1016/j.isci.2022.104196. eCollection 2022 May 20.

Abstract

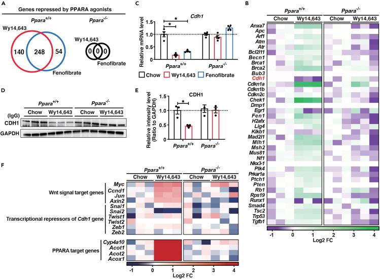
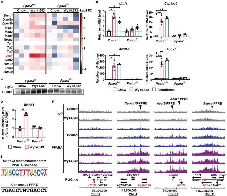
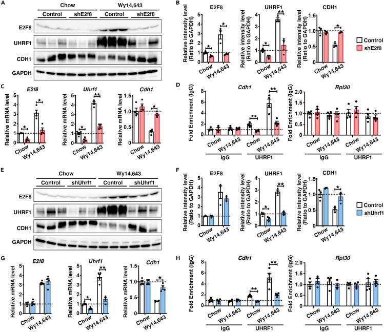
Peroxisome proliferator-activated receptor α (PPARA) is a key mediator of lipid metabolism and inflammation. Activation of PPARA in rodents causes hepatocyte proliferation, but the underlying mechanism is poorly understood. This study focused on genes repressed by PPARA and analyzed the mechanism by which PPARA promotes hepatocyte proliferation in mice. Activation of PPARA by agonist treatment was autoregulated, and induced expression of the epigenetic regulator UHRF1 via activation of the newly described PPARA target gene , which, in turn, regulates . UHRF1 strongly repressed the expression of CDH1 via methylation of the promoter marked with H3K9me3. Repression of CDH1 by PPARA activation was reversed by PPARA deficiency or knockdown of E2F8 or UHRF1. Furthermore, a forced expression of CDH1 inhibited expression of the Wnt signaling target genes such as after PPARA activation, and suppressed hepatocyte hyperproliferation. These results demonstrate that the PPARA-E2F8-UHRF1-CDH1 axis causes epigenetic regulation of hepatocyte proliferation.

摘要

过氧化物酶体增殖物激活受体α(PPARA)是脂质代谢和炎症的关键调节因子。在啮齿动物中,PPARA的激活会导致肝细胞增殖,但其潜在机制尚不清楚。本研究聚焦于受PPARA抑制的基因,并分析了PPARA促进小鼠肝细胞增殖的机制。通过激动剂处理激活PPARA是自动调节的,并通过激活新描述的PPARA靶基因诱导表观遗传调节因子UHRF1的表达,而该靶基因又调节……UHRF1通过对标记有H3K9me3的启动子进行甲基化,强烈抑制CDH1的表达。PPARA激活对CDH1的抑制作用可通过PPARA缺陷或E2F8或UHRF1的敲低而逆转。此外,在PPARA激活后,强制表达CDH1会抑制Wnt信号靶基因(如……)的表达,并抑制肝细胞过度增殖。这些结果表明,PPARA-E2F8-UHRF1-CDH1轴导致肝细胞增殖的表观遗传调控。

https://cdn.ncbi.nlm.nih.gov/pmc/blobs/9e61/9036120/bc58dc9b0cde/fx1.jpg

文献AI研究员

20分钟写一篇综述,助力文献阅读效率提升50倍。

立即体验

用中文搜PubMed

大模型驱动的PubMed中文搜索引擎

马上搜索

文档翻译

学术文献翻译模型,支持多种主流文档格式。

立即体验