Suppr超能文献

葛根素通过 AMPK 介导的铁死亡信号通路保护脓毒症诱导的心肌损伤。

Puerarin protects against sepsis-induced myocardial injury through AMPK-mediated ferroptosis signaling.

机构信息

Department of Anesthesiology, The Second Affiliated Hospital of Nanchang University, Nanchang 330006, Jiangxi, China.

The Second Clinical Medical College of Nanchang University, The Second Affiliated Hospital of Nanchang University, Nanchang 330006, Jiangxi, China.

出版信息

Aging (Albany NY). 2022 Apr 28;14(8):3617-3632. doi: 10.18632/aging.204033.

Abstract

OBJECTIVE

Research suggests that Puerarin may protect against sepsis-induced myocardial damage. However, the mechanisms responsible for Puerarin's cardioprotective effect remain largely unclear. In this study, our objective is to investigate the role of Puerarin-induced AMPK-mediated ferroptosis signaling in protecting myocardial injury.

METHODS

48 male Sprague-Dawley rats were randomly divided into four groups: control group, LPS group, LPS + Pue group, LPS + Pue + Era (Erastin, ferroptosis activator) group, or LPS + Pue + CC (compound C, AMPK inhibitor) group. During the experiment, cardiac systolic function indexes and myocardial histopathological changes were monitored. The serum levels of myocardial injury marker enzyme, inflammatory response related marker enzyme, and oxidative stress related-marker enzyme were measured with ELISA. Apoptotic cardiomyocytes, the iron content in myocardial tissue, apoptosis-related proteins, AMPK, and ferroptosis-related proteins were determined.

RESULTS

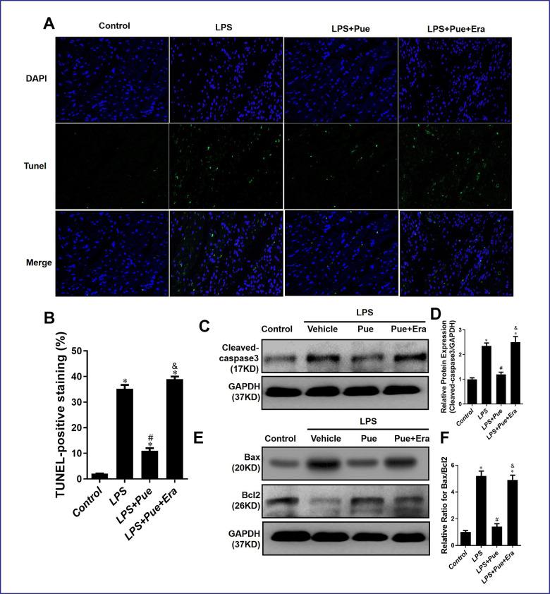
Puerarin inhibited the myocardial injury induced by LPS. The cardioprotective effects of Puerarin decreased after adding ferroptosis-activating compound Erastin. The protein expression levels of GPX4 and ferritin were down-regulated, whereas ACSL4, TFR, and heart iron content were up-regulated in LPS + Pue + Era group compared with LPS+Pue group. A significant difference was identified between LPS + Pue + Era group and LPS + Pue group in P-AMPK and T-AMPK levels. Meanwhile, after providing CC, P-AMPK/T-AMPK was significantly reduced, the protein expression levels of GPX4 and ferritin were down-regulated. ACSL4, TFR, and the heart iron content were up-regulated in LPS + Pue + CC group compared to LPS + Pue group.

CONCLUSIONS

Puerarin protected against sepsis-induced myocardial injury, and AMPK-mediated ferroptosis signaling played a crucial role in its cardioprotective effect.

摘要

目的

研究表明葛根素可能对脓毒症引起的心肌损伤具有保护作用。然而,葛根素发挥心脏保护作用的机制尚不清楚。本研究旨在探讨葛根素诱导的 AMPK 介导的铁死亡信号在保护心肌损伤中的作用。

方法

48 只雄性 Sprague-Dawley 大鼠随机分为 4 组:对照组、LPS 组、LPS+Pue 组、LPS+Pue+Era(铁死亡激活剂)组或 LPS+Pue+CC(AMPK 抑制剂)组。在实验过程中,监测心功能收缩功能指标和心肌组织病理变化。采用 ELISA 法测定血清心肌损伤标志物酶、炎症反应相关标志物酶和氧化应激相关标志物酶的水平。检测凋亡的心肌细胞、心肌组织铁含量、凋亡相关蛋白、AMPK 和铁死亡相关蛋白。

结果

葛根素抑制 LPS 诱导的心肌损伤。加入铁死亡激活剂 Erastin 后,葛根素的心脏保护作用降低。与 LPS+Pue 组相比,LPS+Pue+Era 组中 GPX4 和铁蛋白的蛋白表达水平下调,而 ACSL4、TFR 和心脏铁含量上调。与 LPS+Pue 组相比,LPS+Pue+Era 组中 P-AMPK 和 T-AMPK 水平差异显著。同时,给予 CC 后,P-AMPK/T-AMPK 明显降低,LPS+Pue+CC 组中 GPX4 和铁蛋白的蛋白表达水平下调,ACSL4、TFR 和心脏铁含量上调。

结论

葛根素可预防脓毒症引起的心肌损伤,AMPK 介导的铁死亡信号在其心脏保护作用中起关键作用。

https://cdn.ncbi.nlm.nih.gov/pmc/blobs/b34b/9085223/c4d0c4ed5a3b/aging-14-204033-g001.jpg

文献AI研究员

20分钟写一篇综述,助力文献阅读效率提升50倍。

立即体验

用中文搜PubMed

大模型驱动的PubMed中文搜索引擎

马上搜索

文档翻译

学术文献翻译模型,支持多种主流文档格式。

立即体验