Suppr超能文献

抑制 STAT3-铁死亡负调控轴抑制胃癌生长并减轻化疗耐药性。

Inhibition of STAT3-ferroptosis negative regulatory axis suppresses tumor growth and alleviates chemoresistance in gastric cancer.

机构信息

National-Local Joint Engineering Laboratory of Druggability and New Drug Evaluation, Guangdong Key Laboratory of Chiral Molecule and Drug Discovery, School of Pharmaceutical Sciences, Sun Yat-Sen University, Guangzhou, 510006, China.

SSL Central Hospital of Dongguan City, Dongguan, 523326, China.

出版信息

Redox Biol. 2022 Jun;52:102317. doi: 10.1016/j.redox.2022.102317. Epub 2022 Apr 21.

Abstract

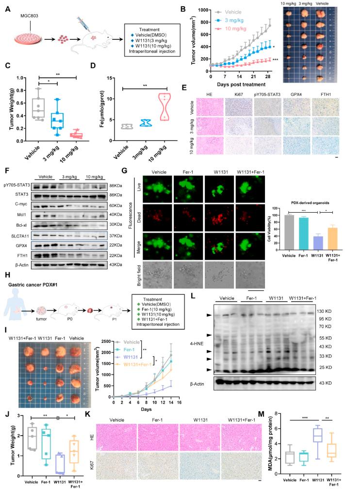
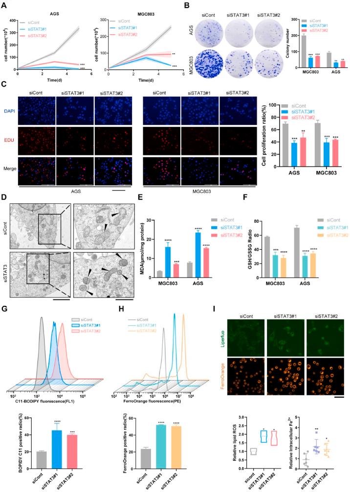
Chemotherapy is still one of the principal treatments for gastric cancer, but the clinical application of 5-FU is limited by drug resistance. Here, we demonstrate that ferroptosis triggered by STAT3 inhibition may provide a novel opportunity to explore a new effective therapeutic strategy for gastric cancer and chemotherapy resistance. We find that ferroptosis negative regulation (FNR) signatures are closely correlated with the progression and chemoresistance of gastric cancer. FNR associated genes (GPX4, SLC7A11, and FTH1) and STAT3 are upregulated in 5-FU resistant cells and xenografts. Further evidence demonstrates that STAT3 binds to consensus DNA response elements in the promoters of the FNR associated genes (GPX4, SLC7A11, and FTH1) and regulates their expression, thereby establishing a negative STAT3-ferroptosis regulatory axis in gastric cancer. Genetic inhibition of STAT3 activity triggers ferroptosis through lipid peroxidation and Fe accumulation in gastric cancer cells. We further develop a potent and selective STAT3 inhibitor, W1131, which demonstrates significant anti-tumor effects in gastric cancer cell xenograft model, organoids model, and patient-derived xenografts (PDX) model partly by inducing ferroptosis, thus providing a new candidate compound for advanced gastric cancer. Moreover, targeting the STAT3-ferroptosis circuit promotes ferroptosis and restores sensitivity to chemotherapy. Our finding reveals that STAT3 acts as a key negative regulator of ferroptosis in gastric cancer through a multi-pronged mechanism and provides a new therapeutic strategy for advanced gastric cancer and chemotherapy resistance.

摘要

化疗仍然是胃癌的主要治疗方法之一,但 5-FU 的临床应用受到耐药性的限制。在这里,我们证明 STAT3 抑制引发的铁死亡可能为探索胃癌和化疗耐药的新有效治疗策略提供新的机会。我们发现铁死亡负调控(FNR)特征与胃癌的进展和化疗耐药密切相关。在耐药细胞和异种移植中,FNR 相关基因(GPX4、SLC7A11 和 FTH1)和 STAT3 上调。进一步的证据表明,STAT3 结合 FNR 相关基因(GPX4、SLC7A11 和 FTH1)启动子中的共识 DNA 反应元件并调节其表达,从而在胃癌中建立负 STAT3-铁死亡调控轴。STAT3 活性的遗传抑制通过脂质过氧化和铁积累在胃癌细胞中引发铁死亡。我们进一步开发了一种有效的选择性 STAT3 抑制剂 W1131,它在胃癌细胞异种移植模型、类器官模型和患者来源的异种移植(PDX)模型中显示出显著的抗肿瘤效果,部分通过诱导铁死亡,从而为晚期胃癌提供了一种新的候选化合物。此外,靶向 STAT3-铁死亡电路促进铁死亡并恢复对化疗的敏感性。我们的发现表明,STAT3 通过多种机制作为胃癌中铁死亡的关键负调控因子,为晚期胃癌和化疗耐药提供了新的治疗策略。

https://cdn.ncbi.nlm.nih.gov/pmc/blobs/da67/9108091/c5b746a881f3/ga1.jpg

文献AI研究员

20分钟写一篇综述,助力文献阅读效率提升50倍。

立即体验

用中文搜PubMed

大模型驱动的PubMed中文搜索引擎

马上搜索

文档翻译

学术文献翻译模型,支持多种主流文档格式。

立即体验