Suppr超能文献

低氧诱导长非编码 RNA-CBSLR 通过 m6A-YTHDF2 依赖的 CBS 调控在胃癌中调控铁死亡。

Hypoxia inducible lncRNA-CBSLR modulates ferroptosis through m6A-YTHDF2-dependent modulation of CBS in gastric cancer.

机构信息

Key Laboratory of Non-coding RNA Transformation Research of Anhui Higher Education Institution (Wannan Medical College), Wuhu, Anhui 241001, China.

Central Laboratory, Yijishan Hospital, The First Affiliated Hospital of Wannan Medical College, Wuhu, Anhui 241001, China.

出版信息

J Adv Res. 2021 Oct 5;37:91-106. doi: 10.1016/j.jare.2021.10.001. eCollection 2022 Mar.

Abstract

INTRODUCTION

Tumors are usually refractory to anti-cancer therapeutics under hypoxic conditions. However, the underlying molecular mechanism remains to be elucidated.

OBJECTIVES

Our study intended to identify hypoxia inducible lncRNAs and their biological function in gastric cancer (GC).

METHODS

Differentially expressed lncRNAs were determined by microarray analysis between GC cells exposed to hypoxia (1% O) and normoxia (21% O) for 24 h. The expression level of was manipulated in several GC cell lines to perform molecular and biological analyses both in vitro and .

RESULTS

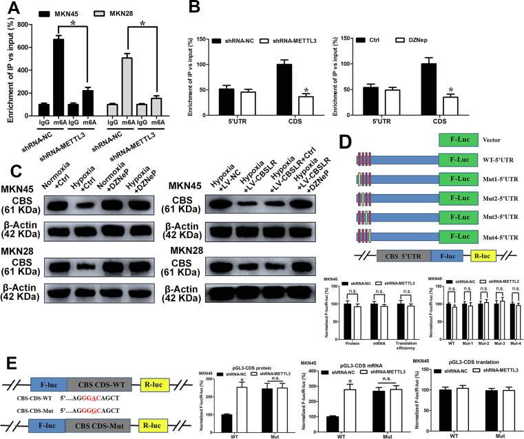
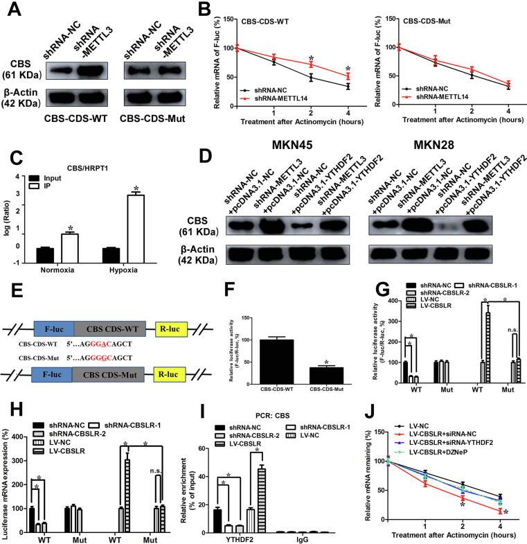
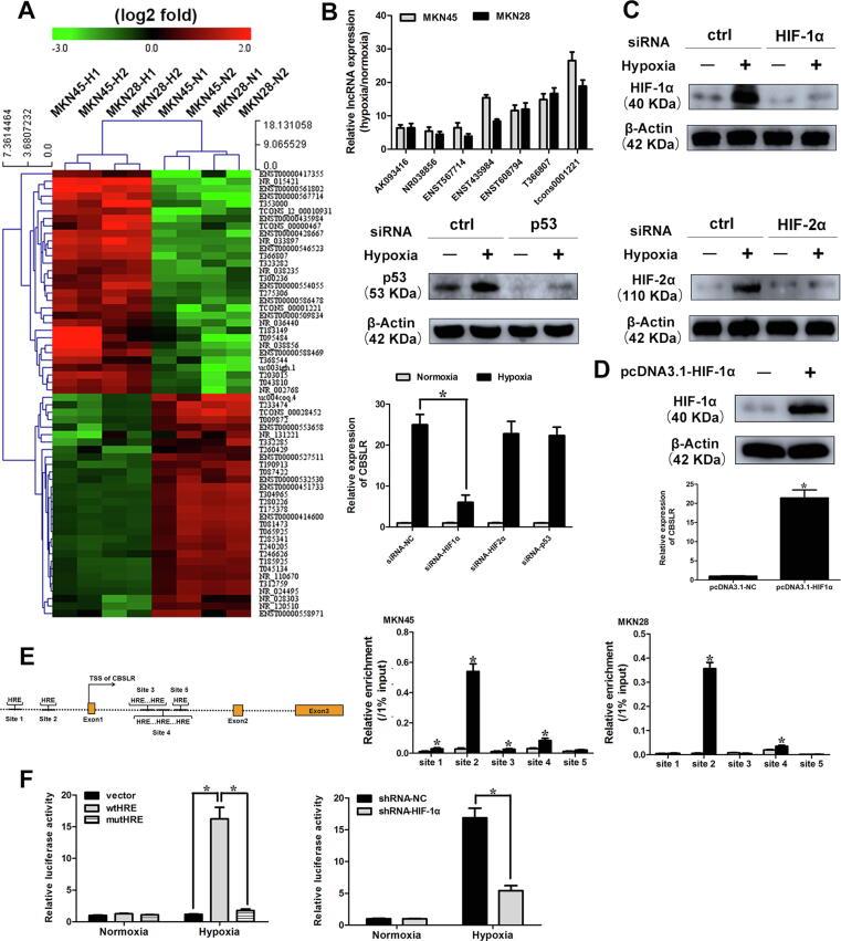
We identified a hypoxia-induced lncRNA- that protected GC cells from ferroptosis, leading to chem-resistance. Mechanically, interacted with YTHDF2 to form a /YTHDF2/CBS signaling axis that decreased the stability of CBS mRNA by enhancing the binding of YTHDF2 with the m6A-modified coding sequence (CDS) of CBS mRNA. Furthermore, under decreased CBS levels, the methylation of the ACSL4 protein was reduced, leading to protein polyubiquitination and degradation of ACSL4. This, in turn, decreased the pro-ferroptosis phosphatidylethanolamine (PE) (18:0/20:4) and PE (18:0/22:4) content and contributed to ferroptosis resistance. Notably, is upregulated, whereas CBS is downregulated in GC tissues compared to matched normal tissues; and GC patients with high /low CBS levels have a worse clinical outcome and a poorer response to chemotherapy.

CONCLUSION

Our study reveals a novel mechanism in how HIF1α/ modulates ferroptosis/chemoresistance in GC, illuminating potential therapeutic targets for refractory hypoxic tumors.

摘要

简介

在缺氧条件下,肿瘤通常对抗癌治疗具有抗性。然而,其潜在的分子机制仍有待阐明。

目的

本研究旨在鉴定缺氧诱导的长链非编码 RNA(lncRNA)及其在胃癌(GC)中的生物学功能。

方法

通过微阵列分析,确定在 GC 细胞中,暴露于缺氧(1% O)和常氧(21% O) 24 小时后差异表达的 lncRNA。在几种 GC 细胞系中,通过操纵 的表达水平,在体外和体内进行分子和生物学分析。

结果

我们鉴定出一种缺氧诱导的 lncRNA- ,它可保护 GC 细胞免受铁死亡,从而导致化疗耐药性。机制上, 与 YTHDF2 相互作用形成 /YTHDF2/CBS 信号轴,通过增强 YTHDF2 与 CBS mRNA m6A 修饰的编码序列(CDS)的结合,降低 CBS mRNA 的稳定性。此外,在 CBS 水平降低的情况下,ACSL4 蛋白的甲基化减少,导致 ACSL4 蛋白多泛素化和降解。这反过来又降低了促铁死亡的磷脂酰乙醇胺(PE)(18:0/20:4)和 PE(18:0/22:4)的含量,从而导致铁死亡抵抗。值得注意的是,与匹配的正常组织相比,GC 组织中上调,而 CBS 下调;并且 GC 患者中, 水平高/低与较差的临床结局和对化疗的反应差相关。

结论

本研究揭示了 HIF1α/调节 GC 中铁死亡/化疗耐药性的新机制,为缺氧难治性肿瘤提供了潜在的治疗靶点。

https://cdn.ncbi.nlm.nih.gov/pmc/blobs/44b6/9039740/e3cc1320f847/ga1.jpg

文献AI研究员

20分钟写一篇综述,助力文献阅读效率提升50倍。

立即体验

用中文搜PubMed

大模型驱动的PubMed中文搜索引擎

马上搜索

文档翻译

学术文献翻译模型,支持多种主流文档格式。

立即体验