Suppr超能文献

GIPR 激动剂抑制 PYY 诱导的恶心样行为。

GIPR Agonism Inhibits PYY-Induced Nausea-Like Behavior.

机构信息

Lilly Research Laboratories, Lilly Corporate Center, Indianapolis, IN.

Department of Psychiatry, Perelman School of Medicine, University of Pennsylvania, Philadelphia, PA.

出版信息

Diabetes. 2022 Jul 1;71(7):1410-1423. doi: 10.2337/db21-0848.

Abstract

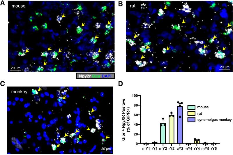
The induction of nausea and emesis is a major barrier to maximizing the weight loss profile of obesity medications, and therefore, identifying mechanisms that improve tolerability could result in added therapeutic benefit. The development of peptide YY (PYY)-based approaches to treat obesity are no exception, as PYY receptor agonism is often accompanied by nausea and vomiting. Here, we sought to determine whether glucose-dependent insulinotropic polypeptide (GIP) receptor (GIPR) agonism reduces PYY-induced nausea-like behavior in mice. We found that central and peripheral administration of a GIPR agonist reduced conditioned taste avoidance (CTA) without affecting hypophagia mediated by a PYY analog. The receptors for GIP and PYY (Gipr and Npy2r) were found to be expressed by the same neurons in the area postrema (AP), a brainstem nucleus involved in detecting aversive stimuli. Peripheral administration of a GIPR agonist induced neuronal activation (cFos) in the AP. Further, whole-brain cFos analyses indicated that PYY-induced CTA was associated with augmented neuronal activity in the parabrachial nucleus (PBN), a brainstem nucleus that relays aversive/emetic signals to brain regions that control feeding behavior. Importantly, GIPR agonism reduced PYY-mediated neuronal activity in the PBN, providing a potential mechanistic explanation for how GIPR agonist treatment reduces PYY-induced nausea-like behavior. Together, the results of our study indicate a novel mechanism by which GIP-based therapeutics may have benefit in improving the tolerability of weight loss agents.

摘要

诱导恶心和呕吐是最大限度发挥肥胖药物减肥效果的主要障碍,因此,确定改善耐受性的机制可能会带来额外的治疗益处。以肽 YY (PYY)为基础的治疗肥胖症的方法的发展也不例外,因为 PYY 受体激动剂常伴有恶心和呕吐。在这里,我们试图确定葡萄糖依赖性胰岛素释放肽 (GIP)受体 (GIPR)激动剂是否能减少小鼠 PYY 引起的类恶心行为。我们发现,GIPR 激动剂的中枢和外周给药可减少条件性味觉回避 (CTA),而不影响 PYY 类似物介导的食欲减退。发现 GIP 和 PYY(Gipr 和 Npy2r)的受体在参与检测厌恶性刺激的脑干核后区 (AP) 中由相同的神经元表达。GIPR 激动剂的外周给药诱导 AP 中的神经元激活(cFos)。此外,全脑 cFos 分析表明,PYY 引起的 CTA 与脑桥核 (PBN) 中神经元活性的增强有关,PBN 是将厌恶性/呕吐信号传递给控制进食行为的大脑区域的脑干核。重要的是,GIPR 激动剂减少了 PBN 中 PYY 介导的神经元活性,为 GIPR 激动剂治疗如何减少 PYY 引起的类恶心行为提供了潜在的机制解释。总之,我们的研究结果表明,基于 GIP 的治疗方法可能通过一种新的机制改善减肥药物的耐受性。

https://cdn.ncbi.nlm.nih.gov/pmc/blobs/d48a/9233244/68e696eeb4b2/db210848f1.jpg

文献AI研究员

20分钟写一篇综述,助力文献阅读效率提升50倍。

立即体验

用中文搜PubMed

大模型驱动的PubMed中文搜索引擎

马上搜索

文档翻译

学术文献翻译模型,支持多种主流文档格式。

立即体验