Suppr超能文献

灵芝酸 A 通过抑制 TLR4/NLRP3 信号通路缓解椎间盘退变。

Ganoderic Acid A alleviates the degeneration of intervertebral disc via suppressing the activation of TLR4/NLRP3 signaling pathway.

机构信息

Department of Spine Surgery, Jingmen NO.2 People's Hospital, Jingmen 448000, China.

College of Acupuncture and Orthopedics, Hubei University of Chinese Medicine, Wuhan 430065, China.

出版信息

Bioengineered. 2022 May;13(5):11684-11693. doi: 10.1080/21655979.2022.2070996.

Abstract

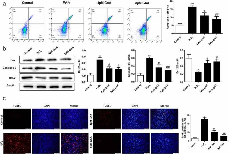
As a multifactorial disease, intervertebral disc degeneration (IVDD) causes many spinal-related diseases, which causes disability in the workforce and heavy social costs all over the world. Recently, Ganoderic Acid A (GAA) has been reported to play many pharmacological effects. However, its effect on IVDD remains unclear. In the present study, our study determined that GAA significantly inhibited HO induced apoptosis, release of inflammatory cytokines and oxidative stress mediators in the nucleus pulposus (NP) cells. Moreover, GAA also suppressed HO induced major matrix degrading proteases (MMP-3, MMP-13, ADAMTS4 and ADAMTS5) associated with NP degradation. Additionally, we found NP protective ability of GAA by up-regulating extra cellular matrix anabolic factors like type II collagen (Col II) and aggrecan in NP cells. Furthermore, we also demonstrated that GAA suppressed the activation of TLR4/NLRP3 in HO-stimulated NP cells. Thus, our results demonstrate that GAA inhibited the HO induced apoptosis, oxidative stress, and inflammatory responses through the depression of TLR4/NLRP3 signaling axis. GAA possess NP protective properties and may be of value in suppressing the pathogenesis of IVDD.

摘要

作为一种多因素疾病,椎间盘退行性病变(IVDD)会导致许多与脊柱相关的疾病,从而导致劳动力丧失和全球范围内的沉重社会成本。最近,报道称灵芝酸 A(GAA)具有许多药理作用。然而,其对 IVDD 的作用尚不清楚。在本研究中,我们的研究表明 GAA 可显著抑制核髓核(NP)细胞中 HO 诱导的细胞凋亡、炎症细胞因子和氧化应激介质的释放。此外,GAA 还抑制了与 NP 降解相关的 HO 诱导的主要基质降解蛋白酶(MMP-3、MMP-13、ADAMTS4 和 ADAMTS5)。此外,我们发现 GAA 通过在 NP 细胞中上调细胞外基质合成因子(如 II 型胶原(Col II)和聚集蛋白聚糖)来发挥 NP 保护作用。此外,我们还表明 GAA 抑制了 HO 刺激的 NP 细胞中 TLR4/NLRP3 的激活。因此,我们的研究结果表明,GAA 通过抑制 TLR4/NLRP3 信号通路抑制 HO 诱导的细胞凋亡、氧化应激和炎症反应。GAA 具有 NP 保护特性,可能对抑制 IVDD 的发病机制具有价值。

https://cdn.ncbi.nlm.nih.gov/pmc/blobs/5973/9275919/dcc9d2b77dfe/KBIE_A_2070996_UF0001_OC.jpg

文献AI研究员

20分钟写一篇综述,助力文献阅读效率提升50倍。

立即体验

用中文搜PubMed

大模型驱动的PubMed中文搜索引擎

马上搜索

文档翻译

学术文献翻译模型,支持多种主流文档格式。

立即体验