Suppr超能文献

生成血管化的脑类器官以研究神经血管相互作用。

Generation of vascularized brain organoids to study neurovascular interactions.

机构信息

School of Life Science and Technology, ShanghaiTech University, Shanghai, China.

Institute of Neuroscience, Center for Excellence in Brain Science and Intelligence Technology, Chinese Academy of Sciences, Shanghai, China.

出版信息

Elife. 2022 May 4;11:e76707. doi: 10.7554/eLife.76707.

Abstract

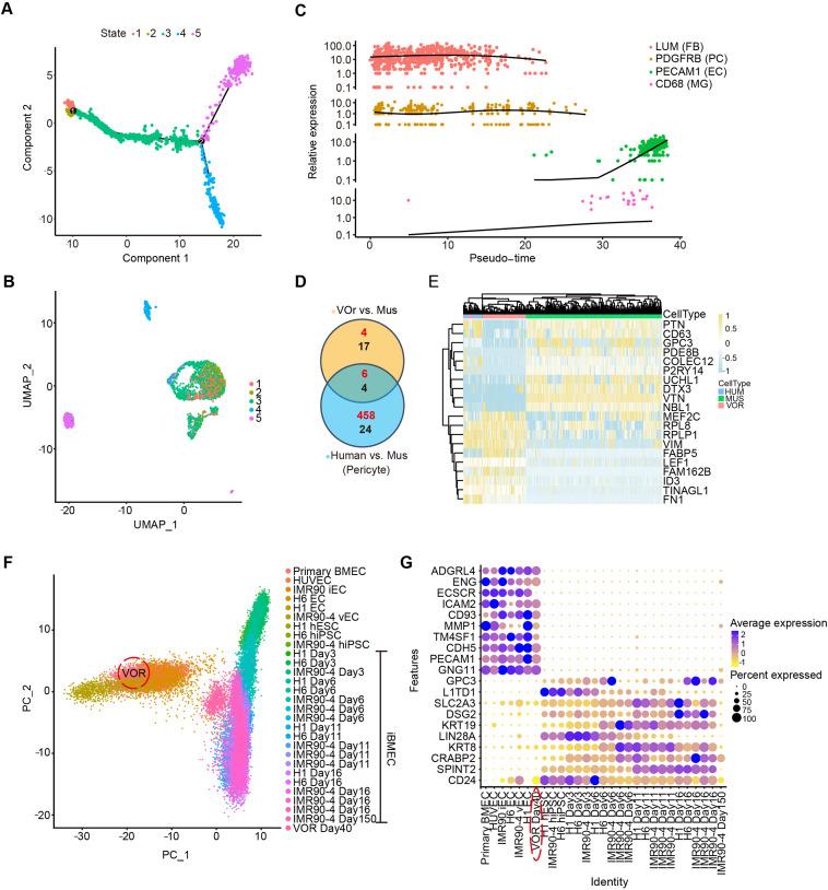
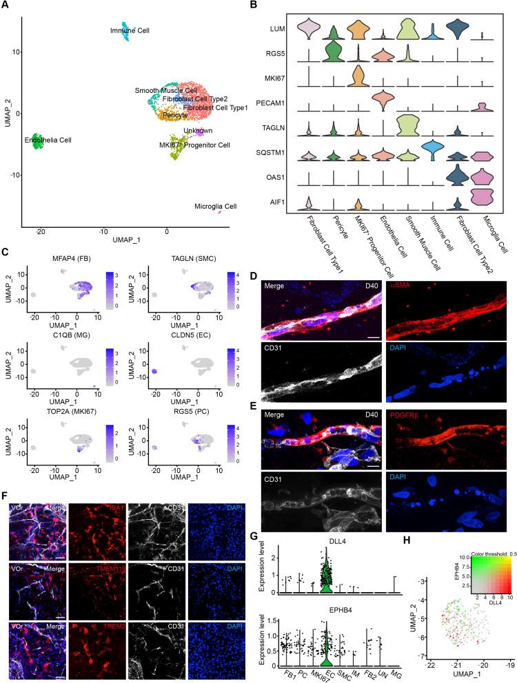
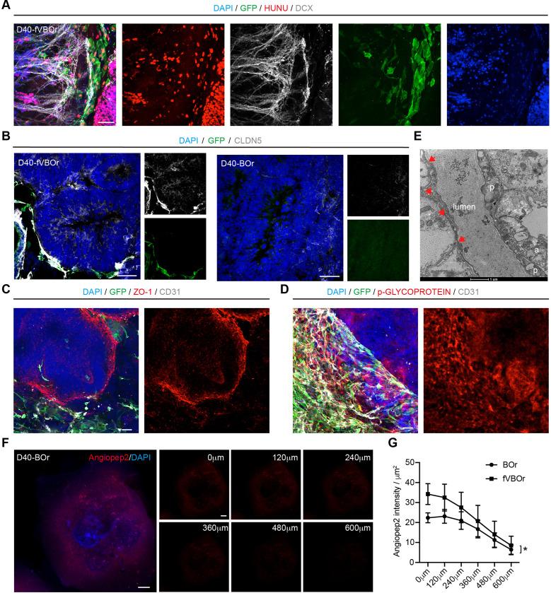
Brain organoids have been used to recapitulate the processes of brain development and related diseases. However, the lack of vasculatures, which regulate neurogenesis and brain disorders, limits the utility of brain organoids. In this study, we induced vessel and brain organoids, respectively, and then fused two types of organoids together to obtain vascularized brain organoids. The fused brain organoids were engrafted with robust vascular network-like structures and exhibited increased number of neural progenitors, in line with the possibility that vessels regulate neural development. Fusion organoids also contained functional blood-brain barrier-like structures, as well as microglial cells, a specific population of immune cells in the brain. The incorporated microglia responded actively to immune stimuli to the fused brain organoids and showed ability of engulfing synapses. Thus, the fusion organoids established in this study allow modeling interactions between the neuronal and non-neuronal components in vitro, particularly the vasculature and microglia niche.

摘要

脑类器官已被用于重现大脑发育和相关疾病的过程。然而,缺乏调节神经发生和大脑疾病的脉管系统限制了脑类器官的应用。在这项研究中,我们分别诱导了血管和脑类器官,然后将两种类型的类器官融合在一起,获得了血管化的脑类器官。融合的脑类器官中具有强大的类似于血管网络的结构,并表现出神经祖细胞数量的增加,这表明血管调节神经发育的可能性。融合类器官还包含具有功能的血脑屏障样结构以及小胶质细胞,小胶质细胞是大脑中一种特定的免疫细胞群体。整合的小胶质细胞对融合的脑类器官的免疫刺激做出了积极的反应,并显示出吞噬突触的能力。因此,本研究中建立的融合类器官允许在体外模拟神经元和非神经元成分之间的相互作用,特别是脉管系统和小胶质细胞龛。

https://cdn.ncbi.nlm.nih.gov/pmc/blobs/1eb8/9246368/a3f598ed1d3e/elife-76707-fig1.jpg

文献AI研究员

20分钟写一篇综述,助力文献阅读效率提升50倍。

立即体验

用中文搜PubMed

大模型驱动的PubMed中文搜索引擎

马上搜索

文档翻译

学术文献翻译模型,支持多种主流文档格式。

立即体验