Suppr超能文献

一个离散的苍白球内侧核亚群在抑制食欲方面起着关键作用。

A discrete parasubthalamic nucleus subpopulation plays a critical role in appetite suppression.

机构信息

Department of Biology, Williams College, Williamstown, United States.

Department of Physics, Williams College, Williamstown, United States.

出版信息

Elife. 2022 May 4;11:e75470. doi: 10.7554/eLife.75470.

Abstract

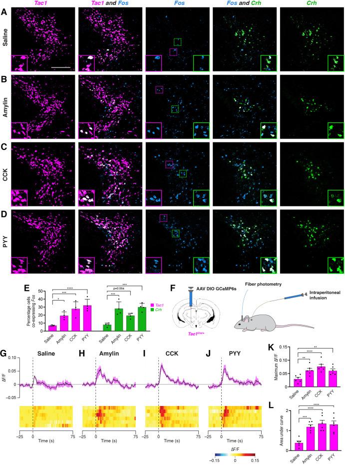
Food intake behavior is regulated by a network of appetite-inducing and appetite-suppressing neuronal populations throughout the brain. The parasubthalamic nucleus (PSTN), a relatively unexplored population of neurons in the posterior hypothalamus, has been hypothesized to regulate appetite due to its connectivity with other anorexigenic neuronal populations and because these neurons express Fos, a marker of neuronal activation, following a meal. However, the individual cell types that make up the PSTN are not well characterized, nor are their functional roles in food intake behavior. Here, we identify and distinguish between two discrete PSTN subpopulations, those that express tachykinin-1 (PSTN neurons) and those that express corticotropin-releasing hormone (PSTN neurons), and use a panel of genetically encoded tools in mice to show that PSTN neurons play an important role in appetite suppression. Both subpopulations increase activity following a meal and in response to administration of the anorexigenic hormones amylin, cholecystokinin (CCK), and peptide YY (PYY). Interestingly, chemogenetic inhibition of PSTN, but not PSTN neurons, reduces the appetite-suppressing effects of these hormones. Consistently, optogenetic and chemogenetic stimulation of PSTN neurons, but not PSTN neurons, reduces food intake in hungry mice. PSTN and PSTN neurons project to distinct downstream brain regions, and stimulation of PSTN projections to individual anorexigenic populations reduces food consumption. Taken together, these results reveal the functional properties and projection patterns of distinct PSTN cell types and demonstrate an anorexigenic role for PSTN neurons in the hormonal and central regulation of appetite.

摘要

摄食行为受大脑中食欲诱导和抑制神经元群体网络的调节。 延髓下丘脑后相对未被探索的神经元群体——旁下丘脑核(PSTN),由于其与其他厌食性神经元群体的连接性,以及这些神经元在进食后表达 Fos(神经元激活的标志物),因此被假设调节食欲。 然而,构成 PSTN 的单个细胞类型尚未得到很好的描述,其在摄食行为中的功能作用也不清楚。 在这里,我们鉴定并区分了 PSTN 的两个离散亚群,即表达速激肽-1(PSTN 神经元)和表达促肾上腺皮质激素释放激素(PSTN 神经元)的细胞,并使用一组在小鼠中表达的遗传编码工具表明 PSTN 神经元在抑制食欲方面发挥重要作用。 这两个亚群在进食后和响应厌食激素胰高血糖素、胆囊收缩素(CCK)和肽 YY(PYY)的给药时都会增加活动。 有趣的是,PSTN 的化学遗传抑制,但不是 PSTN 神经元,会降低这些激素的抑制食欲作用。 一致地,PSTN 神经元的光遗传和化学遗传刺激,但不是 PSTN 神经元,会减少饥饿小鼠的食物摄入量。 PSTN 和 PSTN 神经元投射到不同的下游脑区,并且刺激 PSTN 对单个厌食性群体的投射会减少食物消耗。 总之,这些结果揭示了不同 PSTN 细胞类型的功能特性和投射模式,并证明了 PSTN 神经元在激素和中枢调节食欲方面的厌食作用。

https://cdn.ncbi.nlm.nih.gov/pmc/blobs/97dd/9119672/d43f35a76d6b/elife-75470-fig1.jpg

文献AI研究员

20分钟写一篇综述,助力文献阅读效率提升50倍。

立即体验

用中文搜PubMed

大模型驱动的PubMed中文搜索引擎

马上搜索

文档翻译

学术文献翻译模型,支持多种主流文档格式。

立即体验