Suppr超能文献

核孔蛋白 POM121 通过普里多宾激活 SIGMAR1/西格玛-1 受体伴侣蛋白来介导 TFEB 依赖性自噬。

Nucleoporin POM121 signals TFEB-mediated autophagy via activation of SIGMAR1/sigma-1 receptor chaperone by pridopidine.

机构信息

Cellular Pathobiology Section, Integrative Neuroscience Research Branch, Intramural Research Program, National Institute on Drug Abuse, National Institutes of Health, DHHS, 333 Cassell Drive, Baltimore, Maryland 21224, USA.

China Medical University, Graduate Institute of Biomedical Sciences, Taiwan.

出版信息

Autophagy. 2023 Jan;19(1):126-151. doi: 10.1080/15548627.2022.2063003. Epub 2022 May 4.

Abstract

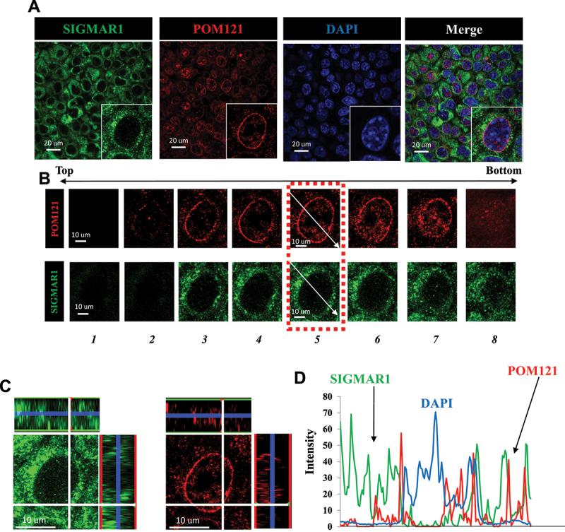
Macroautophagy/autophagy is an essential process for cellular survival and is implicated in many diseases. A critical step in autophagy is the transport of the transcription factor TFEB from the cytosol into the nucleus, through the nuclear pore (NP) by KPNB1/importinβ1. In the C9orf72 subtype of amyotrophic lateral sclerosis-frontotemporal lobar degeneration (ALS-FTD), the hexanucleotide (G4C2)RNA expansion (HRE) disrupts the nucleocytoplasmic transport of TFEB, compromising autophagy. Here we show that a molecular chaperone, the SIGMAR1/Sigma-1 receptor (sigma non-opioid intracellular receptor 1), facilitates TFEB transport into the nucleus by chaperoning the NP protein (i.e., nucleoporin) POM121 which recruits KPNB1. In NSC34 cells, HRE reduces TFEB transport by interfering with the association between SIGMAR1 and POM121, resulting in reduced nuclear levels of TFEB, KPNB1, and the autophagy marker LC3-II. Overexpression of SIGMAR1 or POM121, or treatment with the highly selective and potent SIGMAR1 agonist pridopidine, currently in phase 2/3 clinical trials for ALS and Huntington disease, rescues all of these deficits. Our results implicate nucleoporin POM121 not merely as a structural nucleoporin, but also as a chaperone-operated signaling molecule enabling TFEB-mediated autophagy. Our data suggest the use of SIGMAR1 agonists, such as pridopidine, for therapeutic development of diseases in which autophagy is impaired.: ALS-FTD, amyotrophic lateral sclerosis-frontotemporal dementiaC9ALS-FTD, C9orf72 subtype of amyotrophic lateral sclerosis-frontotemporal dementiaCS, citrate synthaseER, endoplasmic reticulumGSS, glutathione synthetaseHRE, hexanucleotide repeat expansionHSPA5/BiP, heat shock protein 5LAMP1, lysosomal-associated membrane protein 1MAM, mitochondria-associated endoplasmic reticulum membraneMAP1LC3/LC3, microtubule-associated protein 1 light chain 3NP, nuclear poreNSC34, mouse motor neuron-like hybrid cell lineNUPs, nucleoporinsPOM121, nuclear pore membrane protein 121SIGMAR1/Sigma-1R, sigma non-opioid intracellular receptor 1TFEB, transcription factor EBTMEM97/Sigma-2R, transmembrane protein 97.

摘要

自噬是细胞存活所必需的过程,与许多疾病有关。自噬的一个关键步骤是转录因子 TFEB 通过核孔(NP)从细胞质转运到细胞核,由 KPNB1/importinβ1 介导。在肌萎缩侧索硬化症-额颞叶变性(ALS-FTD)的 C9orf72 亚型中,六核苷酸(G4C2)RNA 扩展(HRE)破坏了 TFEB 的核质转运,从而损害了自噬。在这里,我们表明一种分子伴侣,SIGMAR1/西格玛-1 受体(sigma 非阿片类细胞内受体 1),通过伴侣 NP 蛋白(即核孔膜蛋白)POM121 来促进 TFEB 进入细胞核,POM121 招募 KPNB1。在 NSC34 细胞中,HRE 通过干扰 SIGMAR1 与 POM121 的结合,减少 TFEB 的运输,导致 TFEB、KPNB1 和自噬标记物 LC3-II 的核内水平降低。SIGMAR1 或 POM121 的过表达,或用高度选择性和有效的 SIGMAR1 激动剂普洛迪平(目前正在进行 ALS 和亨廷顿病的 2/3 期临床试验)治疗,可挽救所有这些缺陷。我们的结果表明核孔膜蛋白 POM121 不仅是一种结构核孔蛋白,而且还是一种伴侣操作的信号分子,可使 TFEB 介导的自噬成为可能。我们的数据表明使用 SIGMAR1 激动剂,如普洛迪平,可用于治疗自噬受损的疾病。

https://cdn.ncbi.nlm.nih.gov/pmc/blobs/ee5f/9809944/7a7bc3a215a2/KAUP_A_2063003_F0001_OC.jpg

文献AI研究员

20分钟写一篇综述,助力文献阅读效率提升50倍。

立即体验

用中文搜PubMed

大模型驱动的PubMed中文搜索引擎

马上搜索

文档翻译

学术文献翻译模型,支持多种主流文档格式。

立即体验