Suppr超能文献

α-酮戊二酸通过丝氨酸蛋白酶抑制剂 1E 信号通路抑制肝糖异生改善糖尿病的高血糖。

α-Ketoglutaric acid ameliorates hyperglycemia in diabetes by inhibiting hepatic gluconeogenesis via serpina1e signaling.

机构信息

Guangdong Laboratory of Lingnan Modern Agriculture and Guangdong Province Key Laboratory of Animal Nutritional Regulation, National Engineering Research Center for Breeding Swine Industry, College of Animal Science, South China Agricultural University, 483 Wushan Road, Tianhe District, Guangzhou, Guangdong 510642, China.

Key Laboratory of Animal Genetics, Breeding and Reproduction of Shaanxi Province, College of Animal Science and Technology, Northwest A&F University, Yangling, Shaanxi, China.

出版信息

Sci Adv. 2022 May 6;8(18):eabn2879. doi: 10.1126/sciadv.abn2879. Epub 2022 May 4.

Abstract

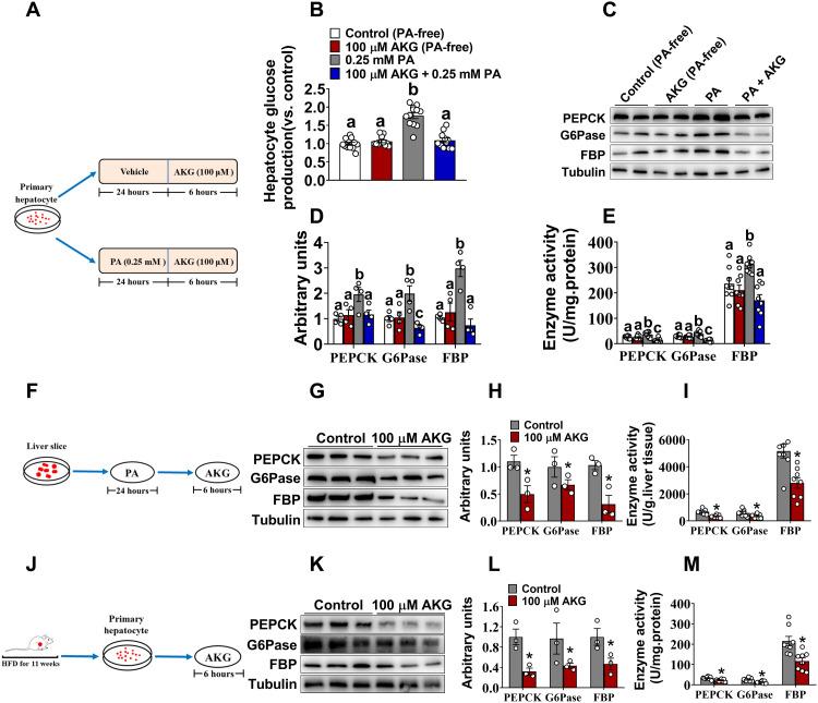
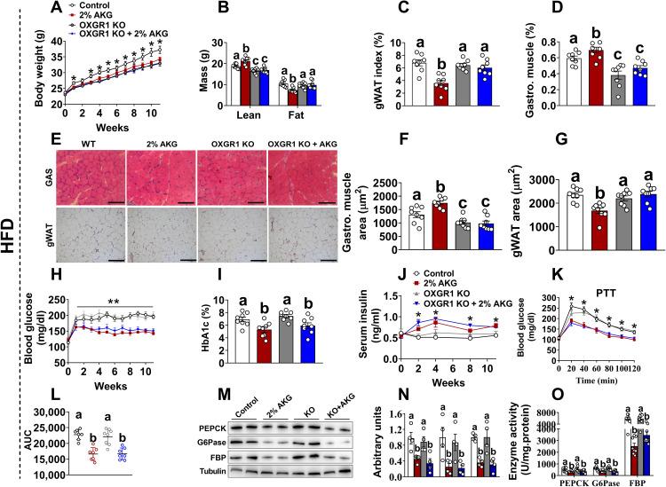
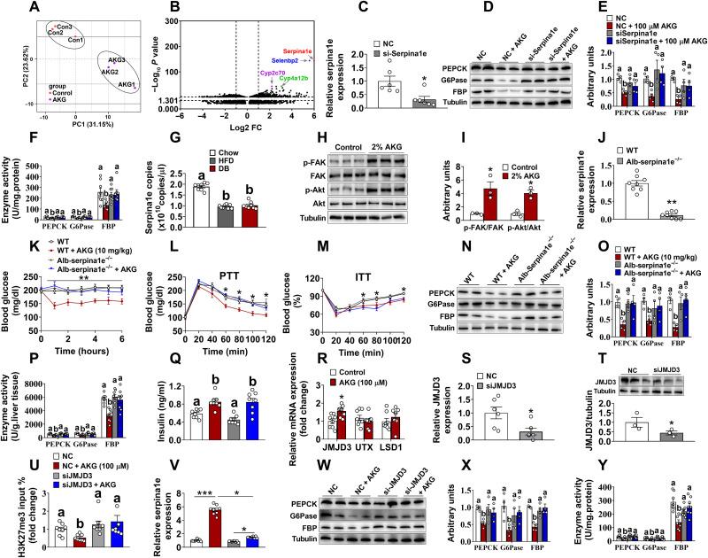
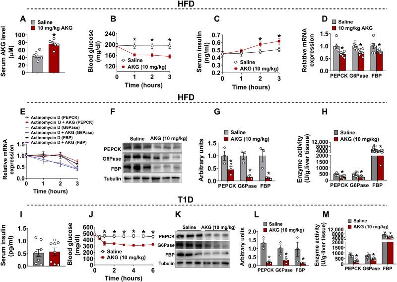
Previously, we found that α-ketoglutaric acid (AKG) stimulates muscle hypertrophy and fat loss through 2-oxoglutarate receptor 1 (OXGR1). Here, we demonstrated the beneficial effects of AKG on glucose homeostasis in a diet-induced obesity (DIO) mouse model, which are independent of OXGR1. We also showed that AKG effectively decreased blood glucose and hepatic gluconeogenesis in DIO mice. By using transcriptomic and liver-specific deletion mouse model, we further demonstrated that liver is required for the inhibitory effects of AKG on hepatic gluconeogenesis. Mechanistically, we supported that extracellular AKG binds with a purinergic receptor, P2RX4, to initiate the solute carrier family 25 member 11 (SLC25A11)-dependent nucleus translocation of intracellular AKG and subsequently induces demethylation of lysine 27 on histone 3 (H3K27) in the promoter region to decrease hepatic gluconeogenesis. Collectively, these findings reveal an unexpected mechanism for control of hepatic gluconeogenesis using circulating AKG as a signal molecule.

摘要

先前,我们发现 α-酮戊二酸(AKG)通过 2-氧戊二酸受体 1(OXGR1)刺激肌肉肥大和脂肪减少。在这里,我们证明了 AKG 在饮食诱导肥胖(DIO)小鼠模型中对葡萄糖稳态的有益作用,这与 OXGR1 无关。我们还表明,AKG 可有效降低 DIO 小鼠的血糖和肝糖异生。通过使用转录组学和肝脏特异性缺失小鼠模型,我们进一步证明了肝脏是 AKG 抑制肝糖异生作用所必需的。从机制上讲,我们支持细胞外 AKG 与嘌呤能受体 P2RX4 结合,启动细胞内 AKG 的溶质载体家族 25 成员 11(SLC25A11)依赖性核易位,并随后诱导组蛋白 3(H3K27)上赖氨酸 27 的去甲基化在启动子区域减少肝糖异生。总之,这些发现揭示了一种使用循环 AKG 作为信号分子控制肝糖异生的意外机制。

https://cdn.ncbi.nlm.nih.gov/pmc/blobs/6f03/9067931/427cb837a813/sciadv.abn2879-f1.jpg

文献AI研究员

20分钟写一篇综述,助力文献阅读效率提升50倍。

立即体验

用中文搜PubMed

大模型驱动的PubMed中文搜索引擎

马上搜索

文档翻译

学术文献翻译模型,支持多种主流文档格式。

立即体验