Suppr超能文献

泛素 C 端水解酶 L1 在小鼠卵巢发育和生育中的需求†。

The requirement of ubiquitin C-terminal hydrolase L1 in mouse ovarian development and fertility†.

机构信息

Women and Infants Hospital of Rhode Island, Department of Obstetrics and Gynecology, Program in Women's Oncology, Providence, RI, USA.

Women and Infants Hospital of Rhode Island, Department of Obstetrics and Gynecology, Reproductive Endocrinology and Infertility Fellowship Program, Providence, RI, USA.

出版信息

Biol Reprod. 2022 Aug 9;107(2):500-513. doi: 10.1093/biolre/ioac086.

Abstract

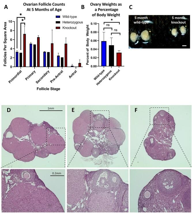
Ubiquitin C-terminal hydrolase L1 (UCHL1) is a de-ubiquitinating enzyme enriched in neuronal and gonadal tissues known to regulate the cellular stores of mono-ubiquitin and protein turnover. While its function in maintaining proper motor neuron function is well established, investigation into its role in the health and function of reproductive processes is only just beginning to be studied. Single-cell-sequencing analysis of all ovarian cells from the murine perinatal period revealed that Uchl1 is very highly expressed in the developing oocyte population, an observation which was corroborated by high levels of oocyte-enriched UCHL1 protein expression in oocytes of all stages throughout the mouse reproductive lifespan. To better understand the role UCHL1 may be playing in oocytes, we utilized a UCHL1-deficient mouse line, finding reduced number of litters, reduced litter sizes, altered folliculogenesis, morphologically abnormal oocytes, disrupted estrous cyclicity and apparent endocrine dysfunction in these animals compared to their wild-type and heterozygous littermates. These data reveal a novel role of UCHL1 in female fertility as well as overall ovarian function, and suggest a potentially essential role for the ubiquitin proteasome pathway in mediating reproductive health.

摘要

泛素羧基末端水解酶 L1(UCHL1)是一种富含于神经元和生殖组织中的去泛素化酶,已知其可调节单泛素和蛋白质周转的细胞储存。虽然其在维持正常运动神经元功能中的作用已得到充分证实,但对其在生殖过程的健康和功能中的作用的研究才刚刚开始。对来自围产期小鼠的所有卵巢细胞的单细胞测序分析表明,UCHL1 在发育中的卵母细胞群体中高度表达,这一观察结果得到了在整个小鼠生殖寿命中各阶段的卵母细胞中高度富集的 UCHL1 蛋白表达的证实。为了更好地了解 UCHL1 在卵母细胞中可能发挥的作用,我们利用了 UCHL1 缺陷型小鼠系,发现与野生型和杂合型同窝仔相比,这些动物的产仔数减少,产仔数减少,卵泡发生改变,卵母细胞形态异常,发情周期紊乱,内分泌功能障碍。这些数据揭示了 UCHL1 在女性生育能力以及整体卵巢功能中的新作用,并表明泛素蛋白酶体途径在介导生殖健康方面可能具有重要作用。

https://cdn.ncbi.nlm.nih.gov/pmc/blobs/b43f/9382372/707c82912830/ioac086f1.jpg

文献AI研究员

20分钟写一篇综述,助力文献阅读效率提升50倍。

立即体验

用中文搜PubMed

大模型驱动的PubMed中文搜索引擎

马上搜索

文档翻译

学术文献翻译模型,支持多种主流文档格式。

立即体验