Suppr超能文献

动物中大量 mC 修饰的母体 mRNAs 的发育性 mRNA mC 图谱和调控创新。

Developmental mRNA mC landscape and regulatory innovations of massive mC modification of maternal mRNAs in animals.

机构信息

MOE Key Laboratory of Gene Function and Regulation, Guangdong Province Key Laboratory of Pharmaceutical Functional Genes, State Key Laboratory of Biocontrol, School of Life Sciences, Sun Yat-Sen University, Guangzhou, PR China.

Guangdong Provincial Key Laboratory of Reproductive Medicine, Center for Reproductive Medicine and Department of Gynecology & Obstetrics, the First Affiliated Hospital, Sun Yat-Sen University, Guangzhou, PR China.

出版信息

Nat Commun. 2022 May 5;13(1):2484. doi: 10.1038/s41467-022-30210-0.

Abstract

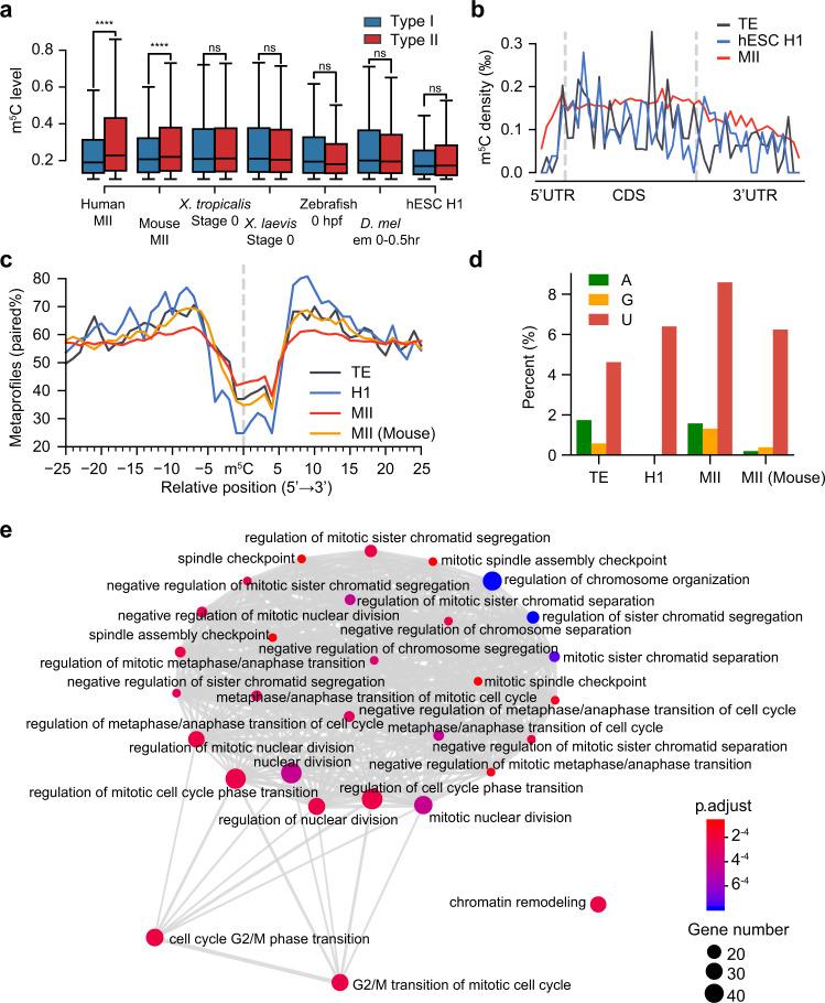
mC is one of the longest-known RNA modifications, however, its developmental dynamics, functions, and evolution in mRNAs remain largely unknown. Here, we generate quantitative mRNA mC maps at different stages of development in 6 vertebrate and invertebrate species and find convergent and unexpected massive methylation of maternal mRNAs mediated by NSUN2 and NSUN6. Using Drosophila as a model, we reveal that embryos lacking maternal mRNA mC undergo cell cycle delays and fail to timely initiate maternal-to-zygotic transition, implying the functional importance of maternal mRNA mC. From invertebrates to the lineage leading to humans, two waves of mC regulatory innovations are observed: higher animals gain cis-directed NSUN2-mediated mC sites at the 5' end of the mRNAs, accompanied by the emergence of more structured 5'UTR regions; humans gain thousands of trans-directed NSUN6-mediated mC sites enriched in genes regulating the mitotic cell cycle. Collectively, our studies highlight the existence and regulatory innovations of a mechanism of early embryonic development and provide key resources for elucidating the role of mRNA mC in biology and disease.

摘要

mC 是已知存在时间最长的 RNA 修饰之一,然而,其在 mRNA 中的发育动力学、功能和进化仍然很大程度上未知。在这里,我们在 6 种脊椎动物和无脊椎动物的不同发育阶段生成了定量的 mRNA mC 图谱,并发现了 NSUN2 和 NSUN6 介导的母源 mRNA 中一致且意外的大规模甲基化。利用果蝇作为模型,我们揭示了缺乏母源 mRNA mC 的胚胎会经历细胞周期延迟,并且无法及时启动母源到合子的转变,这表明母源 mRNA mC 的功能重要性。从无脊椎动物到人类所在的进化分支,我们观察到了两波 mC 调控创新:高等动物在 mRNA 的 5'端获得了顺式指导的 NSUN2 介导的 mC 位点,同时出现了更多结构化的 5'UTR 区域;人类获得了数千个由 NSUN6 介导的、富含调节有丝分裂细胞周期的基因的反式指导的 mC 位点。总之,我们的研究强调了早期胚胎发育机制的存在和调控创新,并为阐明 mRNA mC 在生物学和疾病中的作用提供了关键资源。

https://cdn.ncbi.nlm.nih.gov/pmc/blobs/aa82/9072368/afdd40f65b69/41467_2022_30210_Fig1_HTML.jpg

文献AI研究员

20分钟写一篇综述,助力文献阅读效率提升50倍。

立即体验

用中文搜PubMed

大模型驱动的PubMed中文搜索引擎

马上搜索

文档翻译

学术文献翻译模型,支持多种主流文档格式。

立即体验