Suppr超能文献

Hippo 组件 YAP 和 LATS1 对滋养层干细胞自我更新和巨细胞分化的分子调控。

Molecular regulation of trophoblast stem cell self-renewal and giant cell differentiation by the Hippo components YAP and LATS1.

机构信息

Division of Cell Biology and Physiology, CSIR-Indian Institute of Chemical Biology, 4, Raja S.C. Mullick Road, Jadavpur, Kolkata, West Bengal, 700032, India.

出版信息

Stem Cell Res Ther. 2022 May 7;13(1):189. doi: 10.1186/s13287-022-02844-w.

Abstract

BACKGROUND

Trophoblast stem cells (TSCs), the precursors of trophoblast cells of placenta, possess the potential to differentiate into various trophoblastic subtypes in vitro. Establishment of extraembryonic trophoblastic lineage is preceded by the "outside versus inside" positional information in preimplantation embryos, critically synchronized by the Hippo components. Abundant expression of Hippo effector YAP in TSCs and differentiated cells with paucity of information on Hippo regulation of TSC proliferation/differentiation led us test the hypothesis that Hippo dynamics is one of the regulators of  TSC proliferation/differentiation.

METHODS

Blastocyst-derived murine TSCs were used. Dynamics of Hippo components were analyzed using immunofluorescence, western blotting, immunoprecipitation, qRT-PCR. Interaction studies were performed using full-length and deletion constructs. BrdU incorporation assay, flow cytometry-based polyploidy analysis and confocal microscopy were used to decipher the underlying mechanism.

RESULTS

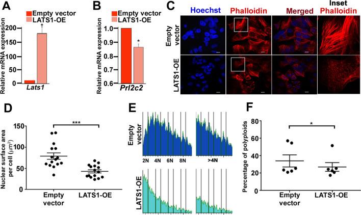
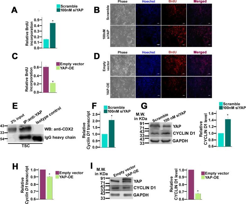
YAP translocates to the nucleus in TSCs and utilizes its WW domain to interact with the PPQY motif of the stemness factor, CDX2. YAP limits TSC proliferation with associated effect on CDX2 target CyclinD1. Trophoblast giant cells (TGC) differentiation is associated with cytoplasmic retention of YAP, heightened pYAP, decrease in the level of the core Hippo component, LATS1, which thereby impedes LATS1-LIMK2 association. Decreased LATS1-LIMK2 complex formation in TGCs was associated with elevated pLIMK2 as well as its target pCOFILIN. Precocious overexpression of LATS1 during trophoblast differentiation decreased TGC marker, Prl2c2, diminished pLIMK2 and inactive COFILIN (pCOFILIN) while COFILIN-phosphatase, CHRONOPHIN remained unchanged. LATS1 overexpression inhibited trophoblast endoreduplication with smaller-sized TGC-nuclei, lower ploidy level and disintegrated actin filaments. Inhibition of LIMK2 activity recapitulated the effects of LATS1 overexpression in trophoblast cells.

CONCLUSION

These results unveil a multilayered regulation of trophoblast self-renewal and differentiation by the Hippo components.

摘要

背景

滋养层干细胞(TSC)是胎盘滋养层细胞的前体,具有在体外分化为各种滋养层亚型的潜能。在外胚层滋养层谱系的建立之前,胚胎处于“内外”位置信息,这一信息由 Hippo 成分严格同步。在 TSC 和分化细胞中,Hippo 效应物 YAP 大量表达,而 Hippo 对 TSC 增殖/分化的调控信息却很少,这促使我们提出假设,即 Hippo 动力学是 TSC 增殖/分化的调节因子之一。

方法

使用囊胚衍生的鼠 TSC。通过免疫荧光、western blot、免疫沉淀、qRT-PCR 分析 Hippo 成分的动态变化。使用全长和缺失构建体进行相互作用研究。BrdU 掺入试验、基于流式细胞术的多倍体分析和共聚焦显微镜用于阐明潜在机制。

结果

YAP 在 TSC 中转录到细胞核,并利用其 WW 结构域与干性因子 CDX2 的 PPQY 基序相互作用。YAP 通过对 CDX2 靶标 CyclinD1 的作用限制 TSC 的增殖。滋养层巨细胞(TGC)分化与 YAP 的细胞质保留、pYAP 增加、核心 Hippo 成分 LATS1 水平降低有关,从而阻碍了 LATS1-LIMK2 复合物的形成。TGC 中 LATS1-LIMK2 复合物形成减少与 pLIMK2 及其靶标 pCOFILIN 升高有关。在滋养细胞分化过程中过早过表达 LATS1 会降低 TGC 标志物 Prl2c2,减少 pLIMK2 和无活性的 COFILIN(pCOFILIN),而 CHRONOPHIN 不变。LATS1 过表达抑制滋养层内复制,导致 TGC 核较小、倍性水平较低且肌动蛋白丝解体。LIMK2 活性的抑制作用在滋养细胞中再现了 LATS1 过表达的效果。

结论

这些结果揭示了 Hippo 成分对滋养层自我更新和分化的多层次调控。

https://cdn.ncbi.nlm.nih.gov/pmc/blobs/d30c/9080189/d08529c59c9e/13287_2022_2844_Fig1_HTML.jpg

文献AI研究员

20分钟写一篇综述,助力文献阅读效率提升50倍。

立即体验

用中文搜PubMed

大模型驱动的PubMed中文搜索引擎

马上搜索

文档翻译

学术文献翻译模型,支持多种主流文档格式。

立即体验