Suppr超能文献

基于巨噬细胞的免疫相关风险评分模型用于通过多重免疫荧光评估的 I-III 期非小细胞肺癌复发预测

Macrophages-based immune-related risk score model for relapse prediction in stage I-III non-small cell lung cancer assessed by multiplex immunofluorescence.

作者信息

Wu Xiang-Rong, Peng Hao-Xin, He Miao, Zhong Ran, Liu Jun, Wen Yao-Kai, Li Cai-Chen, Li Jian-Fu, Xiong Shan, Yu Tao, Zheng Hong-Bo, Chen Yan-Hui, He Jian-Xing, Liang Wen-Hua, Cai Xiu-Yu

机构信息

Department of Thoracic Oncology and Surgery, China State Key Laboratory of Respiratory Disease & National Clinical Research Center for Respiratory Disease, the First Affiliated Hospital of Guangzhou Medical University, Guangzhou, China.

Nanshan School, Guangzhou Medical University, Guangzhou, China.

出版信息

Transl Lung Cancer Res. 2022 Apr;11(4):523-542. doi: 10.21037/tlcr-21-916.

Abstract

BACKGROUND

Macrophages are critical players in regulating innate and adaptive immunity in the tumor microenvironment (TME). The prognostic value of macrophages and their heterogeneous phenotypes in non-small cell lung cancer (NSCLC) is still uncertain.

METHODS

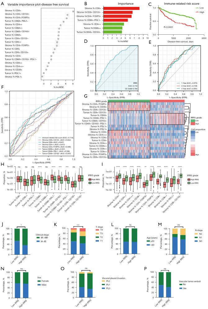
Surgically-resected samples of 681 NSCLC cases were stained by multiplex immunofluorescence to examine macrophage phenotypes as well as the expression levels of program death-ligand 1 (PD-L1) on them in both tumor nest and tumor stroma, including pan-macrophage (CD68+), M1 (CD68+CD163-), and M2 macrophages (CD68+CD163+). Various other immune cell markers, including CD4, CD8, CD20, CD38, CD66B, FOXP3, and CD133, were also evaluated. Machine learning algorithm by Random Forest (RF) model was utilized to screen the robust prognostic markers and construct the CD68-based immune-related risk score (IRRS) for predicting disease-free survival (DFS).

RESULTS

The expression levels of CD68 were moderately correlated with the levels of PD-L1 (P<0.001), CD133 (P<0.001), and CD8 (P<0.001). Higher levels of CD68 (OR 1.03, 95% CI: 1.01-1.05, P<0.001) as well as M1 macrophage (OR 1.04, 95% CI: 1.01-1.06, P<0.001) indicated shorter DFS. Despite without statiscial significance, intratumoral M2 macrophage (OR 1.05, 95% CI: 0.99-1.10, P=0.081) was also associated with worse DFS. IRRS incorporating three intratumoral CD68-related markers and four intrastromal markers was constructed and validated to predict recurrence (high-risk group low-risk group: OR 2.52, 95% CI: 1.89-3.38, P<0.001). The IRRS model showed good accuracy [area under the curve (AUC) =0.670, 0.709, 0.695, 0.718 for 1-, 3-, 5-year, and overall DFS survival, respectively] and the predictive performance was better than the single-marker model (area under the curve 0.718 0.500-0.654). A nomogram based on clinical characteristics and IRRS for relapse prediction was then established and exhibited better performance than the tumor-node-metastasis (TNM) classification and IRRS system (C-index 0.76 0.69 0.60, 0.74 0.67 0.60, 0.81 0.74 0.60 of the entire, training, testing cohort, respectively).

CONCLUSIONS

Our study suggested close interactions between CD68 and other immune markers in TME, demonstrating the prognostic value of CD68 in relapse prediction in resectable NSCLC.

摘要

背景

巨噬细胞是肿瘤微环境(TME)中调节先天性和适应性免疫的关键参与者。巨噬细胞及其异质性表型在非小细胞肺癌(NSCLC)中的预后价值仍不确定。

方法

对681例NSCLC手术切除样本进行多重免疫荧光染色,以检测肿瘤巢和肿瘤基质中巨噬细胞表型以及程序性死亡配体1(PD-L1)在其上的表达水平,包括全巨噬细胞(CD68+)、M1巨噬细胞(CD68+CD163-)和M2巨噬细胞(CD68+CD163+)。还评估了各种其他免疫细胞标志物,包括CD4、CD8、CD20、CD38、CD66B、FOXP3和CD133。利用随机森林(RF)模型的机器学习算法筛选稳健的预后标志物,并构建基于CD68的免疫相关风险评分(IRRS)以预测无病生存期(DFS)。

结果

CD68的表达水平与PD-L1(P<0.001)、CD133(P<0.001)和CD8(P<0.001)的水平呈中度相关。较高水平的CD68(OR 1.03,95%CI:1.01-1.05,P<0.001)以及M1巨噬细胞(OR 1.04,95%CI:1.01-1.06,P<0.001)表明DFS较短。尽管无统计学意义,肿瘤内M2巨噬细胞(OR 1.05,95%CI:0.99-1.10,P=0.081)也与较差的DFS相关。构建并验证了包含三个肿瘤内CD68相关标志物和四个肿瘤基质标志物的IRRS以预测复发(高风险组与低风险组:OR 2.52,95%CI:1.89-3.38,P<0.001)。IRRS模型显示出良好的准确性[1年、3年、5年和总DFS生存期的曲线下面积(AUC)分别为0.670、0.709、0.695、0.718],且预测性能优于单标志物模型(曲线下面积0.718对0.500-0.654)。然后建立了基于临床特征和IRRS的复发预测列线图,其表现优于肿瘤-淋巴结-转移(TNM)分类和IRRS系统(整个队列、训练队列、测试队列的C指数分别为0.76对0.69对0.60、0.74对0.67对0.60、0.81对0.74对0.60)。

结论

我们的研究表明TME中CD68与其他免疫标志物之间存在密切相互作用,证明了CD68在可切除NSCLC复发预测中的预后价值。

https://cdn.ncbi.nlm.nih.gov/pmc/blobs/076c/9073743/6e2a6b89ff7a/tlcr-11-04-523-f1.jpg

文献AI研究员

20分钟写一篇综述,助力文献阅读效率提升50倍。

立即体验

用中文搜PubMed

大模型驱动的PubMed中文搜索引擎

马上搜索

文档翻译

学术文献翻译模型,支持多种主流文档格式。

立即体验