Suppr超能文献

VMP1 和 TMEM41B 是β 冠状病毒感染过程中形成 DMV 所必需的。

VMP1 and TMEM41B are essential for DMV formation during β-coronavirus infection.

机构信息

National Laboratory of Biomacromolecules, CAS Center for Excellence in Biomacromolecules, Institute of Biophysics, Chinese Academy of Sciences, Beijing, China.

Department of Biology, School of Life Sciences, Southern University of Science and Technology, Shenzhen, Guangdong, China.

出版信息

J Cell Biol. 2022 Jun 6;221(6). doi: 10.1083/jcb.202112081. Epub 2022 May 10.

Abstract

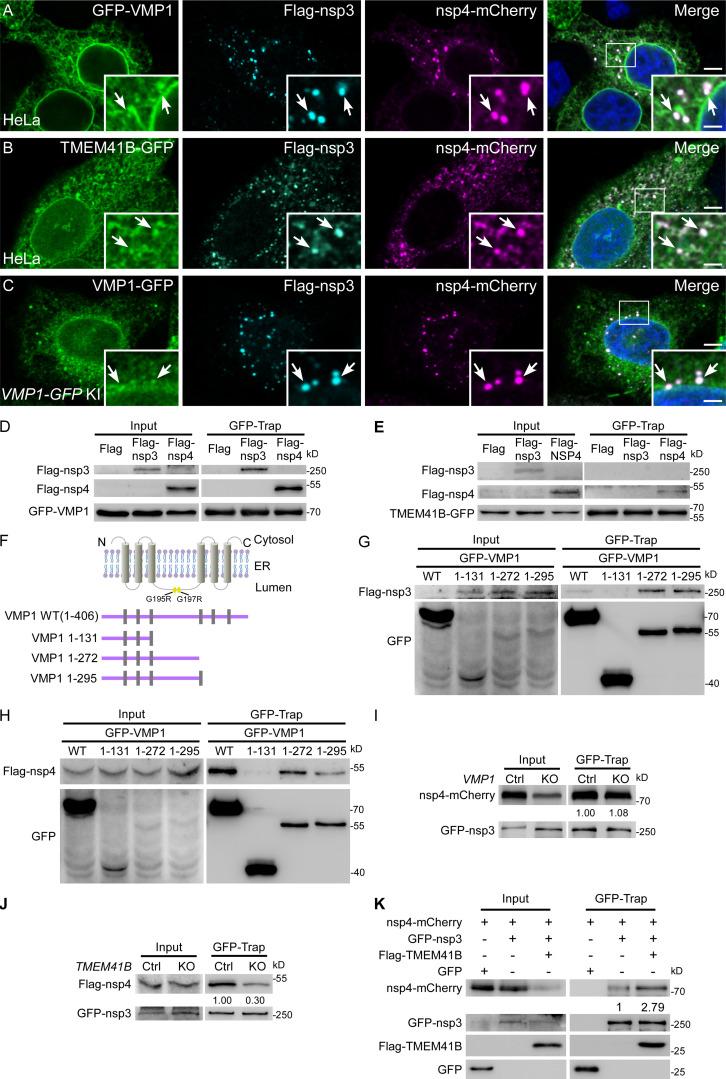
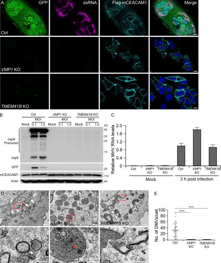
β-coronaviruses reshape host cell endomembranes to form double-membrane vesicles (DMVs) for genome replication and transcription. Ectopically expressed viral nonstructural proteins nsp3 and nsp4 interact to zipper and bend the ER for DMV biogenesis. Genome-wide screens revealed the autophagy proteins VMP1 and TMEM41B as important host factors for SARS-CoV-2 infection. Here, we demonstrated that DMV biogenesis, induced by virus infection or expression of nsp3/4, is impaired in the VMP1 KO or TMEM41B KO cells. In VMP1 KO cells, the nsp3/4 complex forms normally, but the zippered ER fails to close into DMVs. In TMEM41B KO cells, the nsp3-nsp4 interaction is reduced and DMV formation is suppressed. Thus, VMP1 and TMEM41B function at different steps during DMV formation. VMP1 was shown to regulate cross-membrane phosphatidylserine (PS) distribution. Inhibiting PS synthesis partially rescues the DMV defects in VMP1 KO cells, suggesting that PS participates in DMV formation. We provide molecular insights into the collaboration of host factors with viral proteins to remodel host organelles.

摘要

β 冠状病毒重塑宿主细胞内膜系统,形成双膜囊泡(DMVs)以进行基因组复制和转录。异位表达的病毒非结构蛋白 nsp3 和 nsp4 相互作用,拉链和弯曲内质网以进行 DMV 的生物发生。全基因组筛选揭示了自噬蛋白 VMP1 和 TMEM41B 是 SARS-CoV-2 感染的重要宿主因子。在这里,我们证明了由病毒感染或 nsp3/4 表达诱导的 DMV 生物发生在 VMP1 KO 或 TMEM41B KO 细胞中受损。在 VMP1 KO 细胞中,nsp3/4 复合物正常形成,但拉链内质网无法关闭成 DMVs。在 TMEM41B KO 细胞中,nsp3-nsp4 相互作用减少,DMV 形成受到抑制。因此,VMP1 和 TMEM41B 在 DMV 形成的不同步骤中发挥作用。已经表明 VMP1 调节跨膜磷脂酰丝氨酸(PS)分布。抑制 PS 合成部分挽救了 VMP1 KO 细胞中的 DMV 缺陷,表明 PS 参与 DMV 的形成。我们为宿主因子与病毒蛋白合作重塑宿主细胞器提供了分子见解。

https://cdn.ncbi.nlm.nih.gov/pmc/blobs/1bf4/9097365/e6a54373938e/JCB_202112081_Fig1.jpg

文献AI研究员

20分钟写一篇综述,助力文献阅读效率提升50倍。

立即体验

用中文搜PubMed

大模型驱动的PubMed中文搜索引擎

马上搜索

文档翻译

学术文献翻译模型,支持多种主流文档格式。

立即体验