Suppr超能文献

UCHL1 作为一种潜在的癌基因,影响肺腺癌中常见抗肿瘤药物的敏感性。

UCHL1 acts as a potential oncogene and affects sensitivity of common anti-tumor drugs in lung adenocarcinoma.

机构信息

College of Life Sciences, Anhui Medical University, Hefei, Anhui, 230032, People's Republic of China.

Medical College, Anhui University of Science and Technology, Huainan, Anhui, 232001, People's Republic of China.

出版信息

World J Surg Oncol. 2022 May 11;20(1):153. doi: 10.1186/s12957-022-02620-3.

Abstract

BACKGROUND

Lung adenocarcinoma is the leading cause of cancer death worldwide. Recently, ubiquitin C-terminal hydrolase L1 (UCHL1) has been demonstrated to be highly expressed in many tumors and plays the role of an oncogene. However, the functional mechanism of UCHL1 is unclear in lung adenocarcinoma progression.

METHODS

We analyzed the differential expression of the UCHL1 gene in lung adenocarcinoma and normal lung tissues, and the correlation between the UCHL1 gene and prognosis was also analyzed by the bioinformatics database TCGA. Meanwhile, we detected and analyzed the expression of UCHL1 and Ki-67 protein in a tissue microarray (TMA) containing 150 patients with lung adenocarcinoma by immunohistochemistry (IHC) and clinicopathological characteristics by TCGA database. In vitro experiments, we knocked down the UCHL1 gene of A549 cells and detected the changes in cell migration, invasion, and apoptosis. At the same time, we analyzed the effect of UCHL1 on anti-tumor drug sensitivity of lung adenocarcinoma by a bioinformatics database. In terms of the detection rate of lung adenocarcinoma indicators, we analyzed the impact of UCHL1 combined with common clinical indicators on the detection rate of lung adenocarcinoma through a bioinformatics database.

RESULTS

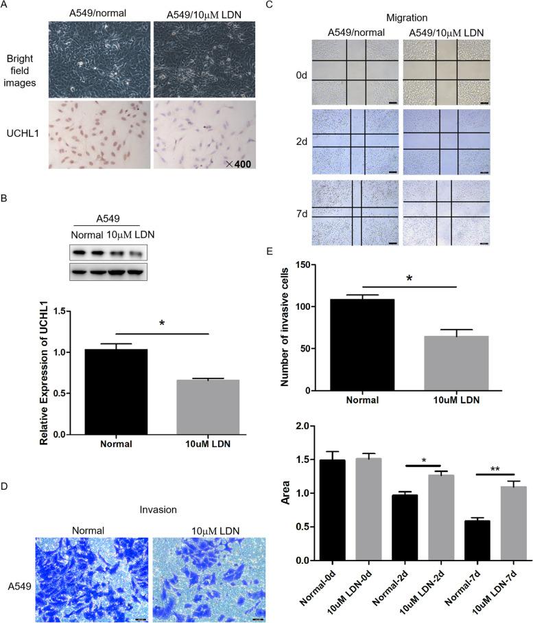
In this study, the analysis of UCHL1 protein expression in lung adenocarcinoma proved that obviously higher UCHL1 protein level was discovered in lung adenocarcinoma tissues. The expression of UCHL1 was closely related to poor clinical outcomes. Interestingly, a significantly positive correlation between the expression of UCHL1 and Ki-67-indicated UCHL1 was associated with tumor migration and invasion. Through executing loss of function tests, we affirmed that silencing of UCHL1 expression significantly inhibited migration and invasion of lung adenocarcinoma cells in vitro. Furthermore, lung adenocarcinoma cells with silenced UCHL1 showed a higher probability of apoptosis. In terms of the detection rate of lung adenocarcinoma indicators, we discovered UCHL1 could improve the detection rate of clinical lung adenocarcinoma and affect drug sensitivity.

CONCLUSION

In lung adenocarcinoma, UCHL1 promotes tumor migration, invasion, and metastasis by inhibiting apoptosis and has an important impact on the clinical drug treatment of lung adenocarcinoma. In addition, UCHL1 can improve the detection rate of clinical lung adenocarcinoma. Above all, UCHL1 may be a new marker for the diagnosis of lung adenocarcinoma and provide a new target for the treatment of clinical diseases.

摘要

背景

肺癌是全球癌症死亡的主要原因。最近,泛素 C 端水解酶 L1(UCHL1)在许多肿瘤中表达水平较高,发挥癌基因的作用。然而,UCHL1 在肺腺癌进展中的功能机制尚不清楚。

方法

我们分析了 UCHL1 基因在肺腺癌和正常肺组织中的差异表达,并通过 TCGA 生物信息学数据库分析 UCHL1 基因与预后的相关性。同时,我们通过免疫组织化学(IHC)检测和 TCGA 数据库分析了包含 150 例肺腺癌患者的组织微阵列(TMA)中 UCHL1 和 Ki-67 蛋白的表达情况,并结合临床病理特征进行分析。在体外实验中,我们敲低了 A549 细胞中的 UCHL1 基因,并检测了细胞迁移、侵袭和凋亡的变化。同时,我们通过生物信息学数据库分析了 UCHL1 对肺腺癌抗肿瘤药物敏感性的影响。在检测肺腺癌指标的检出率方面,我们通过生物信息学数据库分析了 UCHL1 与常见临床指标联合对肺腺癌检出率的影响。

结果

本研究通过对肺腺癌 UCHL1 蛋白表达的分析证实,肺腺癌组织中 UCHL1 蛋白水平明显升高。UCHL1 的表达与不良临床结局密切相关。有趣的是,UCHL1 的表达与 Ki-67 的表达呈显著正相关,表明 UCHL1 与肿瘤迁移和侵袭有关。通过执行功能丧失实验,我们证实沉默 UCHL1 表达可显著抑制肺腺癌细胞的迁移和侵袭。此外,沉默 UCHL1 的肺腺癌细胞凋亡的概率更高。在检测肺腺癌指标的检出率方面,我们发现 UCHL1 可以提高临床肺腺癌的检出率并影响药物敏感性。

结论

在肺腺癌中,UCHL1 通过抑制细胞凋亡促进肿瘤的迁移、侵袭和转移,对肺腺癌的临床药物治疗有重要影响。此外,UCHL1 可以提高临床肺腺癌的检出率。综上所述,UCHL1 可能成为肺腺癌诊断的新标志物,并为临床疾病的治疗提供新的靶点。

https://cdn.ncbi.nlm.nih.gov/pmc/blobs/4c99/9092673/b4e60e3944c8/12957_2022_2620_Fig1_HTML.jpg

文献AI研究员

20分钟写一篇综述,助力文献阅读效率提升50倍。

立即体验

用中文搜PubMed

大模型驱动的PubMed中文搜索引擎

马上搜索

文档翻译

学术文献翻译模型,支持多种主流文档格式。

立即体验