Suppr超能文献

异位表达衣壳蛋白的组装缺陷型坦布苏病毒是一种开发黄病毒减毒活疫苗的方法。

Assembly-defective Tembusu virus ectopically expressing capsid protein is an approach for live-attenuated flavivirus vaccine development.

作者信息

He Yu, Guo Jiaqi, Wang Xiaoli, Zhang Senzhao, Mao Li, Hu Tao, Wang Mingshu, Jia Renyong, Zhu Dekang, Liu Mafeng, Zhao Xinxin, Yang Qiao, Wu Ying, Zhang Shaqiu, Huang Juan, Mao Sai, Ou Xumin, Gao Qun, Sun Di, Cheng Anchun, Chen Shun

机构信息

Institute of Preventive Veterinary Medicine, Sichuan Agricultural University, 611130, Chengdu, Sichuan, China.

Research Center of Avian Disease, College of Veterinary Medicine, Sichuan Agricultural University, 611130, Chengdu, Sichuan, China.

出版信息

NPJ Vaccines. 2022 May 12;7(1):51. doi: 10.1038/s41541-022-00468-y.

Abstract

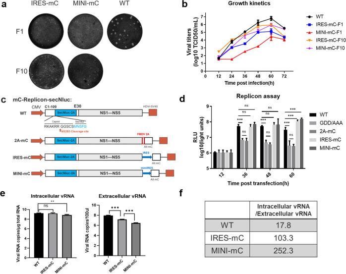
Live-attenuated vaccines (LAVs) represent a promising approach for flavivirus vaccine development. In the present study, we demonstrated a method for generating flavivirus LAVs based on breaking spatially and temporally regulated C-prM cleavage to disturb the viral assembly process, using an avian flavivirus (Tembusu virus) as the model. Using reverse genetics technology, we successfully generated two recombinant viruses (CQW1-IRES-mC and CQW1-MINI-mC) with bicistronic genomic RNA in which native capsid genes were deleted and instead expressed in the 3'UTR under the control of an internal ribosome entry site (IRES) or minimum IRES. Both viruses showed a significantly attenuated phenotype in vitro due to impaired viral assembly, and the engineered mutations were genetically stable in vitro within ten passages. Importantly, their virulence was also highly attenuated in ducklings and suckling mice and did not cause any overt clinical symptoms or mortality. In addition, a single dose of immunization with any of these mutant viruses could completely protect ducklings from a lethal challenge, and no viremia was detected after immunization and challenge, even though the viruses induced a relatively moderate immune response in terms of the T-lymphocytes proliferative response and the level of neutralization antibodies compared with that obtained with the wild-type virus. Besides, a recombinant virus ectopically expressing the prM-E protein was also generated in the present study, but this virus was too attenuated with severely decreased proliferation. Our results indicated that the use of a recombinant flavivirus that ectopically expresses structural proteins could be an effective and universal method for flavivirus LAVs development.

摘要

减毒活疫苗(LAVs)是黄病毒疫苗开发的一种有前景的方法。在本研究中,我们展示了一种基于打破空间和时间调控的C-prM切割以干扰病毒组装过程来生成黄病毒LAVs的方法,使用禽黄病毒(坦布苏病毒)作为模型。利用反向遗传学技术,我们成功地产生了两种具有双顺反子基因组RNA的重组病毒(CQW1-IRES-mC和CQW1-MINI-mC),其中天然衣壳基因被删除,并在内部核糖体进入位点(IRES)或最小IRES的控制下在3'UTR中表达。由于病毒组装受损,两种病毒在体外均表现出显著的减毒表型,并且工程化突变在体外传代十次内遗传稳定。重要的是,它们在雏鸭和乳鼠中的毒力也高度减弱,并且没有引起任何明显的临床症状或死亡。此外,用这些突变病毒中的任何一种进行单剂量免疫都可以完全保护雏鸭免受致死性攻击,并且在免疫和攻击后未检测到病毒血症,尽管与野生型病毒相比,这些病毒在T淋巴细胞增殖反应和中和抗体水平方面诱导的免疫反应相对较弱。此外,本研究还产生了一种异位表达prM-E蛋白的重组病毒,但该病毒过度减毒,增殖严重下降。我们的结果表明,使用异位表达结构蛋白的重组黄病毒可能是开发黄病毒LAVs的一种有效且通用的方法。

https://cdn.ncbi.nlm.nih.gov/pmc/blobs/15ef/9098475/9af61eef06ab/41541_2022_468_Fig1_HTML.jpg

文献AI研究员

20分钟写一篇综述,助力文献阅读效率提升50倍。

立即体验

用中文搜PubMed

大模型驱动的PubMed中文搜索引擎

马上搜索

文档翻译

学术文献翻译模型,支持多种主流文档格式。

立即体验