Suppr超能文献

人α-防御素-6 通过直接结合中和 TcdA 和 TcdB 毒素。

Human α-Defensin-6 Neutralizes Toxins TcdA and TcdB by Direct Binding.

机构信息

Institute of Pharmacology and Toxicology, Ulm University Medical Center, 89081 Ulm, Germany.

Institute of Pharmacology of Natural Products and Clinical Pharmacology, Ulm University Medical Center, 89081 Ulm, Germany.

出版信息

Int J Mol Sci. 2022 Apr 19;23(9):4509. doi: 10.3390/ijms23094509.

Abstract

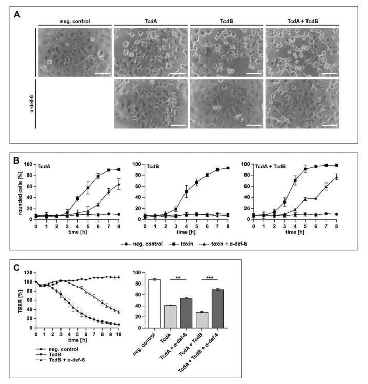
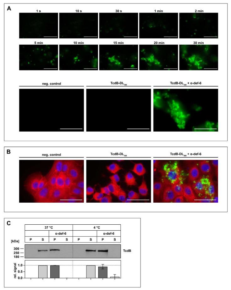
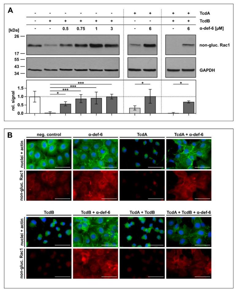
Rising incidences and mortalities have drawn attention to infections (CDIs) in recent years. The main virulence factors of this bacterium are the exotoxins TcdA and TcdB, which glucosylate Rho-GTPases and thereby inhibit Rho/actin-mediated processes in cells. This results in cell rounding, gut barrier disruption and characteristic clinical symptoms. So far, treatment of CDIs is limited and mainly restricted to some antibiotics, often leading to a vicious circle of antibiotic-induced disease recurrence. Here, we demonstrate the protective effect of the human antimicrobial peptide α-defensin-6 against TcdA, TcdB and the combination of both toxins in vitro and in vivo and unravel the underlying molecular mechanism. The defensin prevented toxin-mediated glucosylation of Rho-GTPases in cells and protected human cells, model epithelial barriers as well as zebrafish embryos from toxic effects. In vitro analyses revealed direct binding to TcdB in an SPR approach and the rapid formation of TcdB/α-defensin-6 complexes, as analyzed with fluorescent TcdB by time-lapse microscopy. In conclusion, the results imply that α-defensin-6 rapidly sequesters the toxin into complexes, which prevents its cytotoxic activity. These findings extend the understanding of how human peptides neutralize bacterial protein toxins and might be a starting point for the development of novel therapeutic options against CDIs.

摘要

近年来,感染(CDI)的发病率和死亡率不断上升,引起了人们的关注。这种细菌的主要毒力因子是外毒素 TcdA 和 TcdB,它们使 Rho-GTPases 糖基化,从而抑制细胞中 Rho/肌动蛋白介导的过程。这导致细胞圆化、肠道屏障破坏和特征性临床症状。到目前为止,CDI 的治疗有限,主要限于一些抗生素,这常常导致抗生素诱导的疾病复发的恶性循环。在这里,我们证明了人类抗菌肽 α-防御素-6 对 TcdA、TcdB 以及两者毒素组合的体外和体内的保护作用,并揭示了潜在的分子机制。防御素可防止毒素介导的 Rho-GTPases 在细胞中的糖基化,并保护人细胞、模型上皮屏障以及斑马鱼胚胎免受毒性作用。体外分析显示,在 SPR 方法中与 TcdB 直接结合,并通过时间 lapse 显微镜用荧光 TcdB 分析快速形成 TcdB/α-防御素-6 复合物。总之,这些结果表明,α-防御素-6 可迅速将毒素隔离成复合物,从而阻止其细胞毒性活性。这些发现扩展了对人类肽中和细菌蛋白毒素的方式的理解,可能为开发针对 CDI 的新型治疗方法提供了起点。

https://cdn.ncbi.nlm.nih.gov/pmc/blobs/f65e/9101188/f4fbd9cc26cc/ijms-23-04509-g001.jpg

文献AI研究员

20分钟写一篇综述,助力文献阅读效率提升50倍。

立即体验

用中文搜PubMed

大模型驱动的PubMed中文搜索引擎

马上搜索

文档翻译

学术文献翻译模型,支持多种主流文档格式。

立即体验