Suppr超能文献

LY-CoV1404(贝替洛维单抗)能有效中和 SARS-CoV-2 变体。

LY-CoV1404 (bebtelovimab) potently neutralizes SARS-CoV-2 variants.

机构信息

AbCellera Biologics Inc., Vancouver, BC V5Y 0A1, Canada.

Vaccine Research Center, National Institute of Allergy and Infectious Diseases, National Institutes of Health, Bethesda, MD 20892, USA.

出版信息

Cell Rep. 2022 May 17;39(7):110812. doi: 10.1016/j.celrep.2022.110812. Epub 2022 Apr 25.

Abstract

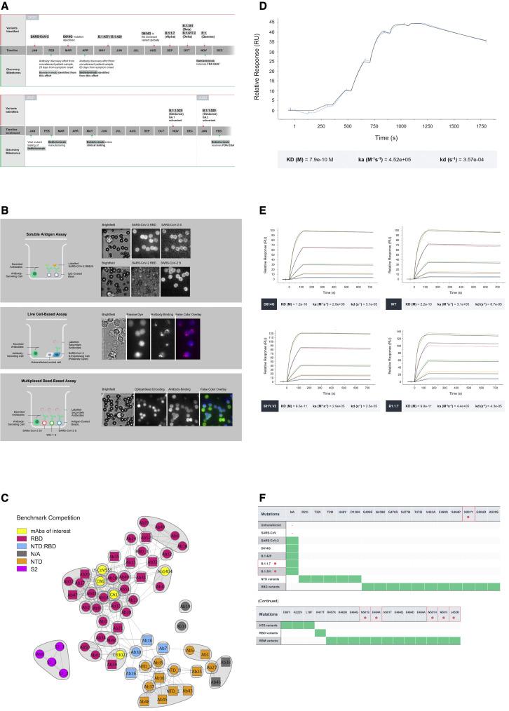
Severe acute respiratory syndrome coronavirus 2 (SARS-CoV-2)-neutralizing monoclonal antibodies (mAbs) can reduce the risk of hospitalization from coronavirus disease 2019 (COVID-19) when administered early. However, SARS-CoV-2 variants of concern (VOCs) have negatively affected therapeutic use of some authorized mAbs. Using a high-throughput B cell screening pipeline, we isolated LY-CoV1404 (bebtelovimab), a highly potent SARS-CoV-2 spike glycoprotein receptor binding domain (RBD)-specific antibody. LY-CoV1404 potently neutralizes authentic SARS-CoV-2, B.1.1.7, B.1.351, and B.1.617.2. In pseudovirus neutralization studies, LY-CoV1404 potently neutralizes variants, including B.1.1.7, B.1.351, B.1.617.2, B.1.427/B.1.429, P.1, B.1.526, B.1.1.529, and the BA.2 subvariant. Structural analysis reveals that the contact residues of the LY-CoV1404 epitope are highly conserved, except for N439 and N501. The binding and neutralizing activity of LY-CoV1404 is unaffected by the most common mutations at these positions (N439K and N501Y). The broad and potent neutralization activity and the relatively conserved epitope suggest that LY-CoV1404 has the potential to be an effective therapeutic agent to treat all known variants.

摘要

严重急性呼吸综合征冠状病毒 2(SARS-CoV-2)中和单克隆抗体(mAbs)在早期给药时可以降低 2019 年冠状病毒病(COVID-19)住院的风险。然而,一些已授权的 mAbs 的治疗用途因关注的 SARS-CoV-2 变体(VOCs)而受到负面影响。使用高通量 B 细胞筛选管道,我们分离出 LY-CoV1404(贝替洛维单抗),这是一种针对 SARS-CoV-2 刺突糖蛋白受体结合域(RBD)的高效单克隆抗体。LY-CoV1404 能有效地中和真实的 SARS-CoV-2、B.1.1.7、B.1.351 和 B.1.617.2。在假病毒中和研究中,LY-CoV1404 能有效地中和变体,包括 B.1.1.7、B.1.351、B.1.617.2、B.1.427/B.1.429、P.1、B.1.526、B.1.1.529 和 BA.2 亚变体。结构分析表明,LY-CoV1404 表位的接触残基除 N439 和 N501 外高度保守。LY-CoV1404 的结合和中和活性不受这些位置最常见突变(N439K 和 N501Y)的影响。广泛而有效的中和活性和相对保守的表位表明,LY-CoV1404 有可能成为治疗所有已知变体的有效治疗药物。

https://cdn.ncbi.nlm.nih.gov/pmc/blobs/5dd7/9035363/54c3cabbc19d/fx1_lrg.jpg

文献AI研究员

20分钟写一篇综述,助力文献阅读效率提升50倍。

立即体验

用中文搜PubMed

大模型驱动的PubMed中文搜索引擎

马上搜索

文档翻译

学术文献翻译模型,支持多种主流文档格式。

立即体验