Suppr超能文献

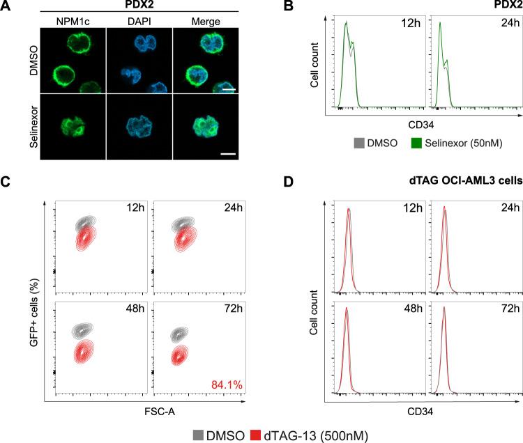
The absent/low expression of CD34 in NPM1-mutated AML is not related to cytoplasmic dislocation of NPM1 mutant protein.

作者信息

Pianigiani Giulia, Rocchio Francesca, Peruzzi Sara, Andresen Vibeke, Bigerna Barbara, Sorcini Daniele, Capurro Michela, Gjertsen Bjørn Tore, Sportoletti Paolo, Di Ianni Mauro, Martelli Maria Paola, Brunetti Lorenzo, Falini Brunangelo

机构信息

Section of Hematology, Department of Medicine and Surgery, Center for Hemato-Oncological Research (CREO), University of Perugia, Perugia, Italy.

Research and Early Development, Dompé Farmaceutici S.p.A, Napoli, Italy.

出版信息

Leukemia. 2022 Jul;36(7):1931-1934. doi: 10.1038/s41375-022-01593-2. Epub 2022 May 14.

Abstract
摘要
https://cdn.ncbi.nlm.nih.gov/pmc/blobs/52ae/9252915/b86eb0c0fec1/41375_2022_1593_Fig1_HTML.jpg

文献AI研究员

20分钟写一篇综述,助力文献阅读效率提升50倍。

立即体验

用中文搜PubMed

大模型驱动的PubMed中文搜索引擎

马上搜索

文档翻译

学术文献翻译模型,支持多种主流文档格式。

立即体验