Suppr超能文献

多种癌症类型中的同源重组缺陷及其与卵巢癌铂类化疗疗效的相关性。

Homologous recombination deficiency in diverse cancer types and its correlation with platinum chemotherapy efficiency in ovarian cancer.

机构信息

Department of Gynecologic Oncology, Fudan University Shanghai Cancer Center, 270 Dongan Road, Shanghai, 200032, China.

Department of Oncology, Shanghai Medical College, Fudan University, 130 Dongan Road, Shanghai, 200032, China.

出版信息

BMC Cancer. 2022 May 16;22(1):550. doi: 10.1186/s12885-022-09602-4.

Abstract

BACKGROUND

Homologous recombination deficiency (HRD) is a molecular biomarker for administrating PARP inhibitor (PARPi) or platinum-based (Pt) chemotherapy. The most well-studied mechanism of causing HRD is pathogenic BRCA1/2 mutations, while HRD phenotype is also present in patients without BRCA1/2 alterations, suggesting other unknown factors.

METHODS

The targeted next-generation sequencing (GeneseeqPrime® HRD) was used to evaluate the HRD scores of 199 patients (Cohort I). In Cohort II, a total of 85 Pt-chemotherapy-treated high-grade serous ovarian cancer (HGSOC) patients were included for investigating the role of HRD score in predicting treatment efficacy. The concurrent genomic features analyzed along HRD score evaluation were studied in a third cohort with 416 solid tumor patients (Cohort III).

RESULTS

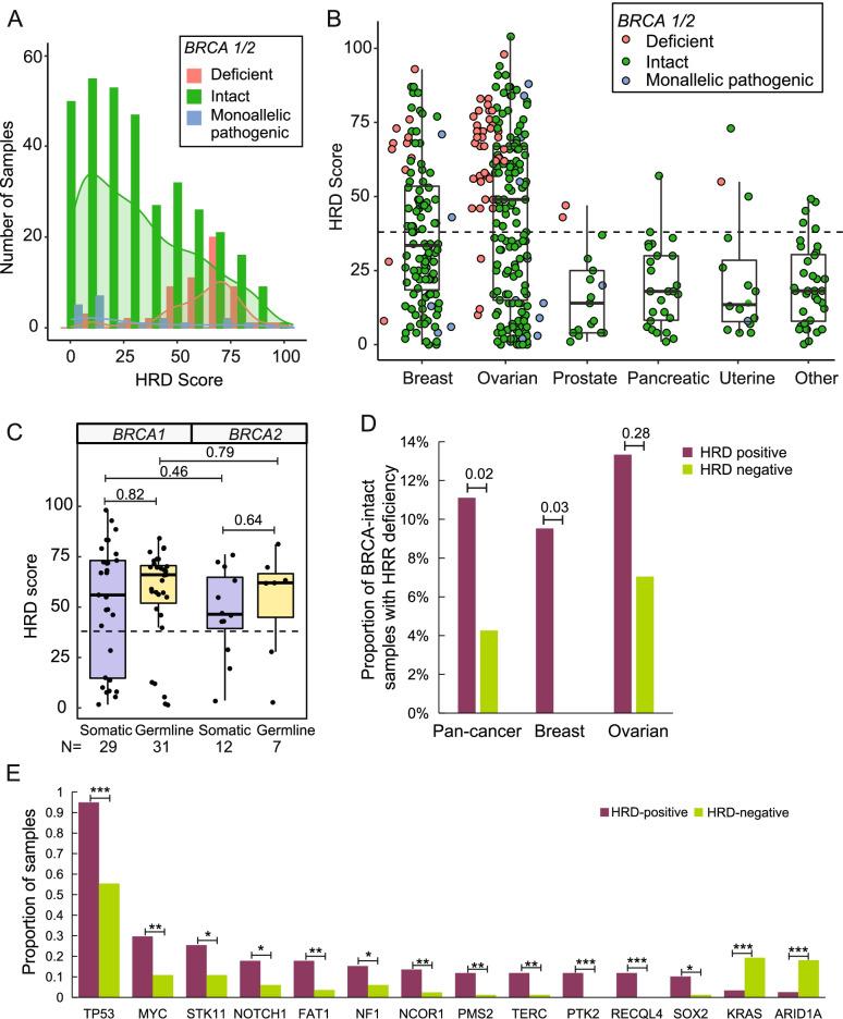
An HRD score ≥ 38 was predefined as HRD-positive by analyzing Cohort I (range: 0-107). Over 95% of the BRCA1/2-deficient cases of Cohort I were HRD-positive under this threshold. In Cohort II, Pt-sensitive patients have significantly higher HRD scores than Pt-resistant patients (median: 54 vs. 34, p = 0.031) and a significantly longer PFS was observed in HRD-positive patients (median: 548 vs. 343 days, p = 0.003). Furthermore, TP53, NCOR1, and PTK2 alterations were enriched in HRD-positive patients. In Cohort III, impaired homologous recombination repair pathway was more frequently observed in HRD-positive patients without BRCA1/2 pathogenic mutations. The alteration enrichment of TP53, NCOR1, and PTK2 observed in Cohort II was also validated by the ovarian subgroup in Cohort III.

CONCLUSIONS

Using an in-house HRD evaluation method, our findings show that overall HRR gene mutations account for a significant part of HRD in the absence of BRCA1/2 aberrations, and suggest that HRD positive status might be a predictive biomarker of Pt-chemotherapy.

摘要

背景

同源重组缺陷(HRD)是应用聚腺苷二磷酸核糖聚合酶抑制剂(PARPi)或铂类化疗的分子生物标志物。导致 HRD 的最常见机制是致病性 BRCA1/2 突变,而 HRD 表型也存在于没有 BRCA1/2 改变的患者中,提示存在其他未知因素。

方法

采用靶向二代测序(GeneseeqPrime® HRD)对 199 例患者(队列 I)进行 HRD 评分评估。在队列 II 中,共纳入 85 例接受铂类化疗的高级别浆液性卵巢癌(HGSOC)患者,以研究 HRD 评分在预测治疗疗效中的作用。在第三个队列中对 416 例实体瘤患者(队列 III)进行同时分析 HRD 评分评估时的基因组特征研究。

结果

通过分析队列 I(范围:0-107),将 HRD 评分≥38 定义为 HRD 阳性。队列 I 中超过 95%的 BRCA1/2 缺陷病例在这一阈值下为 HRD 阳性。在队列 II 中,铂类敏感患者的 HRD 评分明显高于铂类耐药患者(中位数:54 比 34,p=0.031),且 HRD 阳性患者的 PFS 明显更长(中位数:548 比 343 天,p=0.003)。此外,HRD 阳性患者中还存在 TP53、NCOR1 和 PTK2 改变。在队列 III 中,HRD 阳性患者中同源重组修复途径受损更为频繁,而这些患者无 BRCA1/2 致病性突变。在队列 II 中观察到的 TP53、NCOR1 和 PTK2 的改变富集也在队列 III 的卵巢亚组中得到验证。

结论

使用内部 HRD 评估方法,我们的研究结果表明,总体同源重组修复基因突变在没有 BRCA1/2 异常的情况下占 HRD 的很大一部分,提示 HRD 阳性状态可能是铂类化疗的预测生物标志物。

https://cdn.ncbi.nlm.nih.gov/pmc/blobs/a156/9109318/9b1751489470/12885_2022_9602_Fig1_HTML.jpg

文献AI研究员

20分钟写一篇综述,助力文献阅读效率提升50倍。

立即体验

用中文搜PubMed

大模型驱动的PubMed中文搜索引擎

马上搜索

文档翻译

学术文献翻译模型,支持多种主流文档格式。

立即体验