Suppr超能文献

大规模工程化 hiPSC 衍生肾单位片及其祖细胞的低温保存。

Large-scale engineering of hiPSC-derived nephron sheets and cryopreservation of their progenitors.

机构信息

Department of Internal Medicine - Nephrology, Leiden University Medical Center, Postal Zone C7-Q, Albinusdreef 2, 2333 ZA, Leiden, The Netherlands.

Einthoven Laboratory of Vascular and Regenerative Medicine, Leiden University Medical Center, Leiden, The Netherlands.

出版信息

Stem Cell Res Ther. 2022 May 16;13(1):208. doi: 10.1186/s13287-022-02881-5.

Abstract

BACKGROUND

The generation of human induced pluripotent stem cells (hiPSCs) has opened a world of opportunities for stem cell-based therapies in regenerative medicine. Currently, several human kidney organoid protocols are available that generate organoids containing kidney structures. However, these kidney organoids are relatively small ranging up to 0.13 cm and therefore contain a small number of nephrons compared to an adult kidney, thus defying the exploration of future use for therapy.

METHOD

We have developed a scalable, easily accessible, and reproducible protocol to increase the size of the organoid up to a nephron sheet of 2.5 cm up to a maximum of 12.6 cm containing a magnitude of nephrons.

RESULTS

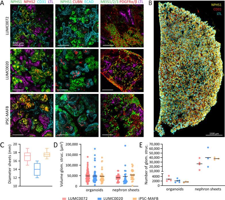
Confocal microscopy showed that the subunits of the nephrons remain evenly distributed throughout the entire sheet and that these tissue sheets can attain ~ 30,000-40,000 glomerular structures. Upon transplantation in immunodeficient mice, such nephron sheets became vascularized and matured. They also show reuptake of injected low-molecular mass dextran molecules in the tubular structures, indicative of glomerular filtration. Furthermore, we developed a protocol for the cryopreservation of intermediate mesoderm cells during the differentiation and demonstrate that these cells can be successfully thawed and recovered to create such tissue sheets.

CONCLUSION

The scalability of the procedures, and the ability to cryopreserve the cells during differentiation are important steps forward in the translation of these differentiation protocols to future clinical applications such as transplantable auxiliary kidney tissue.

摘要

背景

人类诱导多能干细胞(hiPSCs)的产生为再生医学中的基于干细胞的治疗开辟了广阔的机会。目前,有几种人类肾脏类器官方案可生成含有肾脏结构的类器官。然而,这些肾脏类器官相对较小,最大可达 0.13 厘米,因此与成人肾脏相比,所含的肾单位数量较少,从而限制了其在未来治疗中的应用探索。

方法

我们开发了一种可扩展、易于获取且可重复的方案,可将类器官的大小增加到 2.5 厘米的肾单位片,最大可达 12.6 厘米,包含大量的肾单位。

结果

共聚焦显微镜显示,肾单位的亚单位在整个切片中均匀分布,这些组织片可达到约 30000-40000 个肾小球结构。在免疫缺陷小鼠中移植后,这些肾单位片会发生血管化和成熟。它们还显示出在管状结构中重新摄取注射的低分子量葡聚糖分子,表明存在肾小球滤过。此外,我们还开发了一种在分化过程中对中胚层细胞进行低温保存的方案,并证明这些细胞可以成功解冻并回收以创建此类组织片。

结论

该方案的可扩展性以及在分化过程中冷冻保存细胞的能力是将这些分化方案转化为未来临床应用(如可移植的辅助肾组织)的重要步骤。

https://cdn.ncbi.nlm.nih.gov/pmc/blobs/60b5/9109372/6bb268c955e7/13287_2022_2881_Fig1_HTML.jpg

文献AI研究员

20分钟写一篇综述,助力文献阅读效率提升50倍。

立即体验

用中文搜PubMed

大模型驱动的PubMed中文搜索引擎

马上搜索

文档翻译

学术文献翻译模型,支持多种主流文档格式。

立即体验