Suppr超能文献

靶向胃肠道间质瘤(GIST)的翻译机制:新的治疗弱点。

Targeting the translational machinery in gastrointestinal stromal tumors (GIST): a new therapeutic vulnerability.

机构信息

Cancer Therapeutics Program, UPMC Hillman Cancer Center, Research Pavilion, Suite G.17, 5117 Centre Avenue, Pittsburgh, PA, 15213, USA.

Department of Neurological Surgery, University of Pittsburgh School of Medicine, Pittsburgh, PA, USA.

出版信息

Sci Rep. 2022 May 18;12(1):8275. doi: 10.1038/s41598-022-12000-2.

Abstract

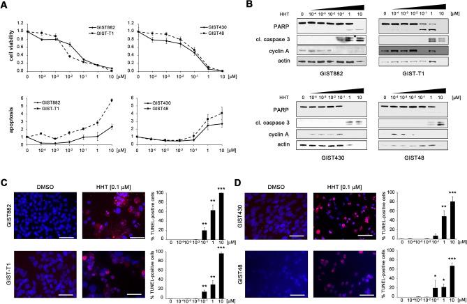
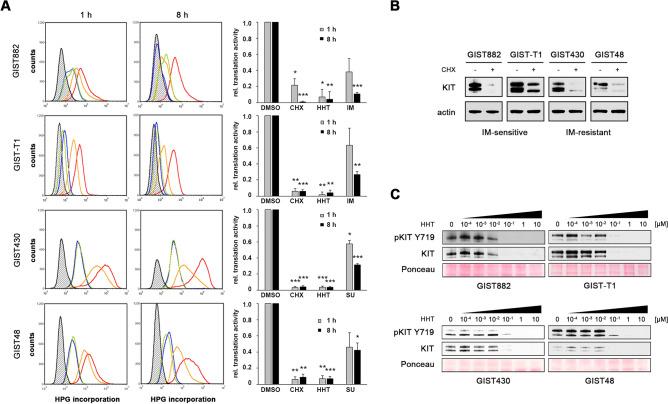
Although KIT-mutant GISTs can be effectively treated with tyrosine kinase inhibitors (TKIs), many patients develop resistance to imatinib mesylate (IM) as well as the FDA-approved later-line agents sunitinib, regorafenib and ripretinib. Resistance mechanisms mainly involve secondary mutations in the KIT receptor tyrosine kinase gene indicating continued dependency on the KIT signaling pathway. The fact that the type of secondary mutation confers either sensitivity or resistance towards TKIs and the notion that secondary mutations exhibit intra- and intertumoral heterogeneity complicates the optimal choice of treatment in the imatinib-resistant setting. Therefore, new strategies that target KIT independently of its underlying mutations are urgently needed. Homoharringtonine (HHT) is a first-in-class inhibitor of protein biosynthesis and is FDA-approved for the treatment of chronic myeloid leukemia (CML) that is resistant to at least two TKIs. HHT has also shown activity in KIT-mutant mastocytosis models, which are intrinsically resistant to imatinib and most other TKIs. We hypothesized that HHT could be effective in GIST through downregulation of KIT expression and subsequent decrease of KIT activation and downstream signaling. Testing several GIST cell line models, HHT led to a significant reduction in nascent protein synthesis and was highly effective in the nanomolar range in IM-sensitive and IM-resistant GIST cell lines. HHT treatment resulted in a rapid and complete abolishment of KIT expression and activation, while KIT mRNA levels were minimally affected. The response to HHT involved induction of apoptosis as well as cell cycle arrest. The antitumor activity of HHT was confirmed in a GIST xenograft model. Taken together, inhibition of protein biosynthesis is a promising strategy to overcome TKI resistance in GIST.

摘要

尽管 KIT 突变型 GIST 可以通过酪氨酸激酶抑制剂 (TKI) 有效治疗,但许多患者对甲磺酸伊马替尼 (IM) 以及 FDA 批准的后续一线药物舒尼替尼、瑞戈非尼和 ripretinib 产生耐药性。耐药机制主要涉及 KIT 受体酪氨酸激酶基因的二次突变,表明对 KIT 信号通路的持续依赖。事实上,二次突变的类型赋予了对 TKI 的敏感性或耐药性,并且二次突变表现出肿瘤内和肿瘤间的异质性,这使得在 IM 耐药环境下的最佳治疗选择变得复杂。因此,迫切需要针对 KIT 的新策略,而无需考虑其潜在突变。高三尖杉酯碱 (HHT) 是一种首创的蛋白质生物合成抑制剂,已被 FDA 批准用于治疗至少两种 TKI 耐药的慢性髓性白血病 (CML)。HHT 还在对伊马替尼和大多数其他 TKI 固有耐药的 KIT 突变肥大细胞模型中显示出活性。我们假设 HHT 通过下调 KIT 表达及其随后降低 KIT 激活和下游信号传导,可能对 GIST 有效。在测试几种 GIST 细胞系模型时,HHT 导致新生蛋白质合成显著减少,在 IM 敏感和 IM 耐药 GIST 细胞系中,其有效浓度在纳摩尔范围内。HHT 处理导致 KIT 表达和激活的迅速和完全消除,而 KIT mRNA 水平受最小影响。对 HHT 的反应涉及诱导细胞凋亡和细胞周期停滞。HHT 在 GIST 异种移植模型中的抗肿瘤活性得到了证实。总之,抑制蛋白质生物合成是克服 GIST 中 TKI 耐药的一种有前途的策略。

https://cdn.ncbi.nlm.nih.gov/pmc/blobs/fdb2/9117308/16b95167c7ed/41598_2022_12000_Fig1_HTML.jpg

文献AI研究员

20分钟写一篇综述,助力文献阅读效率提升50倍。

立即体验

用中文搜PubMed

大模型驱动的PubMed中文搜索引擎

马上搜索

文档翻译

学术文献翻译模型,支持多种主流文档格式。

立即体验