Suppr超能文献

抑制 IRAK4 失调会导致 SARS-CoV-2 刺突蛋白诱导的巨噬细胞炎症和糖酵解重编程。

Inhibition of IRAK4 dysregulates SARS-CoV-2 spike protein-induced macrophage inflammatory and glycolytic reprogramming.

机构信息

Jesse Brown VA Medical Center, Chicago, IL, USA.

Department of Medicine, Division of Rheumatology, University of Illinois at Chicago, 840 S Wood Street, CSB suite 1114, Chicago, IL, 60612, USA.

出版信息

Cell Mol Life Sci. 2022 May 19;79(6):301. doi: 10.1007/s00018-022-04329-8.

Abstract

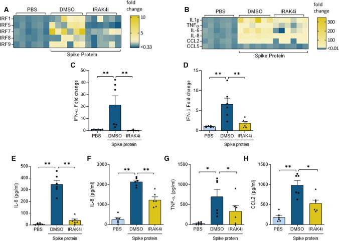
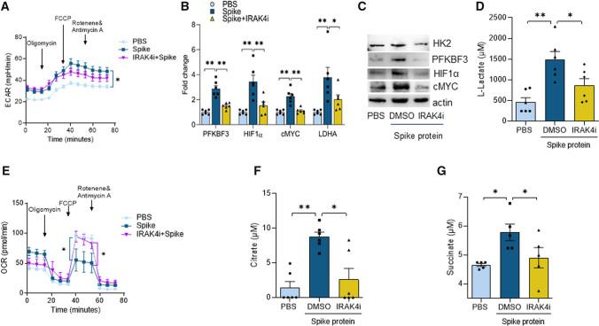
Escalated innate immunity plays a critical role in SARS-CoV-2 pathology; however, the molecular mechanism is incompletely understood. Thus, we aim to characterize the molecular mechanism by which SARS-CoV-2 Spike protein advances human macrophage (Mϴ) inflammatory and glycolytic phenotypes and uncover novel therapeutic strategies. We found that human Mϴs exposed to Spike protein activate IRAK4 phosphorylation. Blockade of IRAK4 in Spike protein-stimulated Mϴs nullifies signaling of IRAK4, AKT, and baseline p38 without affecting ERK and NF-κB activation. Intriguingly, IRAK4 inhibitor (IRAK4i) rescues the SARS-CoV-2-induced cytotoxic effect in ACE2HEK 293 cells. Moreover, the inflammatory reprogramming of Mϴs by Spike protein was blunted by IRAK4i through IRF5 and IRF7, along with the reduction of monokines, IL-6, IL-8, TNFα, and CCL2. Notably, in Spike protein-stimulated Mϴs, suppression of the inflammatory markers by IRAK4i was coupled with the rebalancing of oxidative phosphorylation over metabolic activity. This metabolic adaptation promoted by IRAK4i in Spike protein-activated Mϴs was shown to be in part through constraining PFKBF3, HIF1α, cMYC, LDHA, lactate expression, and reversal of citrate and succinate buildup. IRAK4 knockdown could comparably impair Spike protein-enhanced inflammatory and metabolic imprints in human Mϴs as those treated with ACE2, TLR2, and TLR7 siRNA. Extending these results, in murine models, where human SARS-CoV-2 Spike protein was not recognized by mouse ACE2, TLRs were responsible for the inflammatory and glycolytic responses instigated by Spike protein and were dysregulated by IRAK4i therapy. In conclusion, IRAK4i may be a promising strategy for severe COVID-19 patients by counter-regulating ACE2 and TLR-mediated Mϴ hyperactivation. IRAK4i therapy counteracts Mϴ inflammatory and glycolytic reprogramming triggered by Spike protein. This study illustrates that SARS-CoV-2 Spike protein activates IRAK4 signaling via ACE2 as well as TLR2 and TLR7 sensing in human Mϴs. Remarkably, IRAK4i treatment can dysregulate both ACE-dependent and independent (via TLR sensing) SARS-CoV-2 Spike protein-activated inflammatory and metabolic imprints.

摘要

过度激活的固有免疫在 SARS-CoV-2 发病机制中起着关键作用;然而,其分子机制尚不完全清楚。因此,我们旨在描述 SARS-CoV-2 刺突蛋白促进人巨噬细胞(Mϴ)炎症和糖酵解表型的分子机制,并揭示新的治疗策略。我们发现,暴露于刺突蛋白的人 Mϴ 会激活 IRAK4 磷酸化。在 Spike 蛋白刺激的 Mϴ 中阻断 IRAK4 会使 IRAK4、AKT 和基线 p38 的信号失活,而不影响 ERK 和 NF-κB 的激活。有趣的是,IRAK4 抑制剂(IRAK4i)可挽救 ACE2HEK 293 细胞中 SARS-CoV-2 诱导的细胞毒性作用。此外,IRAK4i 通过 IRF5 和 IRF7 减轻了 Spike 蛋白引起的 Mϴ 炎症重编程,同时减少了单核细胞因子、IL-6、IL-8、TNFα 和 CCL2 的产生。值得注意的是,在 Spike 蛋白刺激的 Mϴ 中,IRAK4i 抑制炎症标志物的作用与氧化磷酸化相对于代谢活性的再平衡有关。在 Spike 蛋白激活的 Mϴ 中,IRAK4i 促进的这种代谢适应部分是通过限制 PFKBF3、HIF1α、cMYC、LDHA、乳酸表达以及逆转柠檬酸和琥珀酸积累来实现的。IRAK4 敲低可类似地损害 Spike 蛋白增强的人 Mϴ 中的炎症和代谢印记,就像用 ACE2、TLR2 和 TLR7 siRNA 处理的那些一样。扩展这些结果,在鼠模型中,由于人类 SARS-CoV-2 刺突蛋白不能被小鼠 ACE2 识别,因此 TLR 负责 Spike 蛋白引发的炎症和糖酵解反应,并被 IRAK4i 治疗失调。总之,通过抑制 ACE2 和 TLR 介导的 Mϴ 过度激活,IRAK4i 可能是治疗严重 COVID-19 患者的有前途的策略。IRAK4i 治疗可逆转 Spike 蛋白触发的 Mϴ 炎症和糖酵解重编程。本研究表明,SARS-CoV-2 刺突蛋白通过 ACE2 以及 TLR2 和 TLR7 感应在人 Mϴ 中激活 IRAK4 信号。值得注意的是,IRAK4i 治疗可以调节依赖 ACE 和不依赖 ACE(通过 TLR 感应)的 SARS-CoV-2 Spike 蛋白激活的炎症和代谢印记。

https://cdn.ncbi.nlm.nih.gov/pmc/blobs/2f2a/11073080/86be022b2bcf/18_2022_4329_Fig1_HTML.jpg

文献AI研究员

20分钟写一篇综述,助力文献阅读效率提升50倍。

立即体验

用中文搜PubMed

大模型驱动的PubMed中文搜索引擎

马上搜索

文档翻译

学术文献翻译模型,支持多种主流文档格式。

立即体验