Suppr超能文献

人源抗肌萎缩蛋白嵌合(DEC)细胞治疗对杜氏肌营养不良症心脏、呼吸和骨骼肌功能改善的长期保护作用。

Long-Term Protective Effect of Human Dystrophin Expressing Chimeric (DEC) Cell Therapy on Amelioration of Function of Cardiac, Respiratory and Skeletal Muscles in Duchenne Muscular Dystrophy.

机构信息

Department of Orthopaedics, University of Illinois at Chicago, Chicago, IL, USA.

Department of Surgery, Poznan University of Medical Science, Poznan, Poland.

出版信息

Stem Cell Rev Rep. 2022 Dec;18(8):2872-2892. doi: 10.1007/s12015-022-10384-2. Epub 2022 May 19.

Abstract

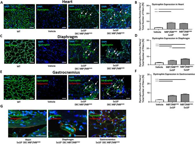
Duchenne Muscular Dystrophy (DMD) is a lethal disease caused by mutations in dystrophin encoding gene, causing progressive degeneration of cardiac, respiratory, and skeletal muscles leading to premature death due to cardiac and respiratory failure. Currently, there is no cure for DMD. Therefore, novel therapeutic approaches are needed for DMD patients.We have previously reported functional improvements which correlated with increased dystrophin expression following administration of dystrophin expressing chimeric (DEC) cells of myoblast origin to the mdx mouse models of DMD.In the current study, we confirmed dose-dependent protective effect of human DEC therapy created from myoblasts of normal and DMD-affected donors, on restoration of dystrophin expression and amelioration of cardiac, respiratory, and skeletal muscle function at 180 days after systemic-intraosseous DEC administration to mdx/scid mouse model of DMD. Functional improvements included maintenance of ejection fraction and fractional shortening levels on echocardiography, reduced enhanced pause and expiration time on plethysmography and improved grip strength and maximum stretch induced contraction of skeletal muscles. Improved function was associated with amelioration of mdx muscle pathology revealed by reduced muscle fibrosis, reduced inflammation and improved muscle morphology confirmed by reduced number of centrally nucleated fibers and normalization of muscle fiber diameters. Our findings confirm the long-term systemic effect of DEC therapy in the most severely affected by DMD organs including heart, diaphragm, and long skeletal muscles.These encouraging preclinical data introduces human DEC as a novel therapeutic modality of Advanced Therapy Medicinal Product (ATMP) with the potential to improve or halt the progression of DMD and enhance quality of life of DMD patients. Human DEC as a novel therapeutic modality with the potential to improve or halt progression of the DMD disease and enhance quality of life of DMD patients. Graphical abstract represents manufacturing process of the human DEC therapy for the future clinical applications. 1. We report the long-term efficacy of human DEC therapy resulting in increased dystrophin expression and reduced mdx muscle pathology after systemic-intraosseous administration of human Dystrophin Expressing Chimeric (DEC) Cells to the mdx/scid mouse model of DMD. 2. Systemic administration of human DEC therapy resulted in amelioration of cardiac, respiratory and skeletal muscle function as confirmed by echocardiography, plethysmography and standard muscle strength tests respectively. 3. We introduce human DEC as a novel Advanced Therapy Medicinal Product (ATMP) for future clinical application in DMD patients.

摘要

杜氏肌营养不良症(DMD)是一种致命疾病,由肌营养不良蛋白编码基因的突变引起,导致心肌、呼吸肌和骨骼肌进行性退化,最终因心脏和呼吸衰竭而导致过早死亡。目前,DMD 尚无治愈方法。因此,需要为 DMD 患者寻找新的治疗方法。我们之前曾报道过,在 DMD 模型鼠中给予肌源性衍生的表达肌营养不良蛋白的嵌合(DEC)细胞治疗后,观察到与肌营养不良蛋白表达增加相关的功能改善。在本研究中,我们证实了来自正常和 DMD 受影响供体的肌源性 DEC 治疗在系统性骨内 DEC 给药后 180 天对恢复肌营养不良蛋白表达和改善心脏、呼吸和骨骼肌功能的剂量依赖性保护作用,在 DMD 模型鼠 mdx/scid 中。功能改善包括超声心动图上射血分数和缩短分数水平的维持、呼吸描记术上呼气暂停时间和呼气时间的减少以及握力和最大伸展诱导的骨骼肌收缩的改善。功能改善与 mdx 肌肉病理学的改善相关,表现为肌肉纤维化减少、炎症减少以及通过减少中央核纤维的数量和肌肉纤维直径的正常化来改善肌肉形态。我们的发现证实了 DEC 治疗在包括心脏、膈肌和长骨骼肌在内的受 DMD 影响最严重的器官中的长期系统作用。这些令人鼓舞的临床前数据将人类 DEC 作为一种新型治疗方法引入,作为先进治疗药物(ATMP),具有改善或阻止 DMD 进展和提高 DMD 患者生活质量的潜力。

https://cdn.ncbi.nlm.nih.gov/pmc/blobs/bca1/9622520/75821adc09d4/12015_2022_10384_Fig1_HTML.jpg

文献AI研究员

20分钟写一篇综述,助力文献阅读效率提升50倍。

立即体验

用中文搜PubMed

大模型驱动的PubMed中文搜索引擎

马上搜索

文档翻译

学术文献翻译模型,支持多种主流文档格式。

立即体验