Suppr超能文献

从低丰度区深度分析的血浆干细胞中鉴定出的肿瘤候选生物标志物。

Biomarker Candidates for Tumors Identified from Deep-Profiled Plasma Stem Predominantly from the Low Abundant Area.

机构信息

Biognosys, Schlieren, Zurich 8952, Switzerland.

出版信息

J Proteome Res. 2022 Jul 1;21(7):1718-1735. doi: 10.1021/acs.jproteome.2c00122. Epub 2022 May 23.

Abstract

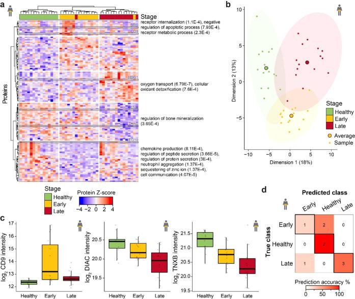
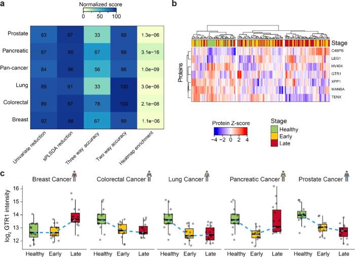
The plasma proteome has the potential to enable a holistic analysis of the health state of an individual. However, plasma biomarker discovery is difficult due to its high dynamic range and variability. Here, we present a novel automated analytical approach for deep plasma profiling and applied it to a 180-sample cohort of human plasma from lung, breast, colorectal, pancreatic, and prostate cancers. Using a controlled quantitative experiment, we demonstrate a 257% increase in protein identification and a 263% increase in significantly differentially abundant proteins over neat plasma. In the cohort, we identified 2732 proteins. Using machine learning, we discovered biomarker candidates such as STAT3 in colorectal cancer and developed models that classify the diseased state. For pancreatic cancer, a separation by stage was achieved. Importantly, biomarker candidates came predominantly from the low abundance region, demonstrating the necessity to deeply profile because they would have been missed by shallow profiling.

摘要

血浆蛋白质组有可能实现对个体健康状态的全面分析。然而,由于其动态范围广且变异性大,血浆生物标志物的发现较为困难。本研究提出了一种新的自动化分析方法,用于深度血浆分析,并将其应用于来自肺癌、乳腺癌、结直肠癌、胰腺癌和前列腺癌的 180 例人类血浆样本队列。通过对照定量实验,我们证明与未经处理的血浆相比,蛋白质鉴定增加了 257%,差异丰度显著的蛋白质增加了 263%。在该队列中,我们鉴定了 2732 种蛋白质。使用机器学习,我们发现了结直肠癌中的 STAT3 等候选生物标志物,并开发了可以对疾病状态进行分类的模型。对于胰腺癌,可以通过分期进行区分。重要的是,生物标志物候选者主要来自低丰度区域,这表明需要进行深度分析,因为如果采用浅层分析,这些候选者将会被遗漏。

https://cdn.ncbi.nlm.nih.gov/pmc/blobs/909f/9251764/945829b79782/pr2c00122_0002.jpg

文献AI研究员

20分钟写一篇综述,助力文献阅读效率提升50倍。

立即体验

用中文搜PubMed

大模型驱动的PubMed中文搜索引擎

马上搜索

文档翻译

学术文献翻译模型,支持多种主流文档格式。

立即体验