Suppr超能文献

新型双靶点 c-Myc 抑制剂 D347-2761 通过阻断 c-Myc/Max 异二聚体形成和干扰其稳定性抑制骨髓瘤生长。

Novel dual-targeting c-Myc inhibitor D347-2761 represses myeloma growth via blocking c-Myc/Max heterodimerization and disturbing its stability.

机构信息

Blood Diseases Institute, Xuzhou Medical University, Xuzhou, Jiangsu, China.

Department of Hematology, The Affiliated Hospital of Xuzhou Medical University, Xuzhou, Jiangsu, China.

出版信息

Cell Commun Signal. 2022 May 26;20(1):73. doi: 10.1186/s12964-022-00868-6.

Abstract

BACKGROUND

Transcription factor c-Myc plays a critical role in various physiological and pathological events. c-Myc gene rearrangement is closely associated with multiple myeloma (MM) progression and drug resistance. Thereby, targeting c-Myc is expected to be a useful therapeutic strategy for hematological disease, especially in MM.

METHODS

Molecular docking-based virtual screening and dual-luciferase reporter gene assay were used to identify novel c-Myc inhibitors. Cell viability and flow cytometry were performed for evaluating myeloma cytotoxicity. Western blot, immunofluorescence, immunoprecipitation, GST pull down and Electrophoretic Mobility Shift Assay were performed for protein expression and interaction between c-Myc and Max. c-Myc downstream targets were measured by Q-PCR and Chromatin immunoprecipitation methods. Animal experiments were used to detect myeloma xenograft and infiltration in vivo.

RESULTS

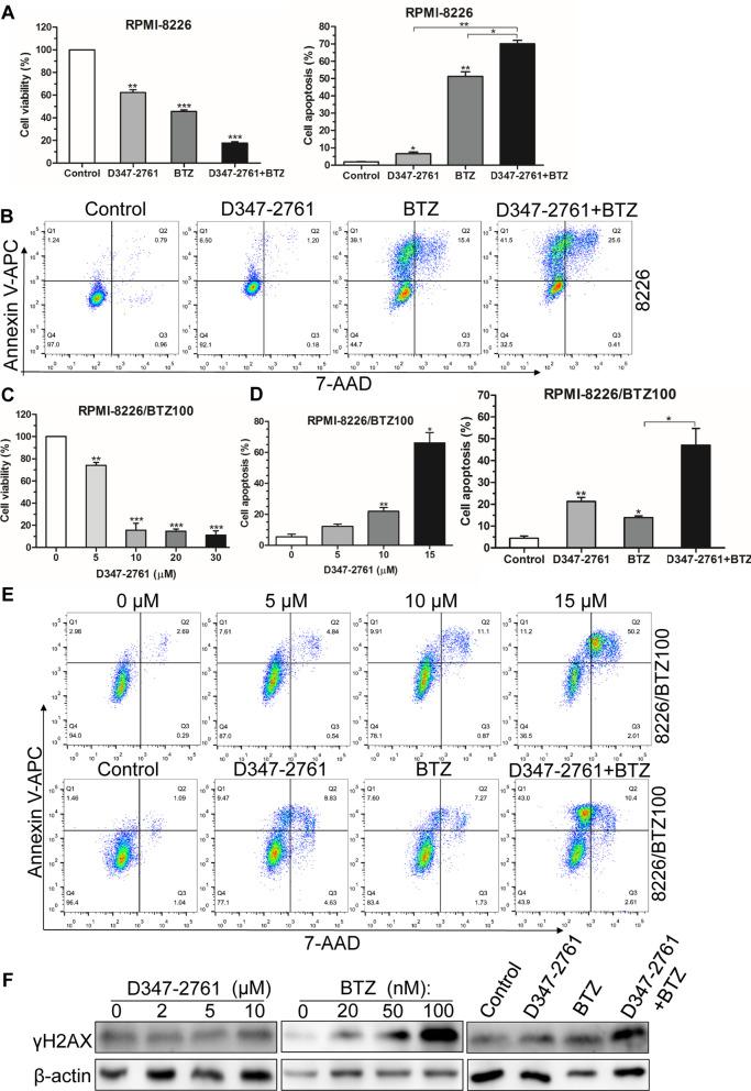
We successfully identified a novel c-Myc inhibitor D347-2761, which hindered the formation of c-Myc/Max heterodimer and disturbed c-Myc protein stability simultaneously. Compound D347-2761 dose-and time-dependently inhibited myeloma cell proliferation and induced apoptosis. Dual knockout Bak/Bax partially restored D347-2761-mediated cell death. Additionally, compound D347-2761 could, in combination with bortezomib (BTZ), enhance MM cell DNA damage and overcome BTZ drug resistance. Our in vivo studies also showed that compound D347-2761 repressed myeloma growth and distal infiltration by downregulating c-Myc expression. Mechanistically, novel dual-targeting c-Myc inhibitor D347-2761 promoted c-Myc protein degradation via stimulating c-Myc Thr58 phosphorylation levels, which ultimately led to transcriptional repression of CDK4 promoter activity.

CONCLUSIONS

We identified a novel dual-targeting c-Myc small molecular inhibitor D347-2761. And this study may provide a solid foundation for developing a novel therapeutic agent targeting c-Myc. Video Abstract.

摘要

背景

转录因子 c-Myc 在各种生理和病理事件中发挥着关键作用。c-Myc 基因重排与多发性骨髓瘤(MM)的进展和耐药密切相关。因此,靶向 c-Myc 有望成为治疗血液病的一种有效治疗策略,特别是在 MM 中。

方法

采用分子对接虚拟筛选和双荧光素酶报告基因检测法筛选新型 c-Myc 抑制剂。通过细胞活力和流式细胞术评估骨髓瘤细胞毒性。采用 Western blot、免疫荧光、免疫沉淀、GST 下拉和电泳迁移率变动分析检测 c-Myc 和 Max 之间的蛋白表达和相互作用。通过 qPCR 和染色质免疫沉淀法检测 c-Myc 下游靶标。采用动物实验检测体内骨髓瘤异种移植和浸润。

结果

我们成功鉴定出一种新型 c-Myc 抑制剂 D347-2761,它能同时抑制 c-Myc/Max 异二聚体的形成和干扰 c-Myc 蛋白稳定性。化合物 D347-2761 呈剂量和时间依赖性地抑制骨髓瘤细胞增殖并诱导细胞凋亡。Bak/Bax 双敲除部分恢复了 D347-2761 介导的细胞死亡。此外,该化合物与硼替佐米(BTZ)联合使用可增强 MM 细胞的 DNA 损伤并克服 BTZ 耐药性。我们的体内研究还表明,化合物 D347-2761 通过下调 c-Myc 表达抑制骨髓瘤生长和远端浸润。在机制上,新型双重靶向 c-Myc 抑制剂 D347-2761 通过刺激 c-Myc Thr58 磷酸化水平促进 c-Myc 蛋白降解,从而导致 CDK4 启动子活性的转录抑制。

结论

我们鉴定出一种新型双重靶向 c-Myc 小分子抑制剂 D347-2761。本研究可能为开发针对 c-Myc 的新型治疗药物提供坚实的基础。视频摘要。

https://cdn.ncbi.nlm.nih.gov/pmc/blobs/456f/9137135/0d8986bdc0c8/12964_2022_868_Fig1_HTML.jpg

文献AI研究员

20分钟写一篇综述,助力文献阅读效率提升50倍。

立即体验

用中文搜PubMed

大模型驱动的PubMed中文搜索引擎

马上搜索

文档翻译

学术文献翻译模型,支持多种主流文档格式。

立即体验