Suppr超能文献

内源性褪黑素减少引起的肠道微生物失调介导阿尔茨海默病和肥胖的发病机制。

Gut Microbiota Dysbiosis Induced by Decreasing Endogenous Melatonin Mediates the Pathogenesis of Alzheimer's Disease and Obesity.

机构信息

College of Animal Sciences, Jilin University, Changchun, China.

Department of Cellular and Structural Biology, University of Texas Health Science Center, San Antonio, TX, United States.

出版信息

Front Immunol. 2022 May 10;13:900132. doi: 10.3389/fimmu.2022.900132. eCollection 2022.

Abstract

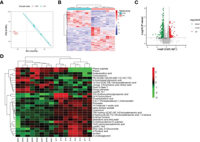
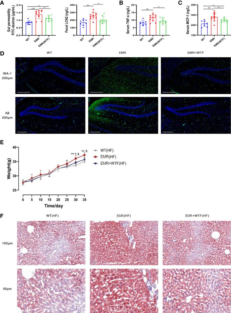
Lifestyle choices, external environment, aging, and other factors influence the synthesis of melatonin. Although the physiological functions of melatonin have been widely studied in relation to specific organs, the systemic effects of endogenous melatonin reduction has not been reported. This study evaluates the systemic changes and possible pathogenic risks in an endogenous melatonin reduction (EMR) mouse model deficient in the rate limiting enzyme in melatonin production, arylalkylamine N-acetyltransferase gene. Using this model, we identified a new relationship between melatonin, Alzheimer's disease (AD), and gut microbiota. Systematic changes were evaluated using multi-omics analysis. Fecal microbiota transplantation (FMT) was performed to examine the role of gut microbiota in the pathogenic risks of EMR. EMR mice exhibited a pan-metabolic disorder, with significant transcriptome changes in 11 organs, serum metabolome alterations as well as microbiota dysbiosis. Microbiota dysbiosis was accompanied by increased gut permeability along with gut and systemic inflammation. Correlation analysis revealed that systemic inflammation may be related to the increase of relative abundance. 8-month-old EMR mice had AD-like phenotypes, including Iba-1 activation, A β protein deposition and decreased spatial memory ability. Moreover, EMR mice showed decreased anti stress ability, under high-fat diet, EMR mice had greater body weight and more obvious hepatic steatosis compared with WT group. FMT improved gut permeability, systemic inflammation, and AD-related phenotypes, while reducing obesity in EMR mice. Our findings suggest EMR causes systemic changes mediated by gut microbiota dysbiosis, which may be a pathogenic factor for AD and obesity, we further proved the gut microbiota is a potential target for the prevention and treatment of AD and obesity.

摘要

生活方式选择、外部环境、衰老和其他因素影响褪黑素的合成。尽管褪黑素的生理功能已在与特定器官相关的研究中广泛研究,但内源性褪黑素减少的系统影响尚未报道。本研究评估了在褪黑素生成限速酶芳香族胺 N-乙酰转移酶基因缺失的内源性褪黑素减少(EMR)小鼠模型中,内源性褪黑素减少的全身变化和可能的致病风险。使用该模型,我们发现了褪黑素、阿尔茨海默病(AD)和肠道微生物群之间的新关系。使用多组学分析评估系统变化。进行粪便微生物群移植(FMT)以检查肠道微生物群在 EMR 致病风险中的作用。EMR 小鼠表现出广泛的代谢紊乱,11 个器官的转录组发生显著变化,血清代谢组发生改变,以及肠道微生物群失调。肠道微生物群失调伴随着肠道和全身炎症增加的肠道通透性增加。相关性分析表明,全身炎症可能与相对丰度的增加有关。8 个月大的 EMR 小鼠表现出类似 AD 的表型,包括 Iba-1 激活、Aβ 蛋白沉积和空间记忆能力下降。此外,EMR 小鼠表现出抗应激能力下降,在高脂肪饮食下,与 WT 组相比,EMR 小鼠体重增加更多,肝脂肪变性更明显。FMT 改善了 EMR 小鼠的肠道通透性、全身炎症和 AD 相关表型,同时减轻了肥胖。我们的研究结果表明,EMR 引起的全身变化是由肠道微生物群失调介导的,这可能是 AD 和肥胖的致病因素,我们进一步证明了肠道微生物群是预防和治疗 AD 和肥胖的潜在靶点。

https://cdn.ncbi.nlm.nih.gov/pmc/blobs/9288/9127079/8e49d7c39968/fimmu-13-900132-g001.jpg

文献AI研究员

20分钟写一篇综述,助力文献阅读效率提升50倍。

立即体验

用中文搜PubMed

大模型驱动的PubMed中文搜索引擎

马上搜索

文档翻译

学术文献翻译模型,支持多种主流文档格式。

立即体验