Suppr超能文献

在一种癌症相关成纤维细胞-肿瘤类器官仿生模型中,基质硬度通过诱导外泌体过度分泌介导胰腺癌化疗耐药性。

Matrix stiffness mediates pancreatic cancer chemoresistance through induction of exosome hypersecretion in a cancer associated fibroblasts-tumor organoid biomimetic model.

作者信息

Xiao Weikun, Pahlavanneshan Mahsa, Eun Chae-Young, Zhang Xinyu, DeKalb Charlene, Mahgoub Bayan, Knaneh-Monem Hanaa, Shah Sana, Sohrabi Alireza, Seidlits Stephanie K, Hill Reginald

机构信息

Lawrence J. Ellison Institute for Transformative Medicine of USC, Los Angeles, CA 90064, United States.

Department of Biomedical Engineering, University of Southern California, Los Angeles, CA 90007, United States.

出版信息

Matrix Biol Plus. 2022 May 16;14:100111. doi: 10.1016/j.mbplus.2022.100111. eCollection 2022 Jun.

Abstract

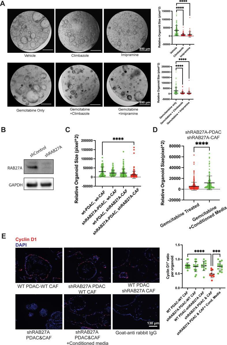
In pancreatic ductal adenocarcinoma (PDAC), the abundant stromal cells which comprise the tumor microenvironment constitute more than 90% of the primary tumor bulk. Moreover, this desmoplastic environment has been found to be three times stiffer than normal pancreas tissue. Despite the importance of studying the desmoplastic environment of PDAC, there is still a lack of models designed to adequately recapitulate this complex stiff microenvironment, a critical hallmark of the disease that has been shown to induce chemoresistance. Here, we present a bio-mimetic, 3-dimensional co-culture system that integrates tumor organoids and host-matching stromal cancer associated-fibroblasts (CAFs) that recapitulates the complex, fibrotic matrix of PDAC using advanced biomaterials. With this model, we show that matrix-activated CAFs are able to "re-engineer" the fibrotic environment into a significantly stiffer environment through lysyl-oxidase dependent crosslinking. Moreover, we show that culture of CAFs in this model leads to an increase of exosomes; extracellular vesicles known to promote chemoresistance. Finally, using previously identified exosome inhibitors, climbazole and imipramine, we demonstrate how abrogation of exosome hypersecretion can reduce matrix stiffness-induced chemoresistance. These data highlight the importance of the development of new models that recapitulate not only the cellular composition found in PDAC tumors, but also the biophysical stresses, like stiffness, that the cells are exposed to in order to identify therapies that can overcome this critical feature which can contribute to the chemoresistance observed in patients. We believe that the 3D bio-mimetic model we have developed will be a valuable tool for the development, testing, and optimization of "mechano-medicines" designed to target the biophysical forces that lead to tumor growth and chemoresistance.

摘要

在胰腺导管腺癌(PDAC)中,构成肿瘤微环境的大量基质细胞占原发性肿瘤体积的90%以上。此外,已发现这种促结缔组织增生环境的硬度是正常胰腺组织的三倍。尽管研究PDAC的促结缔组织增生环境很重要,但仍缺乏能够充分模拟这种复杂僵硬微环境的模型,而这种微环境是该疾病的一个关键特征,已被证明可诱导化疗耐药性。在此,我们展示了一种仿生三维共培养系统,该系统整合了肿瘤类器官和宿主匹配的基质癌相关成纤维细胞(CAFs),并使用先进的生物材料模拟PDAC复杂的纤维化基质。通过这个模型,我们发现基质激活的CAFs能够通过赖氨酰氧化酶依赖性交联将纤维化环境“重新构建”成一个硬度显著增加的环境。此外,我们还发现,在这个模型中培养CAFs会导致外泌体增加;已知外泌体可促进化疗耐药性。最后,我们使用先前鉴定出的外泌体抑制剂克霉唑和丙咪嗪,证明了消除外泌体过度分泌如何能够降低基质硬度诱导的化疗耐药性。这些数据突出了开发新模型的重要性,这些新模型不仅要模拟PDAC肿瘤中的细胞组成,还要模拟细胞所承受的生物物理应力,如硬度,以便确定能够克服这一关键特征(该特征可导致患者出现化疗耐药性)的治疗方法。我们相信,我们开发的三维仿生模型将成为开发、测试和优化旨在靶向导致肿瘤生长和化疗耐药性的生物物理力的“机械医学”的宝贵工具。

https://cdn.ncbi.nlm.nih.gov/pmc/blobs/bf8c/9126837/1368634aeb3a/ga1.jpg

文献AI研究员

20分钟写一篇综述,助力文献阅读效率提升50倍。

立即体验

用中文搜PubMed

大模型驱动的PubMed中文搜索引擎

马上搜索

文档翻译

学术文献翻译模型,支持多种主流文档格式。

立即体验