Suppr超能文献

芳基金属 Ru(II) 配合物作为潜在的 G-四链体 DNA 稳定剂,通过诱导 DNA 损伤介导的细胞凋亡来抑制乳腺癌的进展。

Arene Ru(II) Complexes Acted as Potential G-Quadruplex DNA Stabilizer Induced DNA Damage Mediated Apoptosis to Inhibit Breast Cancer Progress.

机构信息

School of Pharmacy, Guangdong Pharmaceutical University, Guangzhou 510006, China.

Guangdong Province Engineering Technology Centre for Molecular Probes and Biomedicine Imaging, Guangzhou 510006, China.

出版信息

Molecules. 2022 May 10;27(10):3046. doi: 10.3390/molecules27103046.

Abstract

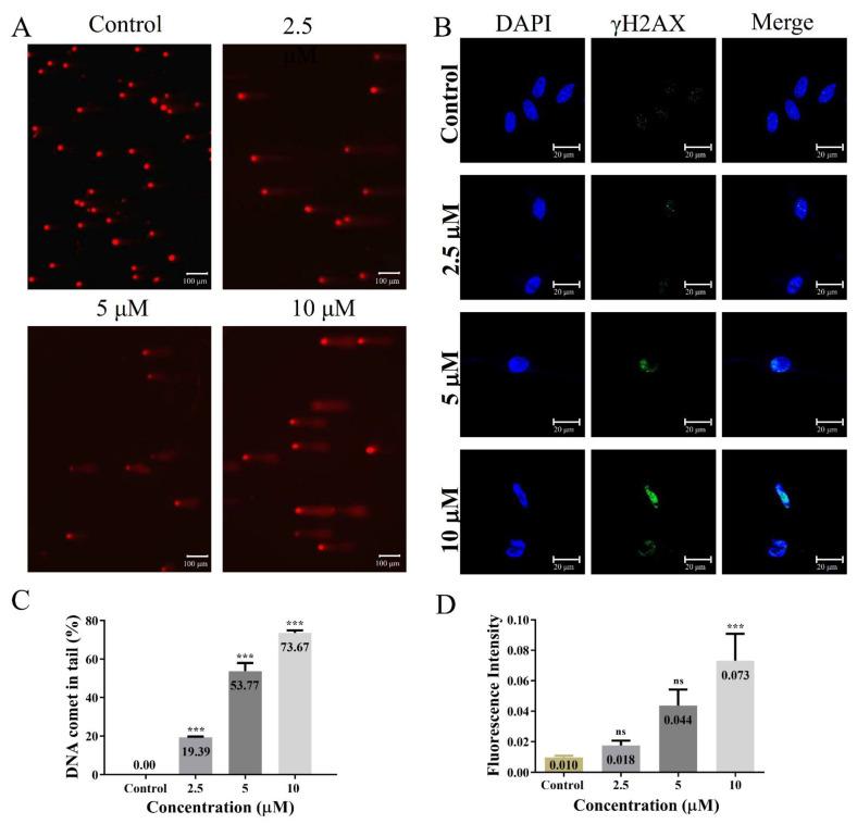
A series of arene Ru(II) complexes, [(-MeCH)Ru(L)Cl]Cl, (L=-ClPIP, ; -ClPIP, and -ClPIP, ) (-ClPIP=2-(2-chlorophenyl)imidazo[4,5-f][1,10]phenanthroline; -ClPIP=2-(3-chlorophenyl)imidazo[4,5-f][1,10]phenanthroline; -ClPIP=2-(4-chlorophenyl)imidazo[4,5-f][1,10]phenanthroline) was synthesized and investigated as a potential apoptosis inducer in chemotherapy. Spectroscopy and molecular docking simulations show that exhibits moderated binding affinity to G-quadruplex DNA by groove mode. Further, in vitro studies reveal that displays inhibitory activity against MCF-7 growth with IC = 3.7 ± 0.2 μM. Flow cytometric analysis, comet assay, and immunofluorescence confirm that can induce the apoptosis of MCF-7 cells and G0/G1 phase arrest through DNA damage. In summary, the prepared arene Ru(II) complexes can be developed as a promising candidate for targeting G-quadruplex structure to induce the apoptosis of breast cancer cells via binding and stabilizing G-quadruplex conformation on oncogene promoter.

摘要

一系列芳基钌(II)配合物,[(-MeCH)Ru(L)Cl]Cl,(L=-ClPIP, ;-ClPIP, 和 -ClPIP, )(-ClPIP=2-(2-氯苯基)咪唑并[4,5-f][1,10]菲咯啉;-ClPIP=2-(3-氯苯基)咪唑并[4,5-f][1,10]菲咯啉;-ClPIP=2-(4-氯苯基)咪唑并[4,5-f][1,10]菲咯啉)被合成并作为化疗中潜在的凋亡诱导剂进行了研究。光谱和分子对接模拟表明, 通过沟模式表现出与 G-四链体 DNA 的中等结合亲和力。此外,体外研究表明, 对 MCF-7 生长具有抑制活性,IC = 3.7 ± 0.2 μM。流式细胞术分析、彗星试验和免疫荧光证实, 通过 DNA 损伤, 可以诱导 MCF-7 细胞凋亡和 G0/G1 期阻滞。总之,所制备的芳基钌(II)配合物可以开发为一种有前途的候选物,通过结合和稳定致癌基因启动子上的 G-四链体构象,靶向 G-四链体结构诱导乳腺癌细胞凋亡。

https://cdn.ncbi.nlm.nih.gov/pmc/blobs/f3da/9146995/eb0fd9c910e7/molecules-27-03046-sch001.jpg

文献AI研究员

20分钟写一篇综述,助力文献阅读效率提升50倍。

立即体验

用中文搜PubMed

大模型驱动的PubMed中文搜索引擎

马上搜索

文档翻译

学术文献翻译模型,支持多种主流文档格式。

立即体验