Suppr超能文献

CRISPRi 化学遗传学和比较基因组学鉴定介导结核分枝杆菌药物效力的基因。

CRISPRi chemical genetics and comparative genomics identify genes mediating drug potency in Mycobacterium tuberculosis.

机构信息

Laboratory of Host-Pathogen Biology, The Rockefeller University, New York, NY, USA.

Department of Microbiology and Immunology, Weill Cornell Medicine, New York, NY, USA.

出版信息

Nat Microbiol. 2022 Jun;7(6):766-779. doi: 10.1038/s41564-022-01130-y. Epub 2022 May 30.

Abstract

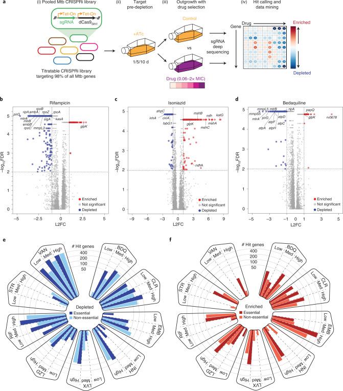
Mycobacterium tuberculosis (Mtb) infection is notoriously difficult to treat. Treatment efficacy is limited by Mtb's intrinsic drug resistance, as well as its ability to evolve acquired resistance to all antituberculars in clinical use. A deeper understanding of the bacterial pathways that influence drug efficacy could facilitate the development of more effective therapies, identify new mechanisms of acquired resistance, and reveal overlooked therapeutic opportunities. Here we developed a CRISPR interference chemical-genetics platform to titrate the expression of Mtb genes and quantify bacterial fitness in the presence of different drugs. We discovered diverse mechanisms of intrinsic drug resistance, unveiling hundreds of potential targets for synergistic drug combinations. Combining chemical genetics with comparative genomics of Mtb clinical isolates, we further identified several previously unknown mechanisms of acquired drug resistance, one of which is associated with a multidrug-resistant tuberculosis outbreak in South America. Lastly, we found that the intrinsic resistance factor whiB7 was inactivated in an entire Mtb sublineage endemic to Southeast Asia, presenting an opportunity to potentially repurpose the macrolide antibiotic clarithromycin to treat tuberculosis. This chemical-genetic map provides a rich resource to understand drug efficacy in Mtb and guide future tuberculosis drug development and treatment.

摘要

结核分枝杆菌(Mtb)感染的治疗极具挑战性。Mtb 固有耐药性以及对所有临床使用抗结核药物产生获得性耐药的能力,限制了治疗效果。更深入地了解影响药物疗效的细菌途径,可以促进更有效的治疗方法的开发,确定新的获得性耐药机制,并揭示被忽视的治疗机会。在这里,我们开发了一种 CRISPR 干扰化学遗传学平台,以滴定 Mtb 基因的表达,并在不同药物存在的情况下量化细菌适应性。我们发现了内在药物耐药性的多种机制,揭示了数百种潜在的协同药物组合靶标。将化学遗传学与 Mtb 临床分离株的比较基因组学相结合,我们进一步确定了几个以前未知的获得性药物耐药机制,其中一个与南美洲的耐多药结核病爆发有关。最后,我们发现,固有耐药因子 whiB7 在东南亚流行的整个 Mtb 亚系中失活,为潜在地重新利用大环内酯类抗生素克拉霉素治疗结核病提供了机会。该化学遗传学图谱为了解 Mtb 中的药物疗效提供了丰富的资源,并为未来的结核病药物开发和治疗提供了指导。

https://cdn.ncbi.nlm.nih.gov/pmc/blobs/74f2/9159947/5de94afd84ee/41564_2022_1130_Fig1_HTML.jpg

文献AI研究员

20分钟写一篇综述,助力文献阅读效率提升50倍。

立即体验

用中文搜PubMed

大模型驱动的PubMed中文搜索引擎

马上搜索

文档翻译

学术文献翻译模型,支持多种主流文档格式。

立即体验