Suppr超能文献

干扰素基因刺激物(STING)抑制剂通过激活 AMPK 信号通路改善肠缺血再灌注诱导的急性肺损伤。

Inhibitors of IFN gene stimulators (STING) improve intestinal ischemia-reperfusion-induced acute lung injury by activating AMPK signaling.

机构信息

Department of Gerontology, Cangzhou Central Hospital, Hebei Medical University, No. 16, Xinhua West Road, Cangzhou, China.

出版信息

Eur J Med Res. 2022 May 31;27(1):79. doi: 10.1186/s40001-022-00703-1.

Abstract

BACKGROUND

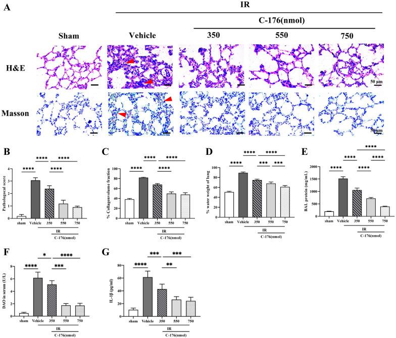
Acute lung injury (ALI) caused by intestinal ischemia-reperfusion is a life-threatening disease. Interferon gene stimulator (STING) is a cytoplasmic DNA sensor that participates in the initiation of the inflammatory response. This study aims to establish whether C-176 (STING inhibitor) improves ALI under intestinal ischemia-reperfusion conditions.

METHODS

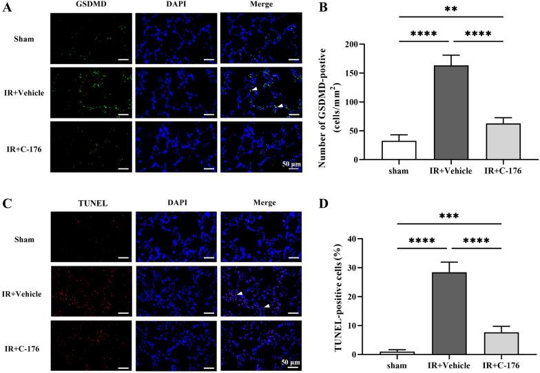
To induce ALI, 72 male C57BL/6 mice were subjected to intestinal ischemia for 60 min and reperfusion for 3 h. Through intraperitoneal injection, C-176, a selective STING inhibitor, was injected 30 min before surgical treatment; meanwhile, compound C, an antagonist of adenosine monophosphate-activated protein kinase (AMPK), was administered 30 min after surgery. Based on immunofluorescence and Western blot assays, post-ALI assessments included lung water content (TLW), bronchoalveolar lavage fluid (BALF) protein, H&E staining, Masson staining, pulmonary pyroptosis [Gasdermin-D (GSDMD), cleaved caspase-1], and apoptosis (TUNEL, cleaved caspase-3).

RESULTS

C-176 administration significantly attenuated intestinal ischemia-reperfusion-mediated ALI; this effect was reflected by exacerbated TLW and BALF protein, aggravated lung injury score, elevated degree of pulmonary fibrosis, increased TUNEL- and GSDMD-positive cells, and upregulated phospho-AMPK, cleaved caspase-1, cleaved caspase-3 and IFNβ mRNA expression. Moreover, C-176 increased phospho-AMPK under ALI conditions. Nonetheless, compound C partially reversed these beneficial effects.

CONCLUSION

C-176, a selective STING inhibitor, improves intestinal ischemia-reperfusion-mediated ALI, and its underlying mechanism may be associated with AMPK signal activation.

摘要

背景

肠缺血再灌注引起的急性肺损伤(ALI)是一种危及生命的疾病。干扰素基因刺激物(STING)是一种细胞质 DNA 传感器,参与炎症反应的启动。本研究旨在确定 C-176(STING 抑制剂)是否能改善肠缺血再灌注条件下的 ALI。

方法

为了诱导 ALI,72 只雄性 C57BL/6 小鼠进行肠缺血 60 分钟,再灌注 3 小时。通过腹腔注射,在手术治疗前 30 分钟注射选择性 STING 抑制剂 C-176;同时,在手术后 30 分钟给予 AMPK 拮抗剂化合物 C。基于免疫荧光和 Western blot 分析,ALI 后的评估包括肺水含量(TLW)、支气管肺泡灌洗液(BALF)蛋白、H&E 染色、Masson 染色、肺细胞焦亡[Gasdermin-D(GSDMD)、裂解的 caspase-1]和凋亡(TUNEL、裂解的 caspase-3)。

结果

C-176 给药显著减轻了肠缺血再灌注介导的 ALI;这一作用表现为 TLW 和 BALF 蛋白加重、肺损伤评分加重、肺纤维化程度增加、TUNEL 和 GSDMD 阳性细胞增加、磷酸化 AMPK、裂解的 caspase-1、裂解的 caspase-3 和 IFNβ mRNA 表达上调。此外,C-176 在 ALI 条件下增加了磷酸化 AMPK。然而,化合物 C 部分逆转了这些有益作用。

结论

C-176,一种选择性的 STING 抑制剂,改善了肠缺血再灌注介导的 ALI,其潜在机制可能与 AMPK 信号激活有关。

https://cdn.ncbi.nlm.nih.gov/pmc/blobs/44d2/9153160/4001958d8ce0/40001_2022_703_Fig1_HTML.jpg

文献AI研究员

20分钟写一篇综述,助力文献阅读效率提升50倍。

立即体验

用中文搜PubMed

大模型驱动的PubMed中文搜索引擎

马上搜索

文档翻译

学术文献翻译模型,支持多种主流文档格式。

立即体验