Suppr超能文献

人脑血管内皮细胞 hCMEC/D3 暴露于层流剪切应力下可诱导血管保护反应。

Exposure of human cerebral microvascular endothelial cells hCMEC/D3 to laminar shear stress induces vascular protective responses.

机构信息

INSERM, Optimisation Thérapeutique en Neuropsychopharmacologie, Université Paris Cité, 75006, Paris, France.

Institut de Chimie Physique, CNRS, Université Paris-Saclay, 91405, Orsay, France.

出版信息

Fluids Barriers CNS. 2022 Jun 3;19(1):41. doi: 10.1186/s12987-022-00344-w.

Abstract

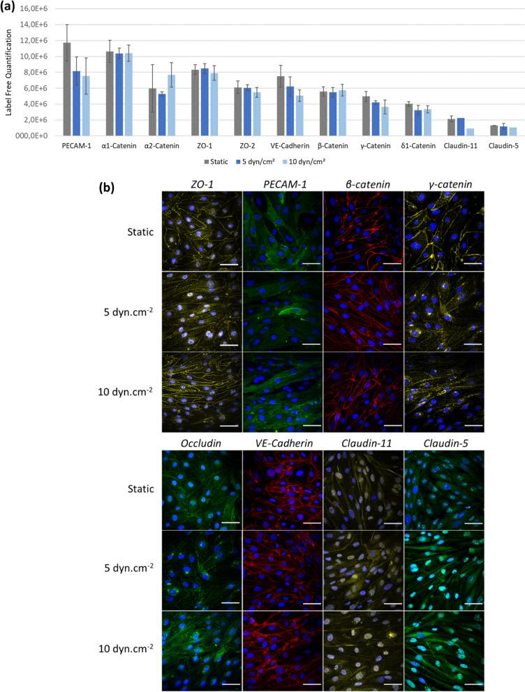
Endothelial cells (ECs) are constantly submitted in vivo to hemodynamical forces derived from the blood circulation, including shear stress (SS). ECs are able to detect SS and consequently adapt their phenotype, thus affecting many endothelial functions. If a plethora of shear stress-regulated molecular networks have been described in peripheral ECs, less is known about the molecular responses of microvascular brain ECs which constitute the blood-brain barrier (BBB). In this work, we investigated the response of human cerebral microvascular ECs to laminar physiological shear stress using the well characterized hCMEC/D3 cell line. Interestingly, we showed that hCMEC/D3 cells responded to shear stress by aligning perpendicularly to the flow direction, contrary to peripheral endothelial cells which aligned in the flow direction. Whole proteomic profiles were compared between hCMEC/D3 cells cultured either in static condition or under 5 or 10 dyn.cm SS for 3 days. 3592 proteins were identified and expression levels were significantly affected for 3% of them upon both SS conditions. Pathway analyses were performed which revealed that most proteins overexpressed by SS refer to the antioxidant defense, probably mediated by activation of the NRF2 transcriptional factor. Regarding down-regulated proteins, most of them participate to the pro-inflammatory response, cell motility and proliferation. These findings confirm the induction of EC quiescence by laminar physiological SS and reveal a strong protective effect of SS on hCMEC/D3 cells, suggesting a similar effect on the BBB. Our results also showed that SS did not significantly increase expression levels nor did it affect the localization of junctional proteins and did not afect either the functional activity of several ABC transporters (P-glycoprotein and MRPs). This work provides new insights on the response of microvascular brain ECs to SS and on the importance of SS for optimizing in vitro BBB models.

摘要

内皮细胞(ECs)在体内不断受到来自血液循环的血流动力的影响,包括切应力(SS)。ECs 能够检测到 SS,并相应地改变其表型,从而影响许多内皮功能。虽然已经描述了许多在外周 ECs 中由剪切应力调节的分子网络,但对于构成血脑屏障(BBB)的微血管脑 ECs 的分子反应知之甚少。在这项工作中,我们使用了经过充分表征的 hCMEC/D3 细胞系研究了人脑血管内皮细胞对层流生理切应力的反应。有趣的是,我们发现 hCMEC/D3 细胞通过垂直于流动方向排列来响应切应力,与外周内皮细胞沿流动方向排列相反。在静态条件或在 5 或 10 dyn.cm 的 SS 下培养 3 天的 hCMEC/D3 细胞之间比较了整个蛋白质组谱。鉴定出 3592 种蛋白质,其中 3%的蛋白质表达水平在两种 SS 条件下均受到显著影响。进行了途径分析,结果表明,SS 过度表达的大多数蛋白质与抗氧化防御有关,可能是通过激活 NRF2 转录因子介导的。关于下调的蛋白质,它们中的大多数参与促炎反应、细胞迁移和增殖。这些发现证实了层流生理 SS 诱导 EC 静止,并揭示了 SS 对 hCMEC/D3 细胞的强大保护作用,这表明对 BBB 也有类似的作用。我们的研究结果还表明,SS 并没有显著增加蛋白质的表达水平,也没有影响连接蛋白的定位,也没有影响几种 ABC 转运蛋白(P-糖蛋白和 MRPs)的功能活性。这项工作提供了有关微血管脑 ECs 对 SS 的反应以及 SS 对优化体外 BBB 模型的重要性的新见解。

https://cdn.ncbi.nlm.nih.gov/pmc/blobs/8a46/9164338/b8a0a83891c8/12987_2022_344_Fig9_HTML.jpg

文献AI研究员

20分钟写一篇综述,助力文献阅读效率提升50倍。

立即体验

用中文搜PubMed

大模型驱动的PubMed中文搜索引擎

马上搜索

文档翻译

学术文献翻译模型,支持多种主流文档格式。

立即体验