Suppr超能文献

成纤维细胞生长因子同源因子在调节致心律失常性心脏晚钠电流中起分子变阻器的作用。

Fibroblast growth factor homologous factors serve as a molecular rheostat in tuning arrhythmogenic cardiac late sodium current.

作者信息

Chakouri Nourdine, Rivas Sharen, Roybal Daniel, Yang Lin, Diaz Johanna, Hsu Allen, Mahling Ryan, Chen Bi-Xing, Owoyemi Josiah O, DiSilvestre Deborah, Sirabella Dario, Corneo Barbara, Tomaselli Gordon F, Dick Ivy E, Marx Steven O, Ben-Johny Manu

机构信息

Department of Physiology and Cellular Biophysics, Columbia University, New York, NY, USA.

Department of Pharmacology, Columbia University, New York, NY, USA.

出版信息

Nat Cardiovasc Res. 2022 May;1(5):1-13. doi: 10.1038/s44161-022-00060-6. Epub 2022 May 16.

Abstract

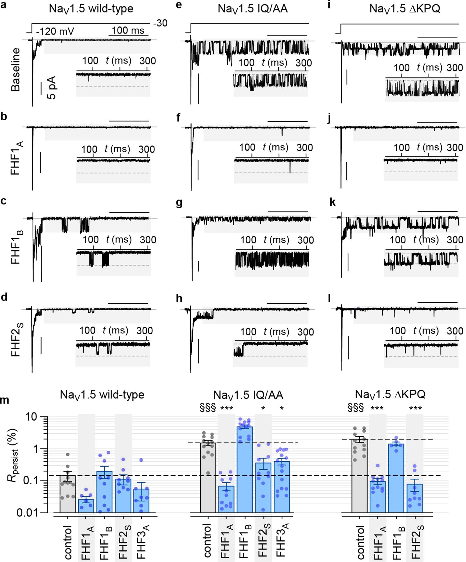
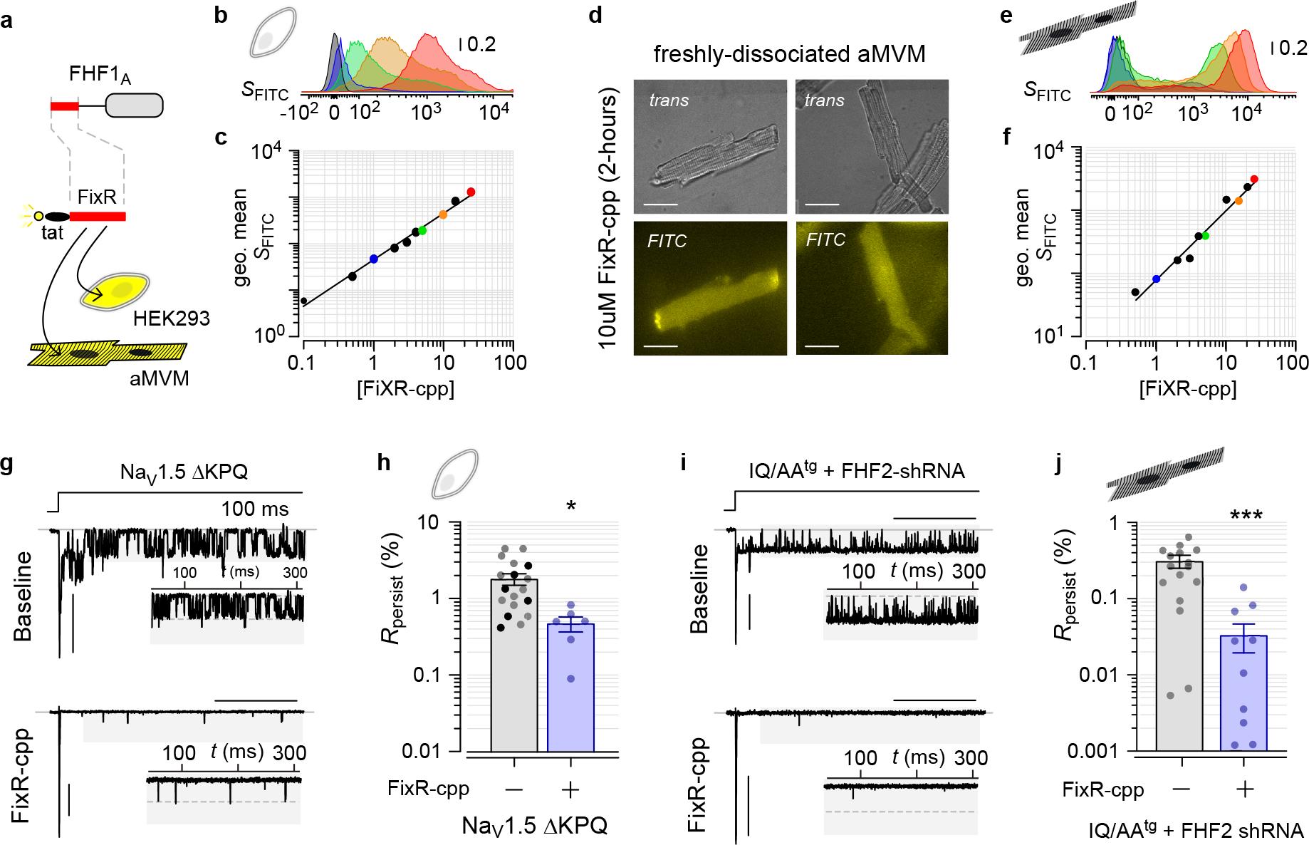
Voltage-gated sodium (Nav1.5) channels support the genesis and brisk spatial propagation of action potentials in the heart. Disruption of Na1.5 inactivation results in a small persistent Na influx known as late Na current ( ), which has emerged as a common pathogenic mechanism in both congenital and acquired cardiac arrhythmogenic syndromes. Here, using low-noise multi-channel recordings in heterologous systems, LQTS3 patient-derived iPSCs cardiomyocytes, and mouse ventricular myocytes, we demonstrate that the intracellular fibroblast growth factor homologous factors (FHF1-4) tune pathogenic in an isoform-specific manner. This scheme suggests a complex orchestration of in cardiomyocytes that may contribute to variable disease expressivity of Na1.5 channelopathies. We further leverage these observations to engineer a peptide-inhibitor of with a higher efficacy as compared to a well-established small-molecule inhibitor. Overall, these findings lend insights into molecular mechanisms underlying FHF regulation of in pathophysiology and outline potential therapeutic avenues.

摘要

电压门控钠通道(Nav1.5)支持心脏动作电位的产生和快速的空间传播。Na1.5失活的破坏会导致一种小的持续性钠内流,称为晚钠电流( ),它已成为先天性和获得性心律失常综合征的一种常见致病机制。在这里,我们利用异源系统、长QT综合征3型(LQTS3)患者来源的诱导多能干细胞(iPSC)心肌细胞和小鼠心室肌细胞中的低噪声多通道记录,证明细胞内成纤维细胞生长因子同源因子(FHF1 - 4)以亚型特异性方式调节致病性 。该机制表明心肌细胞中 存在复杂的调控,这可能导致Na1.5通道病的疾病表现存在差异。我们进一步利用这些观察结果设计了一种 肽抑制剂,与一种成熟的小分子抑制剂相比,其具有更高的疗效。总体而言,这些发现为病理生理学中FHF对 的调控分子机制提供了见解,并概述了潜在的治疗途径。

https://cdn.ncbi.nlm.nih.gov/pmc/blobs/9334/9161660/f37808b23f86/nihms-1795701-f0008.jpg

文献AI研究员

20分钟写一篇综述,助力文献阅读效率提升50倍。

立即体验

用中文搜PubMed

大模型驱动的PubMed中文搜索引擎

马上搜索

文档翻译

学术文献翻译模型,支持多种主流文档格式。

立即体验