Suppr超能文献

乳酰化物代谢协调斑马鱼巨噬细胞的应答和再生。

Lactate metabolism coordinates macrophage response and regeneration in zebrafish.

机构信息

IRMB, Univ Montpellier, INSERM, Montpellier, France.

CHU Montpellier, Montpellier, F-34295 France.

出版信息

Theranostics. 2022 May 13;12(8):3995-4009. doi: 10.7150/thno.65235. eCollection 2022.

Abstract

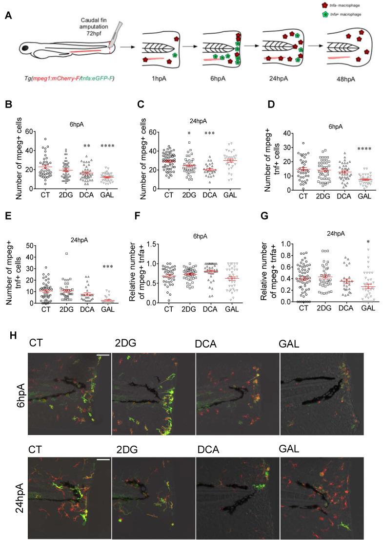
Macrophages are multifunctional cells with a pivotal role on tissue development, homeostasis and regeneration. Indeed, in response to tissue injury and the ensuing regeneration process, macrophages are challenged and undergo massive metabolic adaptations and changes. However, the control of this metabolic reprogramming by macrophage microenvironment has never been deciphered in vivo. In this study, we used zebrafish model and caudal fin resection as a robust regeneration system. We explored specific changes in gene expression after tissue amputation via single-cell RNA sequencing analysis and whole-tissue transcriptomic analysis. Based on the identification of key modifications, we confirmed the role of the lactate pathway in macrophage response and fin regeneration, through the combination of chemical and genetic inhibitors of this pathway. Single cell RNA sequencing revealed the upregulation of different genes associated with glycolysis and lactate metabolism in macrophages, upon fin regeneration. Hence, using chemical inhibitors of the LDH enzyme, we confirmed the role of lactate in macrophage recruitment and polarization, to promote a pro-inflammatory phenotype and enhance fin regeneration. The genetic modulation of monocarboxylate transporters illustrated a complex regulation of lactate levels, based on both intracellular and extracellular supplies. Commonly, the different sources of lactate resulted in macrophage activation with an increased expression level of inflammatory cytokines such as during the first 24 hours of regeneration. Transcriptomic analyses confirmed that lactate induced a global modification of gene expression in macrophages. Altogether, our findings highlight the crucial role of lactate at the onset of macrophage differentiation toward a pro-inflammatory phenotype. The deep modifications of macrophage phenotype mediated by lactate and downstream effectors play a key role to coordinate inflammatory response and tissue regeneration.

摘要

巨噬细胞是一种多功能细胞,在组织发育、稳态和再生中起着关键作用。事实上,在组织损伤和随后的再生过程中,巨噬细胞受到挑战,并经历了大规模的代谢适应和变化。然而,巨噬细胞微环境对这种代谢重编程的控制在体内从未被破译过。在这项研究中,我们使用了斑马鱼模型和尾鳍切除作为一种强大的再生系统。我们通过单细胞 RNA 测序分析和全组织转录组分析,探索了组织切除后基因表达的特定变化。基于对关键修饰的鉴定,我们通过该途径的化学和遗传抑制剂的组合,证实了乳酸途径在巨噬细胞反应和鳍再生中的作用。单细胞 RNA 测序显示,在鳍再生过程中,巨噬细胞中与糖酵解和乳酸代谢相关的不同基因上调。因此,我们使用 LDH 酶的化学抑制剂,证实了乳酸在巨噬细胞募集和极化中的作用,以促进促炎表型并增强鳍再生。单羧酸转运蛋白的遗传调节说明了基于细胞内和细胞外供应的乳酸水平的复杂调节。通常,不同的乳酸来源导致巨噬细胞激活,并在再生的前 24 小时内增加炎症细胞因子如 的表达水平。转录组分析证实,乳酸诱导了巨噬细胞中基因表达的全局修饰。总之,我们的研究结果强调了乳酸在巨噬细胞向促炎表型分化过程中的关键作用。乳酸及其下游效应物介导的巨噬细胞表型的深刻修饰在协调炎症反应和组织再生方面起着关键作用。

https://cdn.ncbi.nlm.nih.gov/pmc/blobs/ae50/9131269/e2e8c4cc47e8/thnov12p3995g001.jpg

文献AI研究员

20分钟写一篇综述,助力文献阅读效率提升50倍。

立即体验

用中文搜PubMed

大模型驱动的PubMed中文搜索引擎

马上搜索

文档翻译

学术文献翻译模型,支持多种主流文档格式。

立即体验