Suppr超能文献

利用结直肠癌和复发性胶质母细胞瘤的类肿瘤模型鉴定靶向KRAS驱动的放化疗耐药癌症的协同药物组合

Identification of Synergistic Drug Combinations to Target KRAS-Driven Chemoradioresistant Cancers Utilizing Tumoroid Models of Colorectal Adenocarcinoma and Recurrent Glioblastoma.

作者信息

Gupta Kshama, Jones Jeremy C, Farias Virginea De Araujo, Mackeyev Yuri, Singh Pankaj K, Quiñones-Hinojosa Alfredo, Krishnan Sunil

机构信息

Department of Cancer Biology, Mayo Clinic, Jacksonville, FL, United States.

Department of Oncology, Mayo Clinic, Jacksonville, FL, United States.

出版信息

Front Oncol. 2022 May 18;12:840241. doi: 10.3389/fonc.2022.840241. eCollection 2022.

Abstract

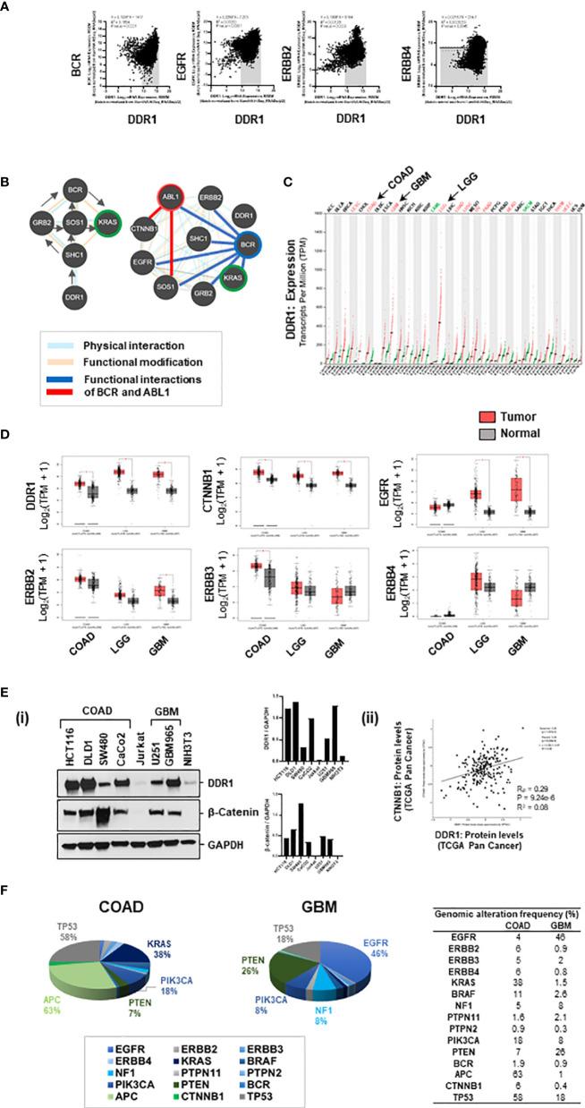
Treatment resistance is observed in all advanced cancers. Colorectal cancer (CRC) presenting as colorectal adenocarcinoma (COAD) is the second leading cause of cancer deaths worldwide. Multimodality treatment includes surgery, chemotherapy, and targeted therapies with selective utilization of immunotherapy and radiation therapy. Despite the early success of anti-epidermal growth factor receptor (anti-EGFR) therapy, treatment resistance is common and often driven by mutations in APC, KRAS, RAF, and PI3K/mTOR and positive feedback between activated KRAS and WNT effectors. Challenges in the direct targeting of WNT regulators and KRAS have caused alternative actionable targets to gain recent attention. Utilizing an unbiased drug screen, we identified combinatorial targeting of DDR1/BCR-ABL signaling axis with small-molecule inhibitors of EGFR-ERBB2 to be potentially cytotoxic against multicellular spheroids obtained from WNT-activated and KRAS-mutant COAD lines (HCT116, DLD1, and SW480) independent of their KRAS mutation type. Based on the data-driven approach using available patient datasets (The Cancer Genome Atlas (TCGA)), we constructed transcriptomic correlations between gene DDR1, with an expression of genes for EGFR, ERBB2-4, mitogen-activated protein kinase (MAPK) pathway intermediates, BCR, and ABL and genes for cancer stem cell reactivation, cell polarity, and adhesion; we identified a positive association of DDR1 with EGFR, ERBB2, BRAF, SOX9, and VANGL2 in Pan-Cancer. The evaluation of the pathway network using the STRING database and Pathway Commons database revealed DDR1 protein to relay its signaling adaptor proteins (SHC1, GRB2, and SOS1) and BCR axis to contribute to the KRAS-PI3K-AKT signaling cascade, which was confirmed by Western blotting. We further confirmed the cytotoxic potential of our lead combination involving EGFR/ERBB2 inhibitor (lapatinib) with DDR1/BCR-ABL inhibitor (nilotinib) in radioresistant spheroids of HCT116 (COAD) and, in an additional devastating primary cancer model, glioblastoma (GBM). GBMs overexpress DDR1 and share some common genomic features with COAD like EGFR amplification and WNT activation. Moreover, genetic alterations in genes like NF1 make GBMs have an intrinsically high KRAS activity. We show the combination of nilotinib plus lapatinib to exhibit more potent cytotoxic efficacy than either of the drugs administered alone in tumoroids of patient-derived recurrent GBMs. Collectively, our findings suggest that combinatorial targeting of DDR1/BCR-ABL with EGFR-ERBB2 signaling may offer a therapeutic strategy against stem-like KRAS-driven chemoradioresistant tumors of COAD and GBM, widening the window for its applications in mainstream cancer therapeutics.

摘要

在所有晚期癌症中都观察到治疗耐药性。表现为结直肠癌(COAD)的结直肠癌是全球癌症死亡的第二大主要原因。多模态治疗包括手术、化疗以及选择性使用免疫疗法和放射疗法的靶向治疗。尽管抗表皮生长因子受体(anti-EGFR)疗法早期取得了成功,但治疗耐药性很常见,并且通常由APC、KRAS、RAF和PI3K/mTOR中的突变以及激活的KRAS与WNT效应器之间的正反馈驱动。直接靶向WNT调节因子和KRAS的挑战使得替代的可操作靶点最近受到关注。通过无偏差药物筛选,我们发现用EGFR-ERBB2小分子抑制剂联合靶向DDR1/BCR-ABL信号轴对从WNT激活和KRAS突变的COAD细胞系(HCT116、DLD1和SW480)获得的多细胞球体具有潜在的细胞毒性,且与它们的KRAS突变类型无关。基于使用可用患者数据集(癌症基因组图谱(TCGA))的数据驱动方法,我们构建了基因DDR1与EGFR、ERBB2 - 4、丝裂原活化蛋白激酶(MAPK)途径中间体、BCR和ABL基因以及癌症干细胞重新激活、细胞极性和粘附基因之间的转录组相关性;我们在泛癌中确定了DDR1与EGFR、ERBB2、BRAF、SOX9和VANGL2呈正相关。使用STRING数据库和Pathway Commons数据库对通路网络进行评估,发现DDR1蛋白通过其信号衔接蛋白(SHC1、GRB2和SOS1)和BCR轴传递信号,从而促进KRAS - PI3K - AKT信号级联反应,这通过蛋白质印迹法得到证实。我们进一步证实了我们的主要联合用药方案,即EGFR/ERBB2抑制剂(拉帕替尼)与DDR1/BCR-ABL抑制剂(尼洛替尼)在HCT116(COAD)的放射抗性球体以及另一个极具破坏性的原发性癌症模型胶质母细胞瘤(GBM)中的细胞毒性潜力。GBM过度表达DDR1,并与COAD具有一些共同的基因组特征,如EGFR扩增和WNT激活。此外,NF1等基因的遗传改变使GBM具有内在的高KRAS活性。我们表明,在患者来源的复发性GBM的肿瘤样细胞中,尼洛替尼加拉帕替尼的联合用药比单独使用任何一种药物都表现出更强的细胞毒性疗效。总体而言,我们的研究结果表明,DDR1/BCR-ABL与EGFR-ERBB2信号的联合靶向可能为针对COAD和GBM中类似干细胞的KRAS驱动化学放射抗性肿瘤提供一种治疗策略,拓宽其在主流癌症治疗中的应用范围。

https://cdn.ncbi.nlm.nih.gov/pmc/blobs/4f33/9158132/f1975d94ee8b/fonc-12-840241-g001.jpg

文献AI研究员

20分钟写一篇综述,助力文献阅读效率提升50倍。

立即体验

用中文搜PubMed

大模型驱动的PubMed中文搜索引擎

马上搜索

文档翻译

学术文献翻译模型,支持多种主流文档格式。

立即体验