Suppr超能文献

星形胶质细胞 Nrf2 表达在雄性小鼠脊髓损伤后保护脊髓免受氧化应激。

Astrocytic Nrf2 expression protects spinal cord from oxidative stress following spinal cord injury in a male mouse model.

机构信息

Institute of Neuroanatomy, Uniklinik RWTH Aachen, Aachen, Germany.

Department of Anatomy and Cell Biology, Uniklinik RWTH Aachen, Aachen, Germany.

出版信息

J Neuroinflammation. 2022 Jun 6;19(1):134. doi: 10.1186/s12974-022-02491-1.

Abstract

BACKGROUND

Spinal cord injury (SCI) induces a multitude of deleterious processes, including neuroinflammation and oxidative stress (OS) which contributed to neuronal damage and demyelination. Recent studies have suggested that increased formation of reactive oxygen species (ROS) and the consequent OS are critical events associated with SCI. However, there is still little information regarding the impact of these events on SCI. Astrocytes are key regulators of oxidative homeostasis in the CNS and astrocytic antioxidant responses promote the clearance of oxidants produced by neurons. Therefore, dysregulation of astrocyte physiology might largely contribute to oxidative damage. Nuclear factor erythroid 2-related factor 2 (Nrf2) is the main transcriptional regulator of cellular anti-oxidative stress responses.

METHODS

In the current study, we hypothesized that astrocytic activation of Nrf2 protects the spinal cord post injury via suppression of neuroinflammation. Thus, using mice line with a GFAP-specific kelch-like ECH-associated protein 1 (Keap1)-deletion, we induced a hyperactivation of Nrf2 in astrocytes and further its effects on SCI outcomes. SCI-induction was performed in mice using the Infinite Horizon Spinal Cord Impactor with a force of 60 kdyn. To assess the quantitative pattern of Nrf2/ARE-activation, we included transgenic ARE-Luc mice. Data were analyzed with GraphPad Prism 8 (GraphPad Software Inc., San Diego, CA, USA). Brown-Forsythe test was performed to test for equal variances and normal distribution was tested with Shapiro-Wilk.

RESULTS

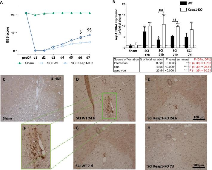
In ARE-Luc mice, a significant induction of luciferase-activity was observed as early as 1 day post-injury, indicating a functional role of Nrf2-activity at the epicenter of SCI. Furthermore, SCI induced loss of neurons and oligodendrocytes, demyelination and inflammation in wild type mice. The loss of myelin and oligodendrocytes was clearly reduced in Keap1 KO mice. In addition, Keap-1 KO mice showed a significantly better locomotor function and lower neuroinflammation responses compared to wild type mice.

CONCLUSIONS

In summary, our in vivo bioluminescence data showed Nrf2-ARE activation during primary phase of SCI. Furthermore, we found that cell specific hyperactivation of Nrf2 was sufficient to protect the spinal cord against injury which indicate a promising therapeutic approach for SCI-treatment.

摘要

背景

脊髓损伤(SCI)会引发多种有害过程,包括神经炎症和氧化应激(OS),这些过程会导致神经元损伤和脱髓鞘。最近的研究表明,活性氧(ROS)的形成增加和随之而来的 OS 是与 SCI 相关的关键事件。然而,关于这些事件对 SCI 的影响,信息仍然很少。星形胶质细胞是中枢神经系统氧化平衡的关键调节剂,星形胶质细胞的抗氧化反应促进清除神经元产生的氧化剂。因此,星形胶质细胞生理功能的失调可能在很大程度上导致氧化损伤。核因子红细胞 2 相关因子 2(Nrf2)是细胞抗氧化应激反应的主要转录调节因子。

方法

在本研究中,我们假设星形胶质细胞中 Nrf2 的激活通过抑制神经炎症来保护损伤后的脊髓。因此,我们使用 GFAP 特异性 kelch 样 ECH 相关蛋白 1(Keap1)缺失的小鼠系,诱导星形胶质细胞中 Nrf2 的过度激活,并进一步研究其对 SCI 结果的影响。使用无限地平线脊髓撞击器在 60 kdyn 的力下在小鼠中诱导 SCI。为了评估 Nrf2/ARE 激活的定量模式,我们包括了 ARE-Luc 转基因小鼠。数据使用 GraphPad Prism 8(GraphPad Software Inc.,San Diego,CA,USA)进行分析。Brown-Forsythe 检验用于检验等方差,Shapiro-Wilk 检验用于检验正态分布。

结果

在 ARE-Luc 小鼠中,在损伤后 1 天即可观察到荧光素酶活性的显著诱导,这表明 Nrf2 活性在 SCI 中心具有功能作用。此外,在野生型小鼠中,SCI 诱导神经元和少突胶质细胞丢失、脱髓鞘和炎症。在 Keap1 KO 小鼠中,少突胶质细胞的丢失明显减少。此外,与野生型小鼠相比,Keap-1 KO 小鼠表现出明显更好的运动功能和更低的神经炎症反应。

结论

总之,我们的体内生物发光数据显示,在 SCI 的原发性阶段会激活 Nrf2-ARE。此外,我们发现 Nrf2 的细胞特异性过度激活足以保护脊髓免受损伤,这表明这是一种很有前途的 SCI 治疗方法。

https://cdn.ncbi.nlm.nih.gov/pmc/blobs/bfc4/9169394/15af853b17ef/12974_2022_2491_Fig1_HTML.jpg

文献AI研究员

20分钟写一篇综述,助力文献阅读效率提升50倍。

立即体验

用中文搜PubMed

大模型驱动的PubMed中文搜索引擎

马上搜索

文档翻译

学术文献翻译模型,支持多种主流文档格式。

立即体验