Suppr超能文献

对感染蜱传脑炎病毒(TBEV)的神经元和星形胶质细胞进行的综合RNA分析揭示了潜在的致病效应物。

Integrative RNA profiling of TBEV-infected neurons and astrocytes reveals potential pathogenic effectors.

作者信息

Selinger Martin, Věchtová Pavlína, Tykalová Hana, Ošlejšková Petra, Rumlová Michaela, Štěrba Ján, Grubhoffer Libor

机构信息

Faculty of Science, University of South Bohemia in České Budějovice, Branišovská 1760, České Budějovice 370 05, Czech Republic.

Institute of Parasitology, Biology Centre of the Academy of Sciences of the Czech Republic, Branišovská 31, České Budějovice 370 05, Czech Republic.

出版信息

Comput Struct Biotechnol J. 2022 May 30;20:2759-2777. doi: 10.1016/j.csbj.2022.05.052. eCollection 2022.

Abstract

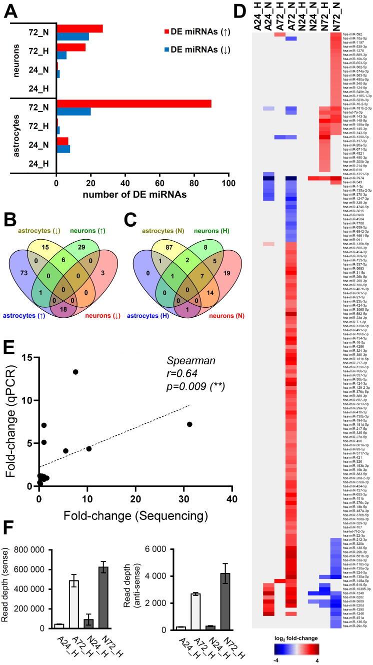
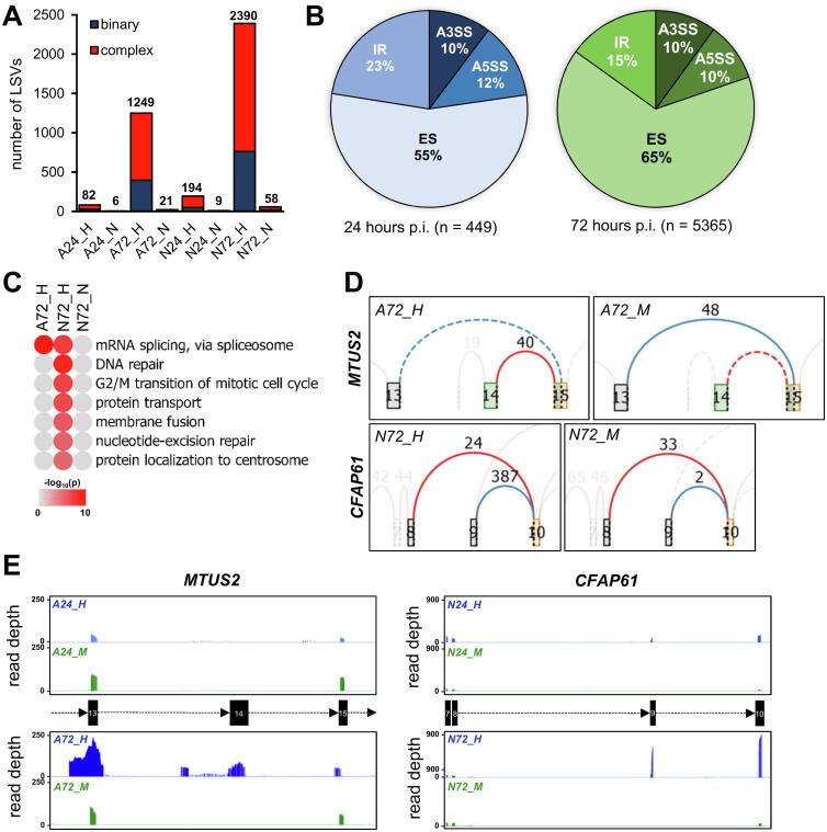
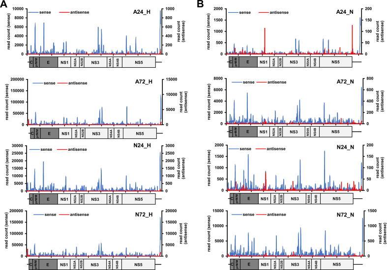
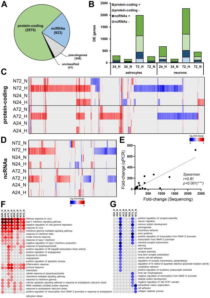
Tick-borne encephalitis virus (TBEV), the most medically relevant tick-transmitted flavivirus in Eurasia, targets the host central nervous system and frequently causes severe encephalitis. The severity of TBEV-induced neuropathogenesis is highly cell-type specific and the exact mechanism responsible for such differences has not been fully described yet. Thus, we performed a comprehensive analysis of alterations in host poly-(A)/miRNA/lncRNA expression upon TBEV infection in human primary neurons (high cytopathic effect) and astrocytes (low cytopathic effect). Infection with severe but not mild TBEV strain resulted in a high neuronal death rate. In comparison, infection with either of TBEV strains in human astrocytes did not. Differential expression and splicing analyses with an prediction of miRNA/mRNA/lncRNA/vd-sRNA networks found significant changes in inflammatory and immune response pathways, nervous system development and regulation of mitosis in TBEV Hypr-infected neurons. Candidate mechanisms responsible for the aforementioned phenomena include specific regulation of host mRNA levels via differentially expressed miRNAs/lncRNAs or vd-sRNAs mimicking endogenous miRNAs and virus-driven modulation of host pre-mRNA splicing. We suggest that these factors are responsible for the observed differences in the virulence manifestation of both TBEV strains in different cell lines. This work brings the first complex overview of alterations in the transcriptome of human astrocytes and neurons during the infection by two TBEV strains of different virulence. The resulting data could serve as a starting point for further studies dealing with the mechanism of TBEV-host interactions and the related processes of TBEV pathogenesis.

摘要

蜱传脑炎病毒(TBEV)是欧亚大陆医学上最相关的蜱传播黄病毒,它侵袭宿主中枢神经系统,常引发严重脑炎。TBEV诱导的神经病理发生的严重程度具有高度细胞类型特异性,而造成这种差异的确切机制尚未完全阐明。因此,我们对人原代神经元(高细胞病变效应)和星形胶质细胞(低细胞病变效应)感染TBEV后宿主多聚腺苷酸/微小RNA/长链非编码RNA表达的变化进行了全面分析。感染严重但非轻度TBEV毒株会导致高神经元死亡率。相比之下,人星形胶质细胞感染任何一种TBEV毒株均不会出现这种情况。通过对微小RNA/信使核糖核酸/长链非编码RNA/病毒衍生的小RNA网络进行差异表达和剪接分析,并预测其网络,发现TBEV Hypr感染的神经元在炎症和免疫反应途径、神经系统发育及有丝分裂调控方面存在显著变化。导致上述现象的候选机制包括通过差异表达的微小RNA/长链非编码RNA或模仿内源性微小RNA的病毒衍生的小RNA对宿主信使核糖核酸水平进行特异性调控,以及病毒驱动的宿主前体信使核糖核酸剪接调控。我们认为,这些因素导致了两种TBEV毒株在不同细胞系中毒力表现的差异。这项工作首次全面概述了两种不同毒力的TBEV毒株感染期间人星形胶质细胞和神经元转录组的变化。所得数据可作为进一步研究TBEV-宿主相互作用机制及TBEV发病相关过程的起点。

https://cdn.ncbi.nlm.nih.gov/pmc/blobs/a35b/9167876/888176a1377c/ga1.jpg

文献AI研究员

20分钟写一篇综述,助力文献阅读效率提升50倍。

立即体验

用中文搜PubMed

大模型驱动的PubMed中文搜索引擎

马上搜索

文档翻译

学术文献翻译模型,支持多种主流文档格式。

立即体验