Suppr超能文献

抗原糖基化调节 CAR T 细胞针对 CD19 的疗效。

Antigen glycosylation regulates efficacy of CAR T cells targeting CD19.

机构信息

Division of Oncology, Washington University School of Medicine, Saint Louis, MO, USA.

Department of Pediatrics, Washington University School of Medicine, Saint Louis, MO, USA.

出版信息

Nat Commun. 2022 Jun 11;13(1):3367. doi: 10.1038/s41467-022-31035-7.

Abstract

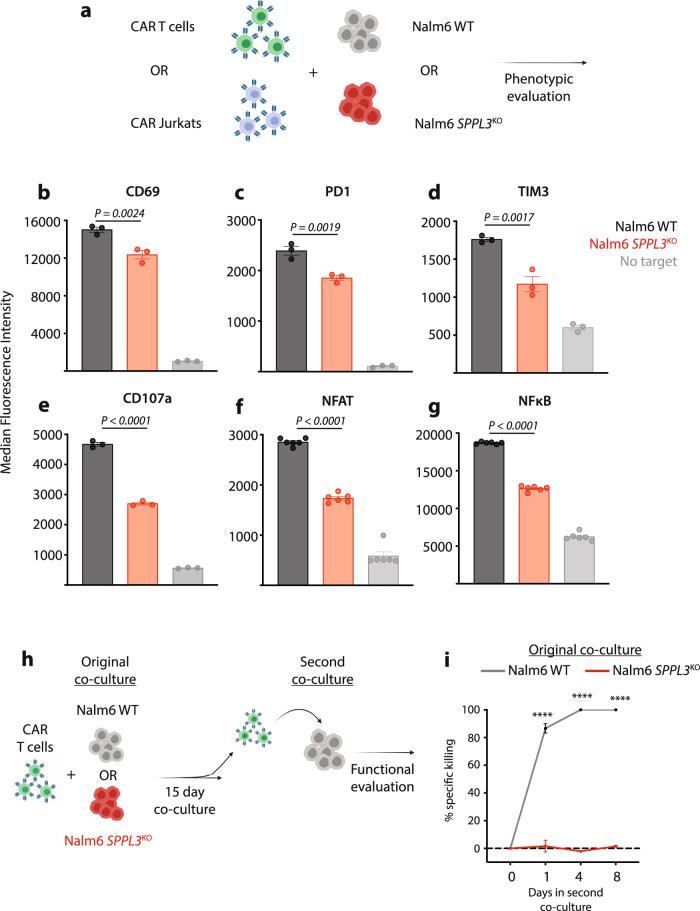
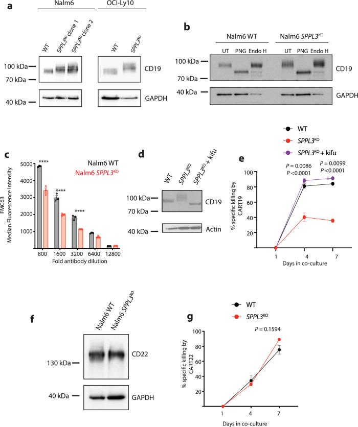
While chimeric antigen receptor (CAR) T cells targeting CD19 can cure a subset of patients with B cell malignancies, most patients treated will not achieve durable remission. Identification of the mechanisms leading to failure is essential to broadening the efficacy of this promising platform. Several studies have demonstrated that disruption of CD19 genes and transcripts can lead to disease relapse after initial response; however, few other tumor-intrinsic drivers of CAR T cell failure have been reported. Here we identify expression of the Golgi-resident intramembrane protease Signal peptide peptidase-like 3 (SPPL3) in malignant B cells as a potent regulator of resistance to CAR therapy. Loss of SPPL3 results in hyperglycosylation of CD19, an alteration that directly inhibits CAR T cell effector function and suppresses anti-tumor cytotoxicity. Alternatively, over-expression of SPPL3 drives loss of CD19 protein, also enabling resistance. In this pre-clinical model these findings identify post-translational modification of CD19 as a mechanism of antigen escape from CAR T cell therapy.

摘要

嵌合抗原受体 (CAR) T 细胞靶向 CD19 可以治愈一部分 B 细胞恶性肿瘤患者,但大多数接受治疗的患者无法获得持久缓解。确定导致治疗失败的机制对于拓宽这一有前途的治疗平台的疗效至关重要。几项研究表明,CD19 基因和转录本的破坏会导致初始反应后疾病复发;然而,据报道,CAR T 细胞治疗失败的其他肿瘤内在驱动因素很少。在这里,我们发现高尔基驻留的跨膜蛋白酶信号肽肽酶样 3 (SPPL3) 在恶性 B 细胞中的表达是对 CAR 治疗产生耐药性的一个强有力的调节因子。SPPL3 的缺失导致 CD19 的高糖基化,这种改变直接抑制了 CAR T 细胞的效应功能,并抑制了抗肿瘤细胞毒性。相反,SPPL3 的过表达会导致 CD19 蛋白丢失,从而产生耐药性。在这个临床前模型中,这些发现确定了 CD19 的翻译后修饰是 CAR T 细胞治疗中抗原逃避的一种机制。

https://cdn.ncbi.nlm.nih.gov/pmc/blobs/c7d3/9188573/53bf19834b4a/41467_2022_31035_Fig1_HTML.jpg

文献AI研究员

20分钟写一篇综述,助力文献阅读效率提升50倍。

立即体验

用中文搜PubMed

大模型驱动的PubMed中文搜索引擎

马上搜索

文档翻译

学术文献翻译模型,支持多种主流文档格式。

立即体验