Suppr超能文献

系统的长链非编码 RNA 映射到全基因组共必需模块,揭示了癌症对未鉴定的长链非编码 RNA 的依赖性。

Systematic lncRNA mapping to genome-wide co-essential modules uncovers cancer dependency on uncharacterized lncRNAs.

机构信息

Department of Cancer Biology, Sidney Kimmel Cancer Center, Thomas Jefferson University, Philadelphia, United States.

出版信息

Elife. 2022 Jun 13;11:e77357. doi: 10.7554/eLife.77357.

Abstract

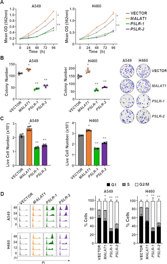
Quantification of gene dependency across hundreds of cell lines using genome-scale CRISPR screens has revealed co-essential pathways/modules and critical functions of uncharacterized genes. In contrast to protein-coding genes, robust CRISPR-based loss-of-function screens are lacking for long noncoding RNAs (lncRNAs), which are key regulators of many cellular processes, leaving many essential lncRNAs unidentified and uninvestigated. Integrating copy number, epigenetic, and transcriptomic data of >800 cancer cell lines with CRISPR-derived co-essential pathways, our method recapitulates known essential lncRNAs and predicts proliferation/growth dependency of 289 poorly characterized lncRNAs. Analyzing lncRNA dependencies across 10 cancer types and their expression alteration by diverse growth inhibitors across cell types, we prioritize 30 high-confidence pan-cancer proliferation/growth-regulating lncRNAs. Further evaluating two previously uncharacterized top roliferation-uppressive ncNAs (-, -) showed they are transcriptionally regulated by p53, induced by multiple cancer treatments, and significantly correlate to increased cancer patient survival. These lncRNAs modulate G2 cell cycle-regulating genes within the FOXM1 transcriptional network, inducing a G2 arrest and inhibiting proliferation and colony formation. Collectively, our results serve as a powerful resource for exploring lncRNA-mediated regulation of cellular fitness in cancer, circumventing current limitations in lncRNA research.

摘要

利用全基因组规模的 CRISPR 筛选技术对数百种细胞系中的基因依赖性进行定量分析,揭示了共同必需的途径/模块和未被充分研究的基因的关键功能。与编码蛋白质的基因不同,缺乏针对长非编码 RNA(lncRNA)的稳健基于 CRISPR 的功能丧失筛选方法,lncRNA 是许多细胞过程的关键调节剂,导致许多必需的 lncRNA 未被识别和研究。通过将超过 800 种癌细胞系的拷贝数、表观遗传和转录组数据与 CRISPR 衍生的共同必需途径进行整合,我们的方法重现了已知的必需 lncRNA,并预测了 289 个特征不明显的 lncRNA 的增殖/生长依赖性。分析 10 种癌症类型中的 lncRNA 依赖性以及不同细胞类型中多种生长抑制剂对其表达的改变,我们确定了 30 个高可信度的泛癌增殖/生长调节 lncRNA。进一步评估两个以前未被充分研究的高增殖抑制 lncNAs(-,-)表明它们受 p53 的转录调控,被多种癌症治疗诱导,并与癌症患者的生存显著相关。这些 lncRNA 调节 FOXM1 转录网络中的 G2 细胞周期调节基因,诱导 G2 期阻滞并抑制增殖和集落形成。总的来说,我们的结果为探索癌症中 lncRNA 介导的细胞适应性调节提供了有力的资源,克服了当前 lncRNA 研究的局限性。

https://cdn.ncbi.nlm.nih.gov/pmc/blobs/8b28/9191893/bf2a20b8cdb0/elife-77357-fig1.jpg

文献AI研究员

20分钟写一篇综述,助力文献阅读效率提升50倍。

立即体验

用中文搜PubMed

大模型驱动的PubMed中文搜索引擎

马上搜索

文档翻译

学术文献翻译模型,支持多种主流文档格式。

立即体验