Suppr超能文献

白酒非酵母在与……顺序发酵酿酒中的应用潜力

Application Potential of Baijiu Non- Yeast in Winemaking Through Sequential Fermentation With .

作者信息

Li Rui-Rui, Xu Meng, Zheng Jia, Liu Yan-Jun, Sun Chun-Hong, Wang Huan, Guo Xue-Wu, Xiao Dong-Guang, Wu Xiao-Le, Chen Ye-Fu

机构信息

Key Laboratory of Industrial Fermentation Microbiology, Ministry of Education, Tianjin Industrial Microbiology Key Laboratory, College of Biotechnology, Tianjin University of Science and Technology, Tianjin, China.

Key Laboratory of Wuliangye-Flavor Liquor Solid-State Fermentation, China National Light Industry, Yibin, China.

出版信息

Front Microbiol. 2022 May 30;13:902597. doi: 10.3389/fmicb.2022.902597. eCollection 2022.

Abstract

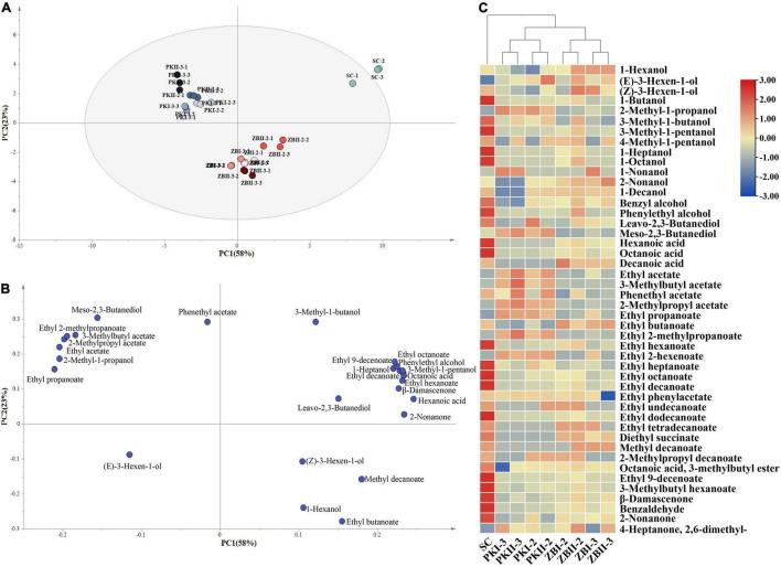
To explore the potential application of non- yeasts screened from Baijiu fermentation environment in winemaking, the effect of four Baijiu non- yeasts (two and two ) sequentially fermented with on the physicochemical parameters and volatile compounds of wine was analyzed. The results indicated that there was no obvious antagonism between and or in sequential fermentations, and all strains could be detected at the end of alcoholic fermentation. Compare with pure fermentation, sequential fermentations significantly reduced higher alcohols, fatty acids, and ethyl esters and increased acetate esters; sequential fermentations reduced the contents of C6 alcohols, total higher alcohols, fatty acids, and ethyl esters and significantly increased the contents of acetate esters (especially ethyl acetate and 3-methylbutyl acetate). Sequential fermentation of Baijiu non- yeast and improved the flavor and quality of wine due to the higher ester content and lower concentration of higher alcohols and fatty acids, non- yeasts selected from Baijiu fermentation environment have potential applications in winemaking, which could provide a new strategy to improve wine flavor and quality.

摘要

为探索从白酒发酵环境中筛选出的非酵母菌株在葡萄酒酿造中的潜在应用,分析了四种白酒非酵母菌株(两种 和两种 )与 顺序发酵对葡萄酒理化参数和挥发性化合物的影响。结果表明,在顺序发酵中, 与 或 之间没有明显的拮抗作用,并且在酒精发酵结束时所有菌株均可被检测到。与 纯发酵相比, 顺序发酵显著降低了高级醇、脂肪酸和乙酯的含量,并增加了乙酸酯的含量; 顺序发酵降低了C6醇、总高级醇、脂肪酸和乙酯的含量,并显著增加了乙酸酯(尤其是乙酸乙酯和乙酸3-甲基丁酯)的含量。白酒非酵母菌株与 的顺序发酵由于酯含量较高且高级醇和脂肪酸浓度较低,改善了葡萄酒的风味和品质,从白酒发酵环境中筛选出的非酵母菌株在葡萄酒酿造中具有潜在应用价值,可为改善葡萄酒风味和品质提供新策略。

https://cdn.ncbi.nlm.nih.gov/pmc/blobs/140b/9196592/53a724e3b6eb/fmicb-13-902597-g001.jpg

文献AI研究员

20分钟写一篇综述,助力文献阅读效率提升50倍。

立即体验

用中文搜PubMed

大模型驱动的PubMed中文搜索引擎

马上搜索

文档翻译

学术文献翻译模型,支持多种主流文档格式。

立即体验