Suppr超能文献

核机械保护:从作为蓝图的组织图谱到核纤层蛋白的独特调控

Nuclear mechanoprotection: From tissue atlases as blueprints to distinctive regulation of nuclear lamins.

作者信息

Wang Mai, Ivanovska Irena, Vashisth Manasvita, Discher Dennis E

机构信息

Biophysical Engineering Labs, University of Pennsylvania, Philadelphia, Pennsylvania 19104, USA.

出版信息

APL Bioeng. 2022 Jun 15;6(2):021504. doi: 10.1063/5.0080392. eCollection 2022 Jun.

Abstract

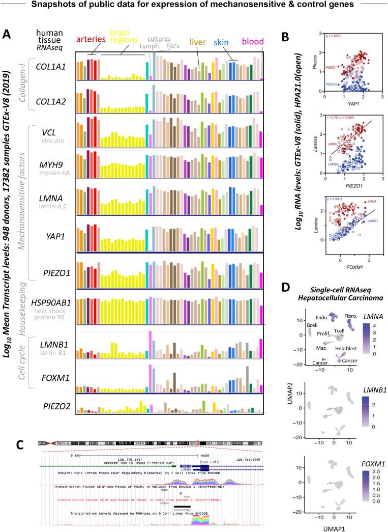
Two meters of DNA in each of our cells must be protected against many types of damage. Mechanoprotection is increasingly understood to be conferred by the nuclear lamina of intermediate filament proteins, but very different patterns of expression and regulation between different cells and tissues remain a challenge to comprehend and translate into applications. We begin with a tutorial style presentation of "tissue blueprints" of lamin expression including single-cell RNA sequencing in major public datasets. Lamin-A, C profiles appear strikingly similar to those for the mechanosensitive factors Vinculin, Yap1, and Piezo1, whereas datasets for lamin-B1 align with and predict regulation by the cell cycle transcription factor, FOXM1, and further predict poor survival across multiple cancers. Various experiments support the distinction between the lamin types and add mechanistic insight into the mechano-regulation of lamin-A, C by both matrix elasticity and externally imposed tissue strain. Both A- and B-type lamins, nonetheless, protect the nucleus from rupture and damage. Ultimately, for mechanically active tissue constructs and organoids as well as cell therapies, lamin levels require particular attention as they help minimize nuclear damage and defects in a cell cycle.

摘要

我们每个细胞中的两米长的DNA必须受到保护,免受多种类型的损伤。人们越来越认识到,中间丝蛋白的核纤层可提供机械保护,但不同细胞和组织之间非常不同的表达和调控模式仍然是理解并转化为应用的一个挑战。我们首先以教程的形式介绍核纤层蛋白表达的“组织蓝图”,包括主要公共数据集中的单细胞RNA测序。核纤层蛋白A、C的图谱与机械敏感因子纽蛋白、Yes相关蛋白1(Yap1)和Piezo1的图谱惊人地相似,而核纤层蛋白B1的数据集与细胞周期转录因子叉头框蛋白M1(FOXM1)的数据集相符并预测其调控作用,还进一步预测了多种癌症患者的生存率较低。各种实验支持了不同类型核纤层蛋白之间的区别,并为基质弹性和外部施加的组织应变对核纤层蛋白A、C进行机械调控提供了机制上的见解。然而,A 型和 B 型核纤层蛋白都能保护细胞核免受破裂和损伤。最终,对于机械活性组织构建体、类器官以及细胞疗法而言,核纤层蛋白水平需要特别关注,因为它们有助于将细胞周期中的核损伤和缺陷降至最低。

https://cdn.ncbi.nlm.nih.gov/pmc/blobs/eda1/9203124/2798d36076f1/ABPID9-000006-021504_1-g001.jpg

文献AI研究员

20分钟写一篇综述,助力文献阅读效率提升50倍。

立即体验

用中文搜PubMed

大模型驱动的PubMed中文搜索引擎

马上搜索

文档翻译

学术文献翻译模型,支持多种主流文档格式。

立即体验