Suppr超能文献

脂肪细胞和组织随着脂质积累而变软,而在糖尿病中,脂肪组织变硬。

Adipose cells and tissues soften with lipid accumulation while in diabetes adipose tissue stiffens.

机构信息

Biotechnology Center, Center for Molecular and Cellular Bioengineering (CMCB), Technische Universität Dresden, Tatzberg 47-51, 01307, Dresden, Germany.

Max Planck Institute for the Science of Light and Max-Planck-Zentrum Für Physik Und Medizin, Staudtstr. 2, 91058, Erlangen, Germany.

出版信息

Sci Rep. 2022 Jun 20;12(1):10325. doi: 10.1038/s41598-022-13324-9.

Abstract

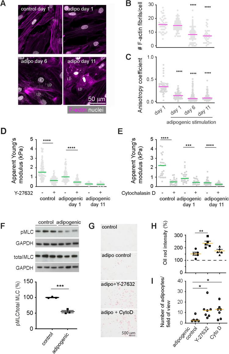
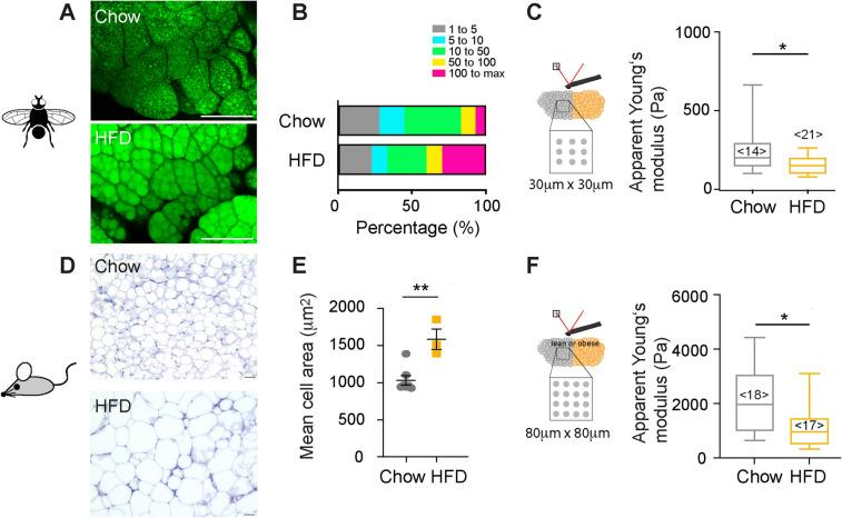
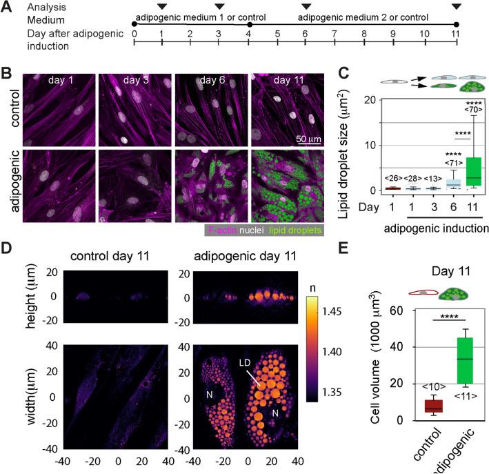
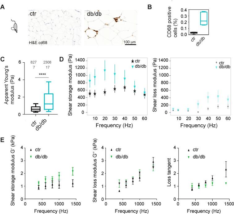
Adipose tissue expansion involves both differentiation of new precursors and size increase of mature adipocytes. While the two processes are well balanced in healthy tissues, obesity and diabetes type II are associated with abnormally enlarged adipocytes and excess lipid accumulation. Previous studies suggested a link between cell stiffness, volume and stem cell differentiation, although in the context of preadipocytes, there have been contradictory results regarding stiffness changes with differentiation. Thus, we set out to quantitatively monitor adipocyte shape and size changes with differentiation and lipid accumulation. We quantified by optical diffraction tomography that differentiating preadipocytes increased their volumes drastically. Atomic force microscopy (AFM)-indentation and -microrheology revealed that during the early phase of differentiation, human preadipocytes became more compliant and more fluid-like, concomitant with ROCK-mediated F-actin remodelling. Adipocytes that had accumulated large lipid droplets were more compliant, and further promoting lipid accumulation led to an even more compliant phenotype. In line with that, high fat diet-induced obesity was associated with more compliant adipose tissue compared to lean animals, both for drosophila fat bodies and murine gonadal adipose tissue. In contrast, adipose tissue of diabetic mice became significantly stiffer as shown not only by AFM but also magnetic resonance elastography. Altogether, we dissect relative contributions of the cytoskeleton and lipid droplets to cell and tissue mechanical changes across different functional states, such as differentiation, nutritional state and disease. Our work therefore sets the basis for future explorations on how tissue mechanical changes influence the behaviour of mechanosensitive tissue-resident cells in metabolic disorders.

摘要

脂肪组织的扩张涉及新前体细胞的分化和成熟脂肪细胞的体积增大。虽然这两个过程在健康组织中保持平衡,但肥胖和 2 型糖尿病与异常增大的脂肪细胞和过多的脂质积累有关。先前的研究表明细胞硬度、体积和干细胞分化之间存在联系,尽管在前体脂肪细胞的背景下,关于分化过程中硬度变化的结果存在矛盾。因此,我们着手定量监测分化和脂质积累过程中脂肪细胞形状和大小的变化。我们通过光衍射层析定量发现,分化前体脂肪细胞的体积急剧增加。原子力显微镜(AFM)压痕和微流变学显示,在分化的早期阶段,人前体脂肪细胞变得更加顺应,更具流变性,同时伴随着 ROCK 介导的 F-肌动蛋白重塑。积累了大量脂质滴的脂肪细胞更加顺应,进一步促进脂质积累会导致更顺应的表型。与此一致的是,与瘦动物相比,高脂肪饮食诱导的肥胖与更顺应的脂肪组织相关,无论是果蝇脂肪体还是鼠性腺脂肪组织都是如此。相比之下,糖尿病小鼠的脂肪组织变得明显更硬,不仅 AFM 而且磁共振弹性成像都显示出这一点。总的来说,我们剖析了细胞骨架和脂质滴在不同功能状态下(如分化、营养状态和疾病)对细胞和组织力学变化的相对贡献。因此,我们的工作为未来探索组织力学变化如何影响代谢紊乱中机械敏感组织驻留细胞的行为奠定了基础。

https://cdn.ncbi.nlm.nih.gov/pmc/blobs/fc9e/9209483/069cde6f81a0/41598_2022_13324_Fig1_HTML.jpg

文献AI研究员

20分钟写一篇综述,助力文献阅读效率提升50倍。

立即体验

用中文搜PubMed

大模型驱动的PubMed中文搜索引擎

马上搜索

文档翻译

学术文献翻译模型,支持多种主流文档格式。

立即体验