Suppr超能文献

Circ_0000705通过靶向miR-621/PYCR1轴促进食管鳞状细胞癌细胞的脯氨酸代谢。

Circ_0000705 facilitates proline metabolism of esophageal squamous cell carcinoma cells by targeting miR-621/PYCR1 axis.

作者信息

Qian Cui-Juan, Tong Yi-Yang, Wu Lin-Ken, Wang Yi-Chao, Teng Xiao-Sheng, Yao Jun

机构信息

Early Gastrointestinal Cancer Research Center, Taizhou Central Hospital (Taizhou University Hospital), Taizhou University, Taizhou, 318000, Zhejiang Province, China.

School of Medicine, Taizhou University, Taizhou, 318000, Zhejiang Province, China.

出版信息

Discov Oncol. 2022 Jun 22;13(1):50. doi: 10.1007/s12672-022-00513-1.

Abstract

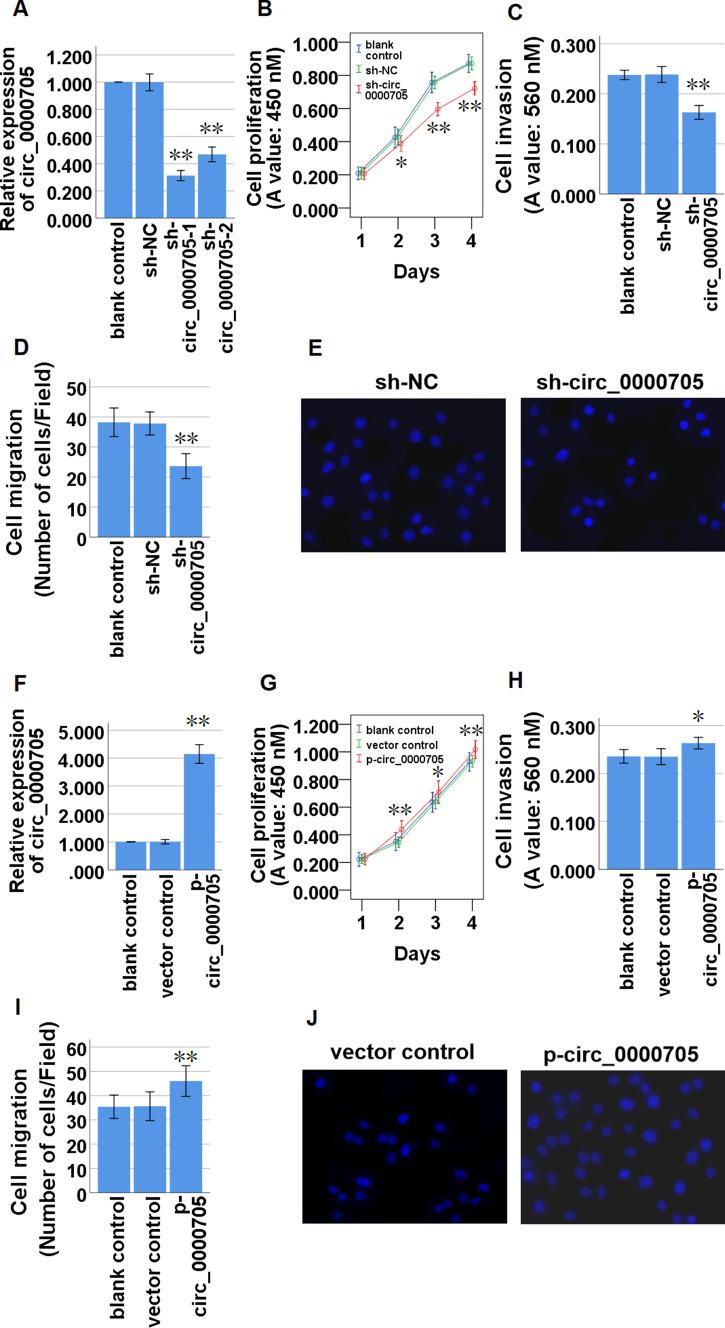
CircRNAs have been found to play crucial roles in the metabolism and progression of cancers, but their roles and mechanisms in esophageal squamous cell carcinoma (ESCC) have not been fully elucidated. This work is aimed to explore the role and mechanism of hsa_circ_0000705 (circ_0000705) in ESCC. Circ_0000705 expression was up-regulated in ESCC tissues and cell lines, and high circ_0000705 expression was correlated with poor survival. Circ_0000705 facilitated cell proliferation, invasion, migration and proline metabolism of ESCC cells. The inhibitory effects of circ_0000705 knockdown on cell invasion, migration and proline metabolism were partly rescued by miR-621 inhibition or PYCR1 over-expression. Furthermore, circ_0000705 expression is negatively correlated with miR-621 expression, and positively correlated with PYCR1 in ESCC tissues. Mechanistically, circ_0000705 acted as a ceRNA by sponging miR-621, thereby facilitating PYCR1 expression in ESCC cells. In conclusion, circ_0000705 promoted proline metabolism and malignant progression of ESCC by regulating the miR‑621/PYCR1 axis.

摘要

环状RNA(circRNAs)已被发现参与癌症的代谢和进展过程,但它们在食管鳞状细胞癌(ESCC)中的作用和机制尚未完全阐明。本研究旨在探讨hsa_circ_0000705(circ_0000705)在ESCC中的作用和机制。circ_0000705在ESCC组织和细胞系中表达上调,高表达circ_0000705与较差的生存率相关。circ_0000705促进ESCC细胞的增殖、侵袭、迁移和脯氨酸代谢。circ_0000705敲低对细胞侵袭、迁移和脯氨酸代谢的抑制作用部分被miR-621抑制或PYCR1过表达所挽救。此外,在ESCC组织中,circ_0000705表达与miR-621表达呈负相关,与PYCR1表达呈正相关。机制上,circ_0000705通过海绵吸附miR-621充当竞争性内源RNA(ceRNA),从而促进ESCC细胞中PYCR1的表达。总之,circ_0000705通过调节miR-621/PYCR1轴促进ESCC的脯氨酸代谢和恶性进展。

https://cdn.ncbi.nlm.nih.gov/pmc/blobs/df29/9218025/34ecfa6f1792/12672_2022_513_Fig1_HTML.jpg

文献AI研究员

20分钟写一篇综述,助力文献阅读效率提升50倍。

立即体验

用中文搜PubMed

大模型驱动的PubMed中文搜索引擎

马上搜索

文档翻译

学术文献翻译模型,支持多种主流文档格式。

立即体验